孩子生病时,公立医院普通部的拥挤、昂贵疗法的费用以及住院病房的条件,常常让父母担心不已。
若有一种保险,能化解这些困扰,您是否会心动?
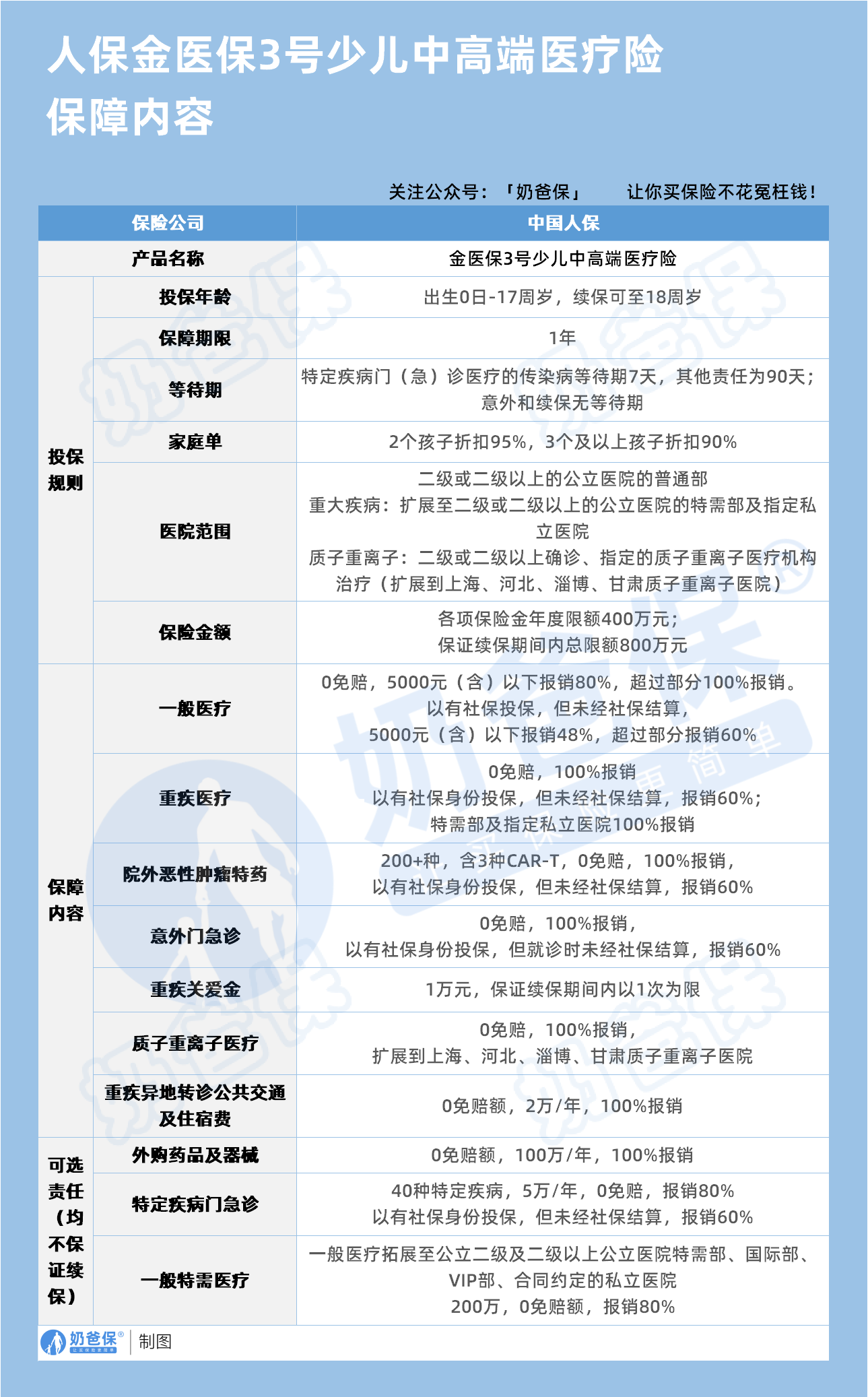
今天,奶爸就来为大家介绍人保推出的金医保3号少儿中高端医疗险。
一、金医保3号少儿中高端医疗险保障内容
先来看看保障内容表格:

1、基础配置
一般医疗:
5000元以下报销80%(若有社保但未结算,报销比例为48% ),超过5000元的部分则100%报销。
例如孩子因肺炎住院,自费3000元,社保报销后自掏2400元,该保险可赔付1920元(2400×80% ),家长仅需再承担480元。
重疾医疗:
涵盖了120种重疾,0免赔额。
即便在特需部或私立医院治疗,也能实现100%报销,极大提升了孩子重疾就医的便利性,让家长无需为就医资源发愁。
2、进阶保障
CAR - T疗法:对3种天价抗癌药提供保障,像阿基仑赛注射液,单次治疗费用120万起,该保险直接兜底,为患癌孩子的治疗提供强大经济支持。
质子重离子治疗:在上海、河北等四地指定医院进行质子重离子治疗可报销。
这种精准治疗癌细胞的技术费用高昂,动辄30万以上,保险有效减轻了家庭经济负担。
3、特色保障
特定疾病门急诊:针对40种儿童高发病,如手足口病、肺炎等,0免赔额,年度保额为5万,及时应对孩子常见疾病的门急诊费用。
异地转诊补贴:每年提供2万的交通费和住宿费补贴,为三四线城市带孩子跨省就医的家庭提供便利,减少异地就医的成本压力。
二、金医保3号少儿中高端医疗险隐藏福利
1、家庭单折扣
支持多人投保,2孩投保享95折,3孩投保享90折。
以3个孩子投保为例,每年能节省一笔费用,还能共享免赔额,对于多孩家庭十分友好。
2、免赔额递减
首年免赔额为1万,若当年无理赔,每年递减1000元,最低可至7000元。
这一设计激励家长做好孩子的健康管理,减少理赔发生的同时,也能降低后续的免赔额度。
3、增值服务贴心
住院垫付:
先治病后付款,有效缓解家长经济压力,让孩子能及时接受治疗。
特药直付:
使用CAR - T疗法时无需垫付百万药费,可在药房直接结算,简化支付流程。
护理服务:
术后可享受16天专业护工陪护,为孩子提供贴心照顾,减轻家长护理负担。
三、金医保3号少儿中高端医疗险投保案例
假设5岁孩子确诊白血病,治疗费用包括化疗和骨髓移植约60万,CAR - T疗法120万,特需病房住60天(日均2000元)。
医保报销假设为50%,自费80万。
赔付情况如下:
重疾医疗:120万(特需部费用全包)
CAR - T疗法:120万(0免赔100%报销)
住院津贴:60天×200元 = 1.2万
合计赔付241.2万,自费部分清零。
需注意,实际赔付需符合条款规定,此处为理论测算。
四、金医保3号少儿中高端医疗险适合人群
1、高净值家庭
这类家庭追求特需医疗、私立医院资源,年保费预算5000元以上,金医保3号能满足其对高品质医疗服务的需求。
2、焦虑型父母
孩子有过敏史、早产史等健康问题,急需优质医疗资源的父母,该保险可提供更多就医选择,缓解焦虑。
3、多孩家庭
3孩家庭年缴3000元,人均1000元就能覆盖全家特需医疗,家庭单折扣和共享免赔额的设计,让多孩家庭以相对较低的成本获得保障。
五、奶爸总结
金医保3号少儿中高端医疗险,凭借丰富实用的保障内容、颇具吸引力的隐藏福利,能有效减轻家庭医疗费用负担,缓解家长对优质医疗资源的焦虑,还能抵御未来医疗通胀风险。
在投保策略上,基础保障必选,即选择一般医疗 + 重疾医疗,年保费约500元。
预算充足的情况下可按需加餐,预算1000元可加外购药 + 特定疾病门急诊;预算2000元可加一般特需医疗。
从长期规划角度,可搭配保证续保的百万医疗险,构建“基础医疗 + 高端医疗”双防线,为孩子的健康成长保驾护航。
奶爸也给大家推荐几款可长期续保的医疗险产品:

1、人保金医保3号
✅【特点】
保证续保20年:续保条件优秀,保证续保期间,无论产品停售还是身体变差都不影响续保
理赔门槛低:核心主险年免赔额支持无理赔递减至7000元,同时,还支持附加0元免赔医疗保险金,即便感冒、发烧住院治疗,也可以报销
保障力度更全:除基础保障外,还能附加院外特药医疗、外购药械,重疾住院津贴、轻中症关爱金、特定疾病及意外失能和恶性肿瘤失能保障等,非常全面。
增值服务全,就医体验更好:有重疾住院绿色通道、手术安排、住院垫付、院内照护、居家护理和特药服务等,都非常实用。
✅【不足】
部分责任不保证续保,比如外购药械费用医疗保险金,目前是1年期。
✅【适合人群】
追求长期医疗保障、更全面保障,注重院外特药保障的人群
2、金医保少儿长期医疗险
✅【特点】
保证续保时间长:保证续保至18周岁,最长保证续保18年
基础保障扎实、增值服务丰富:一般+重疾医疗保额高达800万,包含就医绿通、住院垫付、线上问诊等多种增值服务
提供院外恶性肿瘤特定药品费用医疗保障:包含157种特药(含2种CAR-T用药疗法),保额高达400万
支持多孩投保,最高享9折:为两位子女投保享95折、为三位及以上子女投保享9折
✅【不足】
可附加的特定疾病门(急)诊医疗责任不保证续保
✅【适合人群】
少儿群体,费率优势明显,追求免赔额低的人群
3、蓝医保长期医疗
蓝医保和另一款产品医享无忧的保障内容差不多,这里只介绍蓝医保:
✅【特点】
保证续保20年:稳定性强,适合老年人、免疫力低的人群投保
健康服务升级:可选特定药品保障,特药清单拓展至162种,34项健康管理服务全新升级
保障内容丰富:除一般、重疾医疗,还保障55种中轻症特定疾病,给付1万元重大疾病关爱保险金
可选保障升级:除原来的特定疾病特需医疗、个人重大疾病保险两项可选责任外,新增了附加住院津贴以及附加失能收入损失保险金,都是保证续保20年
保费可优惠:2位及以上同时投保即可享受家庭保单的95折优惠
免赔额低:三项医疗保障共享免赔额,赔付概率更高
✅【不足】
重疾医疗有免赔额,对重大疾病理赔不够友好
✅【适合人群】
追求保障全面、高性价比,或者追求长期医疗保障的中老年群体
4、蓝医保(好医好药版)长期医疗
✅【特点】
投保、理赔门槛低:最高支持70周岁投保,无理赔免赔额可最低减至5000元
保障全面:包含一般医疗、55种特定疾病、120种重疾、质子重离子治疗等
外购药及器械全面开放,不限清单:必选责任还多了外购药械、特需医疗,可报销的范围和就医体验也更高一些
可选保障丰富:新增120种重疾保险金、住院补偿金、门诊保险金、重疾特需保险金四大附加保障
家庭单优势明显:家庭单最高可享85折优惠
✅【适合人群】
追求长期医疗保障的中老年群体,以及追求癌症特药保障的人群
5、星相守长期医疗险
✅【特点】
保证续保20年:不管是计划一,还是计划二(特需医疗),都保证续保20年,尤其是计划二,在市场来看还是非常稀缺的
保障全面:包含一般医疗、轻中症、120种重疾、多种增值服务等,且支持住院前后45天门急诊,比同类产品时间更长
免赔额可选:两个计划都可以根据实际情况,选择0免赔或1/1.5/2万免赔额,且连续多年无理赔,免赔额最高下调5000元,更容易得到赔付
外购药不限清单:符合一般医疗、轻中症医疗和重疾医疗责任下的外购药,没有具体清单限制,且可报手术机器人费
可选保障丰富:可附加门急诊、重疾补充关爱金、重疾住院/监护病房津贴等,非常实用
✅【不足】
50岁后保费上涨幅度较大。
✅【适合人群】
追求高性价比、看中免赔额低,注重外购药械保障和就医体验的人群
6、好医保-长期医疗(标准版)
✅【特点】
保证续保20年:保证续保期内,续保无需审核,身体变差或理赔过都能续保
保障全面:基础的医疗保障都有,还有实用的增值服务,包括就医绿通、垫付服务等
疾病保障好:提供了1万元的重疾津贴和200万的特药保障,特药清单拓展至197种,还可附加癌症赴日医疗
健康告知宽松:没有问询到2年内体检异常情况
✅【不足】
一般医疗和重疾医疗共享保额和免赔额,特药保障有1万免赔额,且只能报销90%
需要在支付宝平台上自助投保,要仔细阅读健康告知要求
✅【适合人群】
追求更长保证续保时间,更全面的增值服务,身体状况一般的中年群体
7、平安长相安2号长期医疗
✅【特点】
投保、理赔门槛低:最高支持70周岁投保,支持给配偶父母投保,无理赔免赔额可最低减至5000元
基础保障全面:外购药、质子重离子、特殊门诊费用等皆可保障,还新增了指定疾病康复医疗责任、基因检测责任;
另外,特药从157种扩展至188种,含3种Cat-T
可选保障丰富:新增院外重疾药品(不限药品清单)、重大疾病确诊、特定疾病特需医疗三大附加保障
家庭单优势明显:2人即可成家庭单,最高可享85折优惠,家庭单可共享免赔额
增值服务强大:支持“9+1”健康服务权益
包括门诊/住院协助、暖心陪诊、院内护工看护、出院交通安排及陪同等,帮助患者更好地应对疾病带来的困扰
✅【适合人群】
追求长期医疗保障的中老年群体,家庭共同投保,注重投保、理赔门槛低的人群
8、全医保免健告医疗险(保证续保)
✅【特点】
投保、理赔门槛低:没有健康告知,带病也能买,且社保内免赔额为5000元,比一般产品还要低
保证续保5年:市面上少有的免健告,还有保证续保的产品,投保后不管身体变差还是理赔过,5年内不用担心保障中断
保障全面:除一般住院、重疾住院保障外,还有特药、质子重离子及特定外购药械保障
可扩展私立医院:就医范围除二级公立医院普通部外,还支持特定私立医院专科就诊
✅【适合人群】
带病投保、看中保证续保且保障全面的人群
微信扫一扫
微信扫一扫
关注微信
客服热线
奶爸保

