在为孩子选择医疗保险时,家长们往往慎之又慎。
人保金医保3号少儿中高端医疗险0免赔以及金医保3号,凭借各具特色的保障,受到不少家长关注。
究竟人保金医保3号中高端医疗0免赔怎么样?和金医保3号怎么选?
奶爸来为大家解读:
一、人保金医保3号中高端医疗0免赔怎么样?
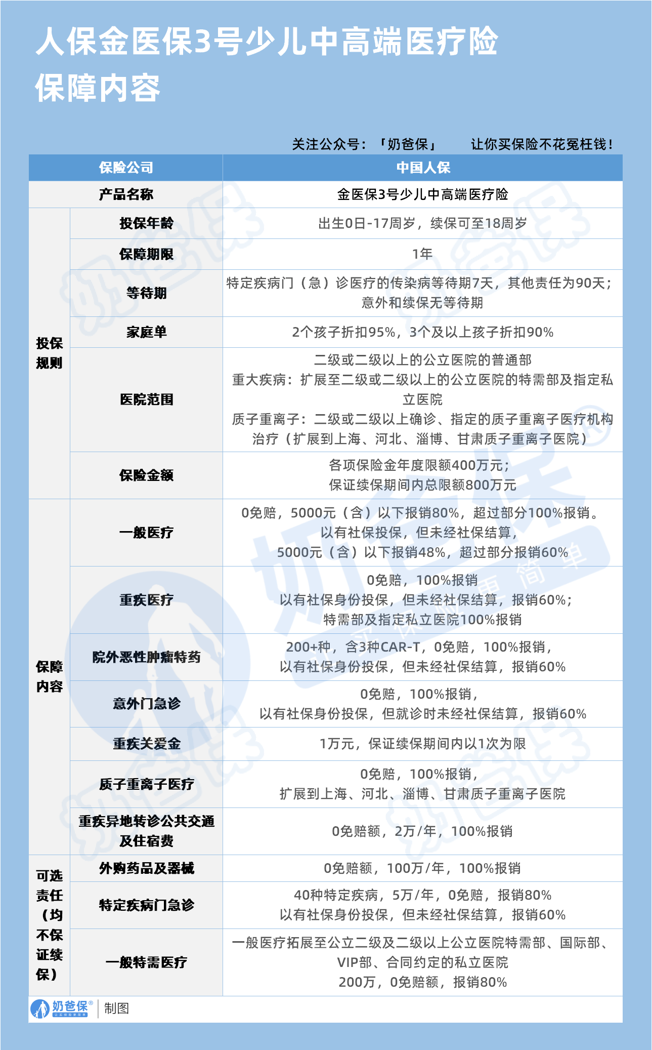
先来看看保障内容表格:

1、投保规则
投保年龄:出生0日-17周岁的少儿可投保,续保可至18周岁,覆盖了孩子成长的关键阶段。
保障期限:保障期限为1年。
等待期:特定疾病门急诊医疗的传染病等待期7天,其他责任等待期均为90天;
意外和续保无等待期。这意味着因意外导致的医疗费用可快速获得赔付。
2、保障责任
(1)必选责任
一般医疗:
0免赔,涵盖住院医疗、特殊门诊医疗、门诊手术医疗以及住院前后门急诊医疗(住院前后门急诊医疗升级到了45天,覆盖天数更广)。
赔付逻辑为5000元(含)以下赔付80%,超过5000元的部分赔付100%
若有社保未使用,则5000元(含)以下赔付比例48%、超过5000元的部分赔付60%
重疾医疗:
针对重大疾病,赔付比例100%,0免赔。
覆盖住院医疗、特殊门诊医疗、门诊手术医疗、住院前后门急诊医疗以及质子重离子医疗。
意外门急诊医疗:
0免赔,升级后赔付比例为100%(需先经过医保),能及时报销孩子因意外导致的门急诊费用,实用性强。
质子重离子:
为治疗癌症的先进手段费用提供经济支持,且将原本的1家质子重离子医院升级成了“上海、河北、淄博、甘肃”等多家医院,让患者有更多选择。
院外恶性肿瘤特药费用
包含200种药品以及3种CAR-T,为癌症治疗提供更多用药选择,且报销比例高,减轻家庭用药负担。
重疾异地转诊公共交通及住宿费用:
每年限额2万,100%赔付,解决了异地就医时交通和住宿的费用问题。
(2)可选责任
外购药品及外购医疗器械费用
0免赔额,指定医疗机构以外的其他机构购买的符合一般医疗和重疾医疗的外购药品及外购医疗器械费用,保额100万/年,100%赔付。
特定疾病门急诊医疗:
针对40种特定疾病,赔付比例80%,有社保未使用则报销60%
常见的甲流、乙流、肺炎、手足口病等均在保障范围内,新增8种特定疾病,保障更全面。
一般特需医疗:
拓展至公立二级及二级以上公立医院特需部、国际部、VIP部、合同约定的私立医院。
免赔额0元,赔付比例80%,最高200万。为孩子提供更优质的医疗服务选择。
二、人保金医保3号中高端医疗0免赔和金医保3号怎么选?
两款产品在保障细节上存在显著差异,具体如下:
1、免赔额设置
少儿版主险0免赔,小额医疗(5000元以下)报销比例为80%,大额医疗(5000元以上)则100%报销,小额费用也能部分减负。
金医保3号一般医疗与轻中症共享1万免赔额,不过前3年无理赔时,每年可递减1000元,最低能降至7000元,激励无理赔行为;重疾方面则0免赔,保障力度在重疾时凸显。
2、就医范围
少儿版重疾保障可扩展到特需部及50家私立医院,特需责任可选,就医选择更灵活。
金医保3号主要限定在公立医院普通部,若要获得特需责任需单独附加,且报销比例相对较低,就医范围相对较窄。
3、特定保障
少儿版专门覆盖40种少儿特疾门急诊、重疾异地转诊费用,这些附加责任精准针对儿童需求。
金医保3号缺乏儿童专属保障内容,重点关注成人高发疾病,保障方向有所不同。
4、年龄限制
少儿版明确仅限0-17周岁人群投保,且续保可至18周岁,目标群体为未成年人。
金医保3号投保年龄范围更广,从出生28天至60周岁均可投保,覆盖人群跨度大,能满足不同年龄段需求。
三、奶爸总结
人保金医保 3 号系列产品通过差异化设计,满足了不同家庭的医疗保障需求。
少儿版以 0 免赔和儿童专属服务为核心,标准版则凭借长期续保和全面责任,更适合成年人。
奶爸也给大家推荐几款可长期续保的医疗险产品:

1、人保金医保3号
✅【特点】
保证续保20年:续保条件优秀,保证续保期间,无论产品停售还是身体变差都不影响续保
理赔门槛低:核心主险年免赔额支持无理赔递减至7000元,同时,还支持附加0元免赔医疗保险金,即便感冒、发烧住院治疗,也可以报销
保障力度更全:除基础保障外,还能附加院外特药医疗、外购药械,重疾住院津贴、轻中症关爱金、特定疾病及意外失能和恶性肿瘤失能保障等,非常全面。
增值服务全,就医体验更好:有重疾住院绿色通道、手术安排、住院垫付、院内照护、居家护理和特药服务等,都非常实用。
✅【不足】
部分责任不保证续保,比如外购药械费用医疗保险金,目前是1年期。
✅【适合人群】
追求长期医疗保障、更全面保障,注重院外特药保障的人群
2、金医保少儿长期医疗险
✅【特点】
保证续保时间长:保证续保至18周岁,最长保证续保18年
基础保障扎实、增值服务丰富:一般+重疾医疗保额高达800万,包含就医绿通、住院垫付、线上问诊等多种增值服务
提供院外恶性肿瘤特定药品费用医疗保障:包含157种特药(含2种CAR-T用药疗法),保额高达400万
支持多孩投保,最高享9折:为两位子女投保享95折、为三位及以上子女投保享9折
✅【不足】
可附加的特定疾病门(急)诊医疗责任不保证续保
✅【适合人群】
少儿群体,费率优势明显,追求免赔额低的人群
3、蓝医保长期医疗
蓝医保和另一款产品医享无忧的保障内容差不多,这里只介绍蓝医保:
✅【特点】
保证续保20年:稳定性强,适合老年人、免疫力低的人群投保
健康服务升级:可选特定药品保障,特药清单拓展至162种,34项健康管理服务全新升级
保障内容丰富:除一般、重疾医疗,还保障55种中轻症特定疾病,给付1万元重大疾病关爱保险金
可选保障升级:除原来的特定疾病特需医疗、个人重大疾病保险两项可选责任外,新增了附加住院津贴以及附加失能收入损失保险金,都是保证续保20年
保费可优惠:2位及以上同时投保即可享受家庭保单的95折优惠
免赔额低:三项医疗保障共享免赔额,赔付概率更高
✅【不足】
重疾医疗有免赔额,对重大疾病理赔不够友好
✅【适合人群】
追求保障全面、高性价比,或者追求长期医疗保障的中老年群体
4、蓝医保(好医好药版)长期医疗
✅【特点】
投保、理赔门槛低:最高支持70周岁投保,无理赔免赔额可最低减至5000元
保障全面:包含一般医疗、55种特定疾病、120种重疾、质子重离子治疗等
外购药及器械全面开放,不限清单:必选责任还多了外购药械、特需医疗,可报销的范围和就医体验也更高一些
可选保障丰富:新增120种重疾保险金、住院补偿金、门诊保险金、重疾特需保险金四大附加保障
家庭单优势明显:家庭单最高可享85折优惠
✅【适合人群】
追求长期医疗保障的中老年群体,以及追求癌症特药保障的人群
5、星相守长期医疗险
✅【特点】
保证续保20年:不管是计划一,还是计划二(特需医疗),都保证续保20年,尤其是计划二,在市场来看还是非常稀缺的
保障全面:包含一般医疗、轻中症、120种重疾、多种增值服务等,且支持住院前后45天门急诊,比同类产品时间更长
免赔额可选:两个计划都可以根据实际情况,选择0免赔或1/1.5/2万免赔额,且连续多年无理赔,免赔额最高下调5000元,更容易得到赔付
外购药不限清单:符合一般医疗、轻中症医疗和重疾医疗责任下的外购药,没有具体清单限制,且可报手术机器人费
可选保障丰富:可附加门急诊、重疾补充关爱金、重疾住院/监护病房津贴等,非常实用
✅【不足】
50岁后保费上涨幅度较大。
✅【适合人群】
追求高性价比、看中免赔额低,注重外购药械保障和就医体验的人群
6、好医保-长期医疗(标准版)
✅【特点】
保证续保20年:保证续保期内,续保无需审核,身体变差或理赔过都能续保
保障全面:基础的医疗保障都有,还有实用的增值服务,包括就医绿通、垫付服务等
疾病保障好:提供了1万元的重疾津贴和200万的特药保障,特药清单拓展至197种,还可附加癌症赴日医疗
健康告知宽松:没有问询到2年内体检异常情况
✅【不足】
一般医疗和重疾医疗共享保额和免赔额,特药保障有1万免赔额,且只能报销90%
需要在支付宝平台上自助投保,要仔细阅读健康告知要求
✅【适合人群】
追求更长保证续保时间,更全面的增值服务,身体状况一般的中年群体
7、平安长相安2号长期医疗
✅【特点】
投保、理赔门槛低:最高支持70周岁投保,支持给配偶父母投保,无理赔免赔额可最低减至5000元
基础保障全面:外购药、质子重离子、特殊门诊费用等皆可保障,还新增了指定疾病康复医疗责任、基因检测责任;
另外,特药从157种扩展至188种,含3种Cat-T
可选保障丰富:新增院外重疾药品(不限药品清单)、重大疾病确诊、特定疾病特需医疗三大附加保障
家庭单优势明显:2人即可成家庭单,最高可享85折优惠,家庭单可共享免赔额
增值服务强大:支持“9+1”健康服务权益
包括门诊/住院协助、暖心陪诊、院内护工看护、出院交通安排及陪同等,帮助患者更好地应对疾病带来的困扰
✅【适合人群】
追求长期医疗保障的中老年群体,家庭共同投保,注重投保、理赔门槛低的人群
8、全医保免健告医疗险(保证续保)
✅【特点】
投保、理赔门槛低:没有健康告知,带病也能买,且社保内免赔额为5000元,比一般产品还要低
保证续保5年:市面上少有的免健告,还有保证续保的产品,投保后不管身体变差还是理赔过,5年内不用担心保障中断
保障全面:除一般住院、重疾住院保障外,还有特药、质子重离子及特定外购药械保障
可扩展私立医院:就医范围除二级公立医院普通部外,还支持特定私立医院专科就诊
✅【适合人群】
带病投保、看中保证续保且保障全面的人群
微信扫一扫
微信扫一扫
关注微信
客服热线
奶爸保

