在我国老龄化进程加速的当下,养老问题备受关注。
截至2025年,我国60岁以上人口养老储蓄缺口达68万亿元。
商业年金险因收益具有确定性,成为养老保障的重要补充。
同方全球人寿推出的臻享年年养老年金险,主打“终身领取+保证20年”的养老规划方案,以低投保门槛(1000元起)和灵活领取方式吸引了众多用户。
不过,这款产品也引发了一些争议,比如终身领取是否真的划算,保险公司能否长期履约等。
下面奶爸就从产品亮点、收益情况来给大家分析一下这款产品。
一、臻享年年养老年金险好吗?可靠吗?
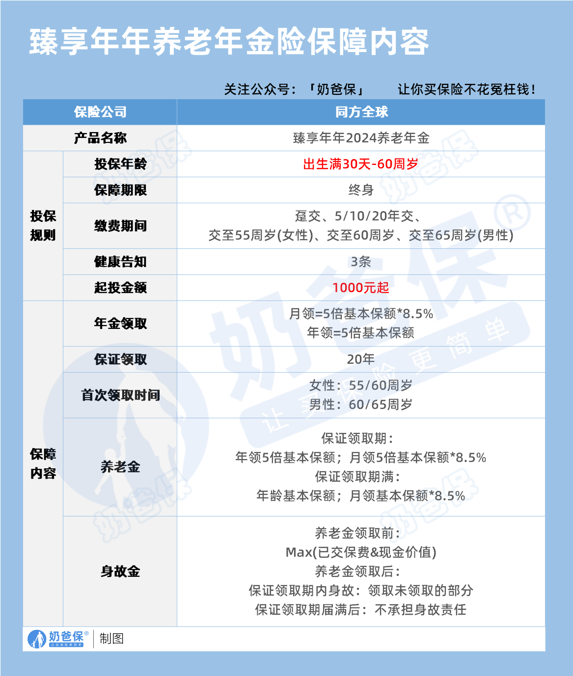
先来看看保障内容表格:

奶爸给大家总结了臻享年年养老年金险的亮点:
1、投保灵活
臻享年年养老年金险的投保年龄范围很广,从出生满30天到60岁都可以投保,为不同年龄段的人群提供了养老规划的可能性。
除了趸交、5/10/20年交,也充分考虑到不同性别的退休年龄差异。
女性还可选择缴费至55岁,男性可选择缴费至60岁或65岁,能很好地匹配不同的退休年龄规划。
比如,一位35岁的女性选择缴费至55岁,这样可以将每年的缴费压力分散开来,并且在退休后能够无缝衔接领取年金。
2、保证领取20年,锁定最低收益
无论被保人能存活多久,臻享年年养老年金险都保证可以领取20年年金。
以60岁开始领取为例,保证领取期限至80岁。
如果在保证领取期间被保险人身故,剩余未领取的部分将会一次性给付给受益人。
例如,投保人在投保后的第5年身故,其家属可获赔保证领取期内尚未支付的年金总额,
这就避免了被保人身故而导致年金领取中断的风险。
3、终身现金流,抵御长寿风险
在保证领取20年结束后,只要被保人仍生存,就可以继续领取年金直至终身。
比如,从60岁开始领取年金,能生存至100岁,那么累计领取年限将长达40年,远远超过了社保养老金的覆盖范围。
4、现金价值与身故保障兼顾
年金领取前身故,保险公司将退还已交保费或现金价值中较高的一项,最大程度避免了投保人的本金损失。
领取后身故,且处于保证领取期内,保险公司会退还剩余的年金,兼顾了家庭的财务安全,让投保人无后顾之忧。
二、臻享年年养老年金险养老金能领多久?
下面奶爸将通过个人投保案例的形式给大家介绍其养老金情况。
老张今年45岁,是一位事业有成的企业中层。
随着年龄增长,他开始为自己的养老生活做打算。在保险顾问的介绍下,他了解到臻享年年养老年金险,经过一番研究,决定年缴20万元,缴费5年,从60岁起领取养老金。

缴费的这几年(46 - 50岁),老张每年按时缴费。
到50岁时,他累计缴费达100万元,而此时现金价值也涨到了71.36万元,快赶上已交保费的71%了
有次老张的朋友创业找他投资,资金缺口不小,他差点就退保取出这笔钱。
好在后来项目有了其他投资人,老张也就没动这笔养老钱。
终于到了60岁,老张开始领取养老金。
在60 - 80岁这20年的保证领取期内,每年能领7.73万元,算下来20年能领154.6万元。
老张仔细一算,产品的IRR达到了3.2%,比国债利率还高,心里很是满意。
时光飞逝,老张身体硬朗,顺利迈入80岁。此时每年领取金额调整为1.546万元,但他依然觉得很踏实。
假设到90岁,这10年又能累计领取15.46万元,保单IRR升至3.5% ,长期收益优势尽显。
老张还了解到,按2025年标准,企业职工月均养老金才4500元,而他通过臻享年年养老年金险,在60 - 80岁阶段每月能额外补充6441元。
这让他对自己未来的养老生活充满信心,也庆幸自己当初做了这个明智的投保决定。
不过,他也明白,随着时间推移,现金价值会衰减,80岁时降至56.62万元,90岁后归零,在享受终身领取保障的同时,也要权衡资金灵活性。
三、奶爸总结
臻享年年养老年金险具有“终身领取+保证收益”的显著优势,对于追求稳定现金流、担忧长寿风险的人群来说是不错的选择。
40 - 55岁的中高收入人群,如果有补充养老缺口的需求,且能够长期持有资金,可以看看这款产品。
但如果短期资金需求较大,或者家族没有长寿史,建议搭配终身寿险来进行更合理的资产配置。
奶爸也汇总了几款优质的年金险产品:

1、固收型年金险
推荐大富翁6.0,出自富德生命人寿。
目前市场少有有保证领取的年金险,安全感十足:
方案一保证领取25年;方案二保证领取已交保费。
到80岁还有一笔祝寿金到账,领100%保费,基本不少朋友以后都有机会拿到。
活多久领多久,提供细水长流的现金流:
30岁女性,5年交,年交10万,投保方案二,55岁每年都能领18930元。
【适用人群】
有养老补充需求、看中保证领取的朋友。
2、快返型年金险
推荐3款产品:蛮好的人生2025、星颐朱雀版分红型和悦活人生B款分红型。
前面一款是固收型,后面两款是分红型。
这3款产品,最快第5年起就可以开始领钱了。
以30岁女性,5年交,年交10万为例子:
蛮好的人生2025计划一:第5年领10500元;第6年~74年领9690元;
星颐朱雀版分红型:保证最低可领7992元/年;叠加分红有机会领7992~50311元/年;
悦活人生B款分红型:第5~9年保证领4290元;第10~74年则是8580元;叠加分红有机会领4290~83824元。
可以说,
蛮好的人生2025领取是非常稳定的,收益IRR在1.8%左右。
星颐朱雀版分红型保证领取高,且前期现价增长非常快!
保单第10年,收益IRR为2.129%,最高有机会超过3%!
悦活人生B款分红型,前面9年领取不高,第9年后是翻倍领取,先低后高,
且产品分红也很大方。
保单第10年,收益IRR为2.136%,最高接近3%!
【适用人群】
这3款产品可以这么选:
看中大保司、追求稳定领取,推荐蛮好的人生2025;
看中总体领取水平较高,推荐星颐朱雀版分红型;
看中养老社区、希望后面可以多领一些的朋友,推荐悦活人生B款分红型。
想要了解产品详细信息的朋友,也可以私聊奶爸~
微信扫一扫
微信扫一扫
关注微信
客服热线
奶爸保

