有人说,“健康是1,其他都是0”
确实,在疾病面前,尤其是大病,真的分分钟回到解放前。
对普通家庭来说,除了医保,一份能 “兜底” 的医疗险,真的非常有必要。
但产品那么多,怎么选到最好的医疗险呢?
奶爸也从保障内容、增值服务、价格等进行了对比,选出了一批高性价比的优等生。
一起来抄作业吧!
一、保证续保医疗险哪家保险公司好?
保证长期续保的医疗险有8款:

1、金医保3号
保证续保20年:续保条件优秀,保证续保期间,无论产品停售还是身体变差都不影响续保
理赔门槛低:核心主险年免赔额支持无理赔递减至7000元,同时,还支持附加0元免赔医疗保险金,即便感冒、发烧住院治疗,也可以报销
保障力度更全:除基础保障外,还能附加院外特药医疗、外购药械,重疾住院津贴、轻中症关爱金、特定疾病及意外失能和恶性肿瘤失能保障等,非常全面。
增值服务全,就医体验更好:有重疾住院绿色通道、手术安排、住院垫付、院内照护、居家护理和特药服务等,都非常实用。
【不足】
部分责任不保证续保,比如外购药械费用医疗保险金,目前是1年期。
【适合人群】
追求长期医疗保障、更全面保障,注重院外特药保障的人群
2、金医保少儿长期医疗险
保证续保时间长:保证续保至18周岁,最长保证续保18年
基础保障扎实、增值服务丰富:一般+重疾医疗保额高达800万,包含就医绿通、住院垫付、线上问诊等多种增值服务
提供院外恶性肿瘤特定药品费用医疗保障:包含157种特药(含2种CAR-T用药疗法),保额高达400万
支持多孩投保,最高享9折:为两位子女投保享95折、为三位及以上子女投保享9折
【不足】
可附加的特定疾病门(急)诊医疗责任不保证续保
【适合人群】
少儿群体,费率优势明显,追求免赔额低的人群
3、蓝医保
保证续保20年:稳定性强,适合老年人、免疫力低的人群投保
健康服务升级:可选特定药品保障,特药清单拓展至162种,34项健康管理服务全新升级
保障内容丰富:除一般、重疾医疗,还保障55种中轻症特定疾病,给付1万元重大疾病关爱保险金
可选保障升级:除了特疾特需医疗、个人重疾保险两项可选责任,新增了附加住院津贴以及附加失能收入损失保险金,都是保证续保20年
保费可优惠:2位及以上同时投保即可享受家庭保单的95折优惠
免赔额低:三项医疗保障共享免赔额,赔付概率更高
【不足】
重疾医疗有免赔额,对重大疾病理赔不够友好
【适合人群】
追求保障全面、高性价比,或者追求长期医疗保障的中老年群体
4、蓝医保(好医好药版)
投保、理赔门槛低:最高支持70周岁投保,无理赔免赔额可最低减至5000元
保障全面:包含一般医疗、55种特定疾病、120种重疾、质子重离子治疗等
外购药及器械全面开放,不限清单:必选责任还多了外购药械、特需医疗,可报销的范围和就医体验也更高一些
可选保障丰富:新增120种重疾保险金、住院补偿金、门诊保险金、重疾特需保险金四大附加保障
家庭单优势明显:家庭单最高可享85折优惠
【适合人群】
追求长期医疗保障的中老年群体,以及追求癌症特药保障的人群
5、星相守
保证续保20年:不管是计划一,还是计划二(特需医疗),都保证续保20年,尤其是计划二,在市场来看还是非常稀缺的
保障全面:包含一般医疗、轻中症、120种重疾、多种增值服务等,且支持住院前后45天门急诊,比同类产品时间更长
免赔额可选:两个计划都可以根据实际情况,选择0免赔或1/1.5/2万免赔额,且连续多年无理赔,免赔额最高下调5000元,更容易得到赔付
外购药不限清单:符合一般医疗、轻中症医疗和重疾医疗责任下的外购药,没有具体清单限制,且可报手术机器人费
可选保障丰富:可附加门急诊、重疾补充关爱金、重疾住院/监护病房津贴等,非常实用
【不足】
50岁后保费上涨幅度较大。
【适合人群】
追求高性价比、看中免赔额低,注重外购药械保障和就医体验的人群
6、好医保(标准版)
保证续保20年:保证续保期内,续保无需审核,身体变差或理赔过都能续保
保障全面:基础的医疗保障都有,还有实用的增值服务,包括就医绿通、垫付服务等
疾病保障好:提供了1万元的重疾津贴和200万的特药保障,特药清单拓展至197种,还可附加癌症赴日医疗
健康告知宽松:没有问询到2年内体检异常情况
【不足】
一般医疗和重疾医疗共享保额和免赔额,特药保障有1万免赔额,且只能报销90%
需要在支付宝平台上自助投保,要仔细阅读健康告知要求
【适合人群】
追求更长保证续保时间,更全面的增值服务,身体状况一般的中年群体
7、长相安2号
投保、理赔门槛低:最高70周岁可投,支持给配偶父母投保,无理赔免赔额可最低减至5000元
基础保障全面:外购药、质子重离子、特殊门诊费用等皆可保障,还新增了指定疾病康复医疗责任、基因检测责任;
另外,特药从157种扩展至188种,含3种Cat-T
可选保障丰富:新增院外重疾药品(不限药品清单)、重大疾病确诊、特定疾病特需医疗三大附加保障
家庭单优势明显:2人即可成家庭单,最高可享85折优惠,家庭单可共享免赔额
增值服务强大:支持“9+1”健康服务权益
包括门诊/住院协助、暖心陪诊、院内护工看护、出院交通安排及陪同等,帮助患者更好地应对疾病带来的困扰
【适合人群】
追求长期医疗保障的中老年群体,家庭共同投保,注重投保、理赔门槛低的人群
8、心医保·免健告医疗险(保证续保)
投保、理赔门槛低:没有健康告知,带病也能买,且社保内免赔额为5000元,比一般产品还要低
保证续保5年:市面上少有的免健告,还有保证续保的产品,投保后不管身体变差还是理赔过,5年内不用担心保障中断
保障全面:除一般住院、重疾住院保障外,还有特药、质子重离子及特定外购药械保障
可扩展私立医院:就医范围除二级公立医院普通部外,还支持特定私立医院专科就诊
【适合人群】
带病投保、看中保证续保且保障全面的人群
总结保证续保医疗险的特点和适用人群:

二、一年期期医疗险哪家保险公司好?
一年期百万医疗险交一年保一年,不保证续保,
虽然续保条件不占优势,但相比保证续保的产品,它们的保障内容更加丰富灵活。

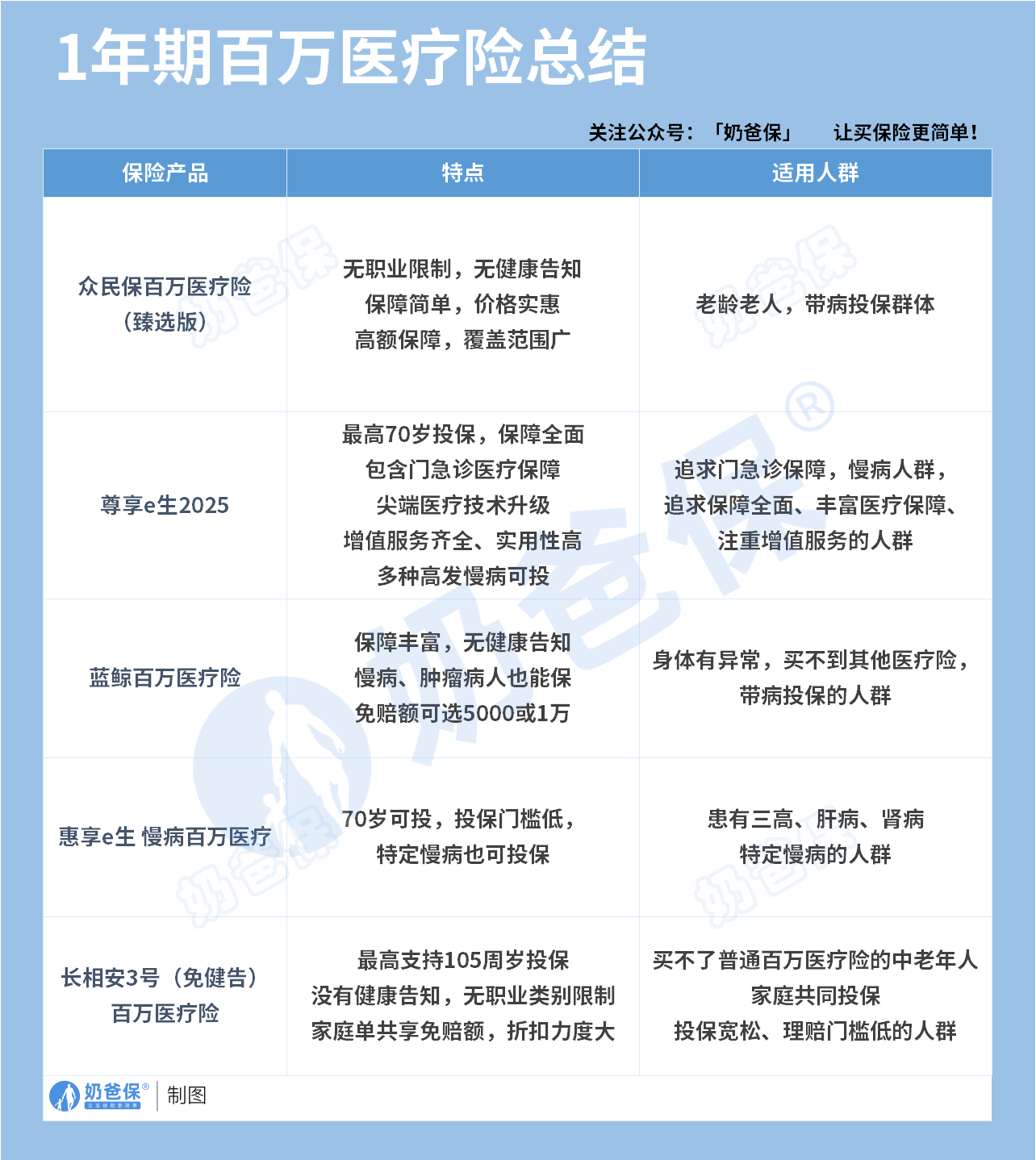
1、众民保
投保年龄广、价格实惠:0至105岁的人群都能买,高龄老人也能拥有大病保障;0岁投保,甄选版一年保费仅需368元
赔付限额大幅提升:相较于老版本,医保内、外医疗费用提升至300万;质子重离子医疗提升至300万;特定药品费用提升至300万
健康增值服务丰富:增加了门诊陪诊、住院护工服务。臻选版还能享受5选1的健康管理服务
投保门槛低:免健康告知,已罹患5大特定既往症核保通过后,也可以正常投保
2个版本可选:分为臻选版和经典版,报销比例不同,可按需自选
【不足】
一年期产品,不包含常见的住院前后门急诊和门诊手术保障
【适合人群】老龄老人,以及带病投保人群
2、尊享e生2025
基础保障全面:特殊门诊、门诊手术、住院前后门急诊费用等皆可保障,以及实用性强的异地转诊及护工津贴,特药目录扩展至312种(含6款CART)
外购药/医疗器械全放开:责任内不限清单、不限疾病、不限住院或门诊场景,真正做到百万保额0免赔额,100%赔付
含恶性肿瘤先进疗法医疗责任:600万保障,包含质子重离子医疗、硼中子俘获治疗医疗、光免疫疗法医疗3项
就医范围再扩大:一般医疗和重疾医疗扩展到全国102家私立(民营)医院,其中质子重离子医院扩展至9家
增值服务丰富:包含重疾直通车、医疗垫付、重疾绿通、术后家庭护理等在内17项增值服务
对慢病人群友好:针对高血压、2型糖尿病、肾小球肾炎、甲状腺结节、乳腺结节、肺结节等慢病人群,符合条件即可投保,不另外加费
【不足】
一年期产品,不能保证续保,不过目前续保审核宽松,产品运营稳健
【适合人群】
注重全面医疗保障、齐全增值服务,支持复议核保,对亚健康人群友好
3、惠享e生慢病版
三个慢性病版本可选:有三高版、肝病版和肾病版
保障内容相同,报销比例不同,其中三高版最高70岁可投,其余两个版本最高60岁可投
投保门槛低:1级、2级原发性高血压、乙肝大三阳、慢性肾病1期等,有机会投保
免赔额可选:可根据预算选择1/2万免赔额
【不足】
缺少外购药保障,婴幼儿投保价格稍高
【适合人群】
身体状况较差,有慢性疾病的人群
4、长相安3号(免健告)
投保年龄宽松,无健康告知:最高支持105周岁投保,无职业类别限制,没有健康告知,即便患癌了也能买!
新增多项专属保障,保障加码:以重疾异地就诊保障为例,责任内飞机、高铁、住宿都能赔付。
还提供疾病收入补偿金,若觉得保障还不够,可以再选疾病收入补偿金(升级版),赔付金额更高!
家庭单享折扣,共享保障:具体来说,2人投保即可享受95折优惠,3人9折,4人85折,5人及以上8折!
增值服务丰富,实用且人性化:长相安3号提供6项基础医疗服务权益,以及臻选健康管理服务(5选1)。
这些都是很实用的权益,能够帮助患者更好地应对疾病带来的困扰。
【不足】
虽然比不上普通的百万医疗险,缺少了前后门急诊和门诊手术等保障,但整体的保障比惠民保要好很多。
总结1年期医疗险的特点和适用人群:

三、奶爸总结
百万医疗险不是奢侈品,而是每个家庭的 “刚需”!
特别是这三类人,强烈建议人手一份:
1.上有老下有小的顶梁柱:一场大病可能让整个家庭陷入困境;
2.没买重疾险的朋友:百万医疗险能补上医保报销的缺口;
3.关注医疗品质的中产:特药直付、重疾绿通等服务,能让你在关键时刻用上最好的资源。
如果大家挑选保险有什么困难,可以扫码关注:奶爸保公众号 进行1对1咨询,
现在关注“奶爸保”公众号,回复“官网”,还可以免费领取价值199元的保障大礼包哦,让您买保险变得更简单。
微信扫一扫
微信扫一扫
关注微信
客服热线
奶爸保

