在少儿医疗保障领域,中高端医疗险正逐渐成为家长们的“刚需”。
随着医疗成本攀升、DRG改革推进以及公立医院资源紧张,传统百万医疗险越来越难以满足家庭对优质医疗资源的需求。
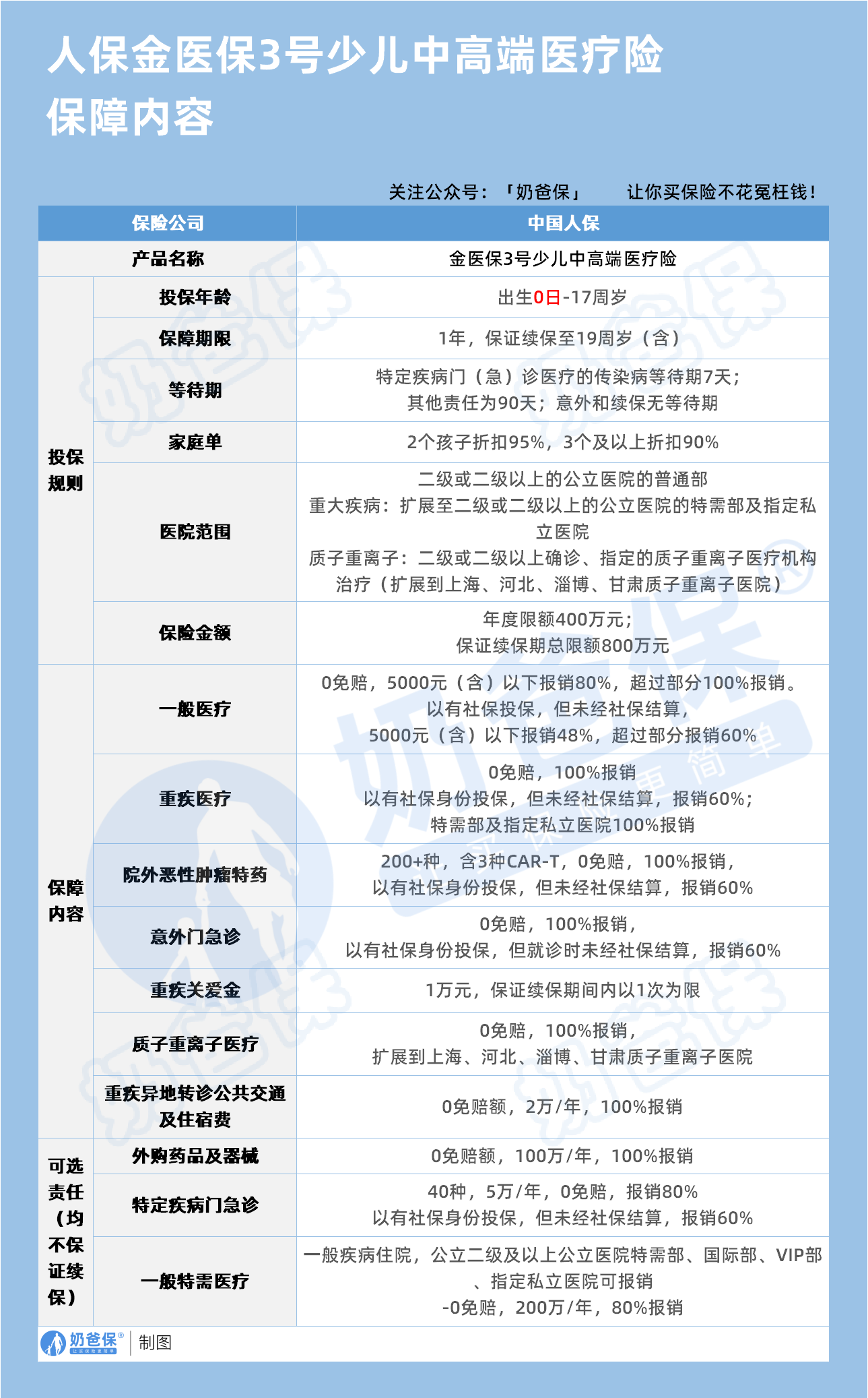
金医保3号少儿中高端医疗险凭借其“0免赔+全报销+特需医疗”的核心优势,成为市场关注的焦点。
奶爸将从少儿医疗需求、产品创新设计、保障责任深度解析等多个维度,带大家全面解读这款产品。
一、少儿为何需要中高端医疗险?
1、覆盖小额医疗风险,解决普通医疗险"用不上"痛点
据统计,儿童肺炎、支气管炎等常见住院疾病次均费用多在2000-8000元区间,远低于百万医疗险1万元的免赔额。
对于普通家庭来说,这笔费用虽然单次看起来不算巨大,但累积起来也会对家庭经济造成压力。
传统百万医疗险通常设有1万元免赔额,这意味着小额医疗费用无法得到报销,而中高端医疗险的0免赔设计正好解决了这一痛点。
2.DRG改革下的用药困境
DRG(疾病诊断相关分组)改革自2024年底全面实施后,医院控费压力显著增加。
DRG付费模式下,每个病组有固定的“一口价”支付标准,医院若超出标准需自行承担费用。

为控制成本,医院倾向于减少高价药品和耗材的使用,原研药逐渐退出公立医院。
虽然普通患者、普通疾病可选择通过一致性评价的仿制药以降低成本,但少儿患者,建议优先使用原研药。
在原研药逐渐淡出公立医院的现实情况下,想用好药只能转向院外购药。
这一变化直接导致患者院外购药需求增加,而普通医疗保险往往对院外购药限制较多,中高端医疗险的外购药报销责任则成为应对DRG改革的关键。
3.就医现状

目前的就医环境存在挂号难、环境差、看病难等诸多问题。
尤其是在一些大型公立医院,专家号往往一号难求,家长可能需要提前数天甚至数周预约挂号。
而且医院的就诊环境较为拥挤,孩子们在就医过程中可能会受到交叉感染的风险。
同时,漫长的排队等待时间也增加了孩子的痛苦和家长的焦虑情绪。
中高端医疗险能够为孩子们提供更优质、高效的就医服务,缓解这些就医难题。
二、金医保3号少儿中高端医疗险优势大盘点
通过上面的分析我们知道中高端医疗险可以解决少儿医疗面临的许多痛点。
而今天的主角金医保3号少儿中高端医疗险又可以带给我们哪些优质保障呢?

1.革命性赔付设计:0免赔≠低赔付
突破传统"分段式赔付"限制,采用"5,000元临界点双轨制":
5,000元以下:报销80%(社保结算后)
5,000元以上:100%全报(含自费药、进口器材)
举个例子:
一名5岁儿童因肺炎在某三甲医院住院7天,总费用1.2万元,医保报销后自费部分约5000元。
若投保传统百万医疗险,因未达免赔额,5000元需全额自付;
而金医保3号可报销4000元(5000元×80%),家长实际承担仅1000元。
2.突破DRG限制:外购药械全报销!

针对DRG改革导致的院外购药需求,金医保3号提供外购药品及医疗器械费用保障,不限疾病、不限清单,0免赔,100%报销,年度保额100万。
无论是儿童专用抗生素还是心脏支架等特殊医疗器械,均可通过该责任获得报销,真正实现“用好药不花钱”。
3.特需医疗续保:市场唯一“特需+私立”保证续保至19周岁
金医保3号主险保证续保至19周岁,期间无论产品停售、孩子生病或理赔,均不影响续保。
重疾医疗扩展至特需部及私立医院,并保证续保,这一设计在市场中极为罕见。
例如,一名10岁儿童投保后,在15岁时确诊重疾,仍可继续在私立医院接受治疗,费用全额报销。
4.普惠价格享受中高端医疗
不要看到金医保3号少儿中高端医疗险带“中高端”这几个字就以为它的保费很贵。
以社保身份投保基础责任,0岁宝宝仅需772元/年,5岁444元,10岁389元,15岁384元。

对比市面上“百万医疗险+小额医疗险+意外险+门急诊险”的组合投保方案(年均1500元+),金医保3号用不到一半的价格,实现了全责任0免赔、中高端医疗覆盖及保证续保!
这么一看,金医保3号少儿中高端医疗险用较低的价格,却提供了几个险种的保障,真是全能型选手!
而且多孩家庭投保还可享受折扣,2个孩子95折,3个及以上90折,保费更优惠。
5.增值服务新升级
护理服务新场景的加入,为孩子们提供了更加全面的健康管理服务。

例如,在孩子康复期间,护理服务可以协助家长进行一些基本的护理操作,确保孩子能够更好地恢复健康。
同时,增值服务的加量不加价,新老客户均可享受这一福利,进一步提升了产品的吸引力。
三、对比好医保(少儿)长期医疗险
作为同一家保险公司(中国人保)旗下的产品,好医保(少儿)长期医疗险因其全面的保障,普惠的价格,受到不少家长的追捧。
那么金医保3号少儿中高端医疗险和这款网红产品对比,谁更有优势呢?

可以看到,投保规则方面,大家基本一致,医院范围金医保3号少儿中高端医疗险更有优势,覆盖更多的医疗资源。
在保障方面,可以说是一边倒,金医保3号少儿中高端医疗险完胜。
除了质子重离子医疗和特定疾病门急诊这两项保障内容大家是一致的,其他保障比如一般医疗、重疾医疗等,都是金医保更优。
金医保3号少儿中高端医疗险在保障上展示了绝对的优势,那么在保费上会不会很贵呢?
接着我们看下两款产品的费率对比:

5-6岁投保,金医保的费率比好医保的还要低!
4岁(含)前投保,两者的保费差距最小,最多也是差6%左右,金医保贵42块。
7-17岁投保的话两款产品的保费相差要大一些,最多相差15%左右,金医保也就贵64块。
整体来看,
金医保3号少儿中高端医疗险的保费差距也不是很大。
四、奶爸总结
金医保3号少儿中高端医疗险的出现,
不仅解决了少儿医疗费用报销不彻底、DRG 改革下外购药难、就医体验差等痛点,
还以普惠的价格让普通家庭也能享受中高端医疗资源。
对于追求医疗品质又担忧费用的家庭,这款产品再适合不过!
奶爸也给大家推荐几款可长期续保的医疗险产品:

1、人保金医保3号
✅【特点】
保证续保20年:续保条件优秀,保证续保期间,无论产品停售还是身体变差都不影响续保
理赔门槛低:核心主险年免赔额支持无理赔递减至7000元,同时,还支持附加0元免赔医疗保险金,即便感冒、发烧住院治疗,也可以报销
保障力度更全:除基础保障外,还能附加院外特药医疗、外购药械,重疾住院津贴、轻中症关爱金、特定疾病及意外失能和恶性肿瘤失能保障等,非常全面。
增值服务全,就医体验更好:有重疾住院绿色通道、手术安排、住院垫付、院内照护、居家护理和特药服务等,都非常实用。
✅【不足】
部分责任不保证续保,比如外购药械费用医疗保险金,目前是1年期。
✅【适合人群】
追求长期医疗保障、更全面保障,注重院外特药保障的人群
2、金医保少儿长期医疗险
✅【特点】
保证续保时间长:保证续保至18周岁,最长保证续保18年
基础保障扎实、增值服务丰富:一般+重疾医疗保额高达800万,包含就医绿通、住院垫付、线上问诊等多种增值服务
提供院外恶性肿瘤特定药品费用医疗保障:包含157种特药(含2种CAR-T用药疗法),保额高达400万
支持多孩投保,最高享9折:为两位子女投保享95折、为三位及以上子女投保享9折
✅【不足】
可附加的特定疾病门(急)诊医疗责任不保证续保
✅【适合人群】
少儿群体,费率优势明显,追求免赔额低的人群
3、蓝医保长期医疗
蓝医保和另一款产品医享无忧的保障内容差不多,这里只介绍蓝医保:
✅【特点】
保证续保20年:稳定性强,适合老年人、免疫力低的人群投保
健康服务升级:可选特定药品保障,特药清单拓展至162种,34项健康管理服务全新升级
保障内容丰富:除一般、重疾医疗,还保障55种中轻症特定疾病,给付1万元重大疾病关爱保险金
可选保障升级:除原来的特定疾病特需医疗、个人重大疾病保险两项可选责任外,新增了附加住院津贴以及附加失能收入损失保险金,都是保证续保20年
保费可优惠:2位及以上同时投保即可享受家庭保单的95折优惠
免赔额低:三项医疗保障共享免赔额,赔付概率更高
✅【不足】
重疾医疗有免赔额,对重大疾病理赔不够友好
✅【适合人群】
追求保障全面、高性价比,或者追求长期医疗保障的中老年群体
4、蓝医保(好医好药版)长期医疗
✅【特点】
投保、理赔门槛低:最高支持70周岁投保,无理赔免赔额可最低减至5000元
保障全面:包含一般医疗、55种特定疾病、120种重疾、质子重离子治疗等
外购药及器械全面开放,不限清单:必选责任还多了外购药械、特需医疗,可报销的范围和就医体验也更高一些
可选保障丰富:新增120种重疾保险金、住院补偿金、门诊保险金、重疾特需保险金四大附加保障
家庭单优势明显:家庭单最高可享85折优惠
✅【适合人群】
追求长期医疗保障的中老年群体,以及追求癌症特药保障的人群
5、星相守长期医疗险
✅【特点】
保证续保20年:不管是计划一,还是计划二(特需医疗),都保证续保20年,尤其是计划二,在市场来看还是非常稀缺的
保障全面:包含一般医疗、轻中症、120种重疾、多种增值服务等,且支持住院前后45天门急诊,比同类产品时间更长
免赔额可选:两个计划都可以根据实际情况,选择0免赔或1/1.5/2万免赔额,且连续多年无理赔,免赔额最高下调5000元,更容易得到赔付
外购药不限清单:符合一般医疗、轻中症医疗和重疾医疗责任下的外购药,没有具体清单限制,且可报手术机器人费
可选保障丰富:可附加门急诊、重疾补充关爱金、重疾住院/监护病房津贴等,非常实用
✅【不足】
50岁后保费上涨幅度较大。
✅【适合人群】
追求高性价比、看中免赔额低,注重外购药械保障和就医体验的人群
6、好医保-长期医疗(标准版)
✅【特点】
保证续保20年:保证续保期内,续保无需审核,身体变差或理赔过都能续保
保障全面:基础的医疗保障都有,还有实用的增值服务,包括就医绿通、垫付服务等
疾病保障好:提供了1万元的重疾津贴和200万的特药保障,特药清单拓展至197种,还可附加癌症赴日医疗
健康告知宽松:没有问询到2年内体检异常情况
✅【不足】
一般医疗和重疾医疗共享保额和免赔额,特药保障有1万免赔额,且只能报销90%
需要在支付宝平台上自助投保,要仔细阅读健康告知要求
✅【适合人群】
追求更长保证续保时间,更全面的增值服务,身体状况一般的中年群体
7、平安长相安2号长期医疗
✅【特点】
投保、理赔门槛低:最高支持70周岁投保,支持给配偶父母投保,无理赔免赔额可最低减至5000元
基础保障全面:外购药、质子重离子、特殊门诊费用等皆可保障,还新增了指定疾病康复医疗责任、基因检测责任;
另外,特药从157种扩展至188种,含3种Cat-T
可选保障丰富:新增院外重疾药品(不限药品清单)、重大疾病确诊、特定疾病特需医疗三大附加保障
家庭单优势明显:2人即可成家庭单,最高可享85折优惠,家庭单可共享免赔额
增值服务强大:支持“9+1”健康服务权益
包括门诊/住院协助、暖心陪诊、院内护工看护、出院交通安排及陪同等,帮助患者更好地应对疾病带来的困扰
✅【适合人群】
追求长期医疗保障的中老年群体,家庭共同投保,注重投保、理赔门槛低的人群
8、全医保免健告医疗险(保证续保)
✅【特点】
投保、理赔门槛低:没有健康告知,带病也能买,且社保内免赔额为5000元,比一般产品还要低
保证续保5年:市面上少有的免健告,还有保证续保的产品,投保后不管身体变差还是理赔过,5年内不用担心保障中断
保障全面:除一般住院、重疾住院保障外,还有特药、质子重离子及特定外购药械保障
可扩展私立医院:就医范围除二级公立医院普通部外,还支持特定私立医院专科就诊
✅【适合人群】
带病投保、看中保证续保且保障全面的人群
微信扫一扫
微信扫一扫
关注微信
客服热线
奶爸保

