2025年个人养老金政策全面铺开,国民慧选节税版养老年金险节税版一下火了!
作为国民养老的拳头产品,它能对接14家银行个人养老金账户,年缴1.2万最高能退3600元的个税。
但大家最关心的——实际领钱比同类产品多吗?
下面奶爸也将介绍一下这款产品的亮点,并和热门的颐享阳光养老年金进行了对比,用数据说真话!
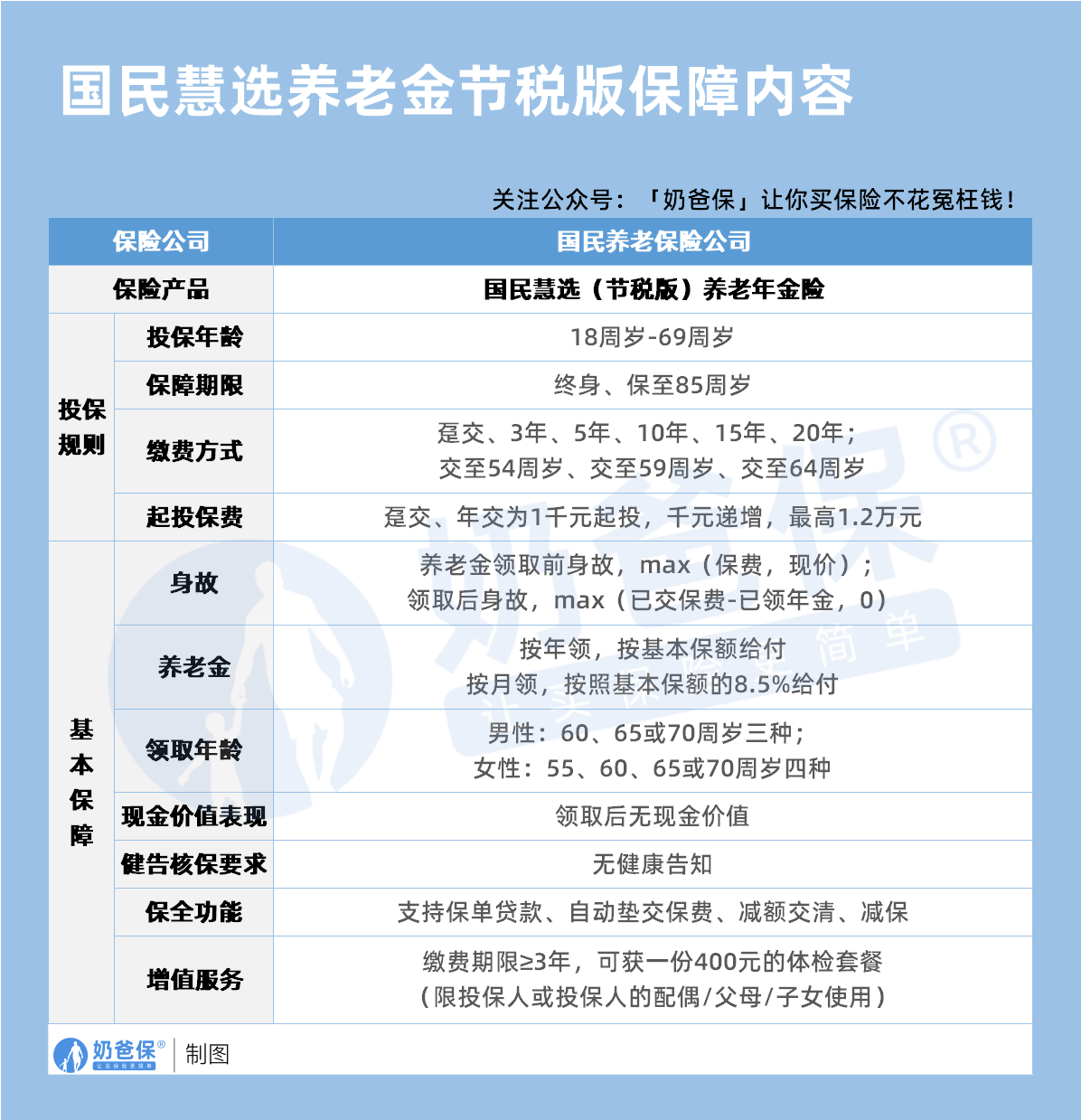
一、国民慧选节税版养老年金险好不好?

先来看看国民慧选节税版养老年金险的亮点:
1、个税直减,最高省30%保费
以年缴1.2万为例:
税率20%人群,每年可以少交2400元,3年交累计可省7200元,实缴仅2.88万;
税率30%的人群,每年可以少交3600元,3年交直接省1.08万,实缴2.52万(相当于打7折买养老险)。
对于高税率上班族来说,相当于“国家帮贴钱”,3年就可以省出一整年的保费!
2、养老金领取排第一梯队
比如40岁女性,年缴1.2万、3年交(总保费3.6万),60岁起领:
终身版年领约2519元,活到老领到老,复利滚存可抵抗通胀;
保至85岁版年领2917元,85岁额外返还3.6万总保费,实现“保本+增值”。
对比同类产品,领取金额稳居第一梯队,且碾压银行储蓄。
3、增值服务可全家享用
年缴≥1.2万且3年交以上,送爱康国宾体检套餐(价值400元),自己、配偶、父母、子女通用,相当于给家庭配“健康管家”;
而且投保也很便捷,工行、建行、招行等14家银行直连个养账户,手机5分钟投保,上班族不用跑网点。
4、投保宽松
0-60岁可投,支持趸交/3/5/10年交(年轻人选10年交,年缴压力小;中年人选3年交,快速锁高利率);
也没有无健康告知,三高、糖尿病、结节患者都能买。
即使投保后确诊重疾,养老金也是照领不误(养老险和健康风险不挂钩)。
但也有短板:
1、短期退保必亏
70岁前现金价值低于已交保费(如60岁退保,仅拿回80%保费),想中途用钱应急的慎选;
2、无保证领取
若60岁起领、62岁身故,仅退剩余现金价值,不像部分产品能“保证领20年”(身故赔剩余未领金额)。
总的来说,
国民慧选节税版养老年金险适合能长期持有(≥15年)、个税税率≥20%、健康异常的人群;
若追求“短期用钱”或“保证领取”,可以多多对比其他产品。
二、国民慧选节税版养老年金险vs颐享阳光收益
奶爸以40岁女性、60岁起领为样本,分趸交、3年交、5年交三种场景,对比两款产品的IRR:

1、趸交1.2万
短期(60-70岁):颐享阳光“领后20年”IRR达2.113%(60岁1.299%),国民慧选节税版养老年金险终身版60岁仅0.981%,前期颐享碾压;
中期(80岁):颐享阳光2.397%仍处于领先,国民慧选节税版养老年金险领至85岁版IRR可达1.959%;
长期(90+岁):国民慧选节税版养老年金险终身版90岁IRR可达2.433%(反超颐享阳光2.333%),100岁达2.932%(高0.1%)。
2、3年交(总3.6万)
70岁前:两者IRR均为负(国民终身-1.082%),短期“账面亏损”;
80岁:国民慧选节税版养老年金险领至85岁版IRR达1.871%实现反超,复利优势显现;
90+岁:国民慧选节税版养老年金险终身版IRR可达2.369%、领至85岁版85岁达2.446%,长期收益跑赢颐享阳光。
3、5年交(总6万)
70岁前:颐享阳光“领后20年”IRR1.943%领先,国民慧选节税版养老年金险仍是负收益;
90+岁:国民慧选节税版养老年金险终身版2.367%,反超颐享阳光的2.210%,100岁可达2.900%(高0.15%)。
总的来说,
短期用钱(70岁前):
选颐享阳光,尤其是“领后20年”版本,前期IRR更高,适合想早拿钱补贴生活的人群;
中期持有(80岁左右):
国民慧选节税版养老年金险“领至85岁”版实现反超,既保证85岁前高领取,又能拿满期金,适合想“保本+增值”的人群;
长期持有(90岁+):
国民慧选节税版养老年金险终身版更优,税优+复利让长期IRR领先0.1-0.2%,多活几年收益差距更明显;
税优加成:
国民慧选节税版养老年金险能退税,实际成本更低,IRR若算退税还能再涨0.3-0.5%
三、奶爸总结
国民慧选节税版由国民养老打造,核心优势是*个税抵扣+长期复利。
高税率人群年缴1.2万,按照20%税率最高最高可节税2400元,大幅拉低了投保成本。
且60岁起领,终身版长期IRR可超2.9%,保85岁版中期收益更优,3年交以上还附赠体检服务。
适合想省税、长期持有、看重品牌的人群;
但70岁前退保亏损大,且无保证领取,需规划资金周期,可优先匹配“税优+长期养老”需求。
奶爸也汇总了几款优质的年金险产品:

1、固收型年金险
推荐大富翁6.0,出自富德生命人寿。
目前市场少有有保证领取的年金险,安全感十足:
方案一保证领取25年;方案二保证领取已交保费。
到80岁还有一笔祝寿金到账,领100%保费,基本不少朋友以后都有机会拿到。
活多久领多久,提供细水长流的现金流:
30岁女性,5年交,年交10万,投保方案二,55岁每年都能领18930元。
【适用人群】
有养老补充需求、看中保证领取的朋友。
2、快返型年金险
推荐3款产品:蛮好的人生2025、星颐朱雀版分红型和悦活人生B款分红型。
前面一款是固收型,后面两款是分红型。
这3款产品,最快第5年起就可以开始领钱了。
以30岁女性,5年交,年交10万为例子:
蛮好的人生2025计划一:第5年领10500元;第6年~74年领9690元;
星颐朱雀版分红型:保证最低可领7992元/年;叠加分红有机会领7992~50311元/年;
悦活人生B款分红型:第5~9年保证领4290元;第10~74年则是8580元;叠加分红有机会领4290~83824元。
可以说,
蛮好的人生2025领取是非常稳定的,收益IRR在1.8%左右。
星颐朱雀版分红型保证领取高,且前期现价增长非常快!
保单第10年,收益IRR为2.129%,最高有机会超过3%!
悦活人生B款分红型,前面9年领取不高,第9年后是翻倍领取,先低后高,
且产品分红也很大方。
保单第10年,收益IRR为2.136%,最高接近3%!
【适用人群】
这3款产品可以这么选:
看中大保司、追求稳定领取,推荐蛮好的人生2025;
看中总体领取水平较高,推荐星颐朱雀版分红型;
看中养老社区、希望后面可以多领一些的朋友,推荐悦活人生B款分红型。
想要了解产品详细信息的朋友,也可以私聊奶爸~
微信扫一扫
微信扫一扫
关注微信
客服热线
奶爸保

