给孩子挑重疾险产品时,家长最关心两点:保障全不全?价格贵不贵?
北京人寿推出的大黄蜂15号少儿重疾(全能版),出生满28天到17周岁都能投,保障期可选保30年或终身,缴费方式也灵活。
而且从投保规则到保障责任,都相当不错,很适合给孩子买一份。
它到底有啥特别之处?价格在同类产品里算贵吗?
下面奶爸就来详细介绍一下。
一、北京人寿大黄蜂15号少儿重疾(全能版)怎么样?
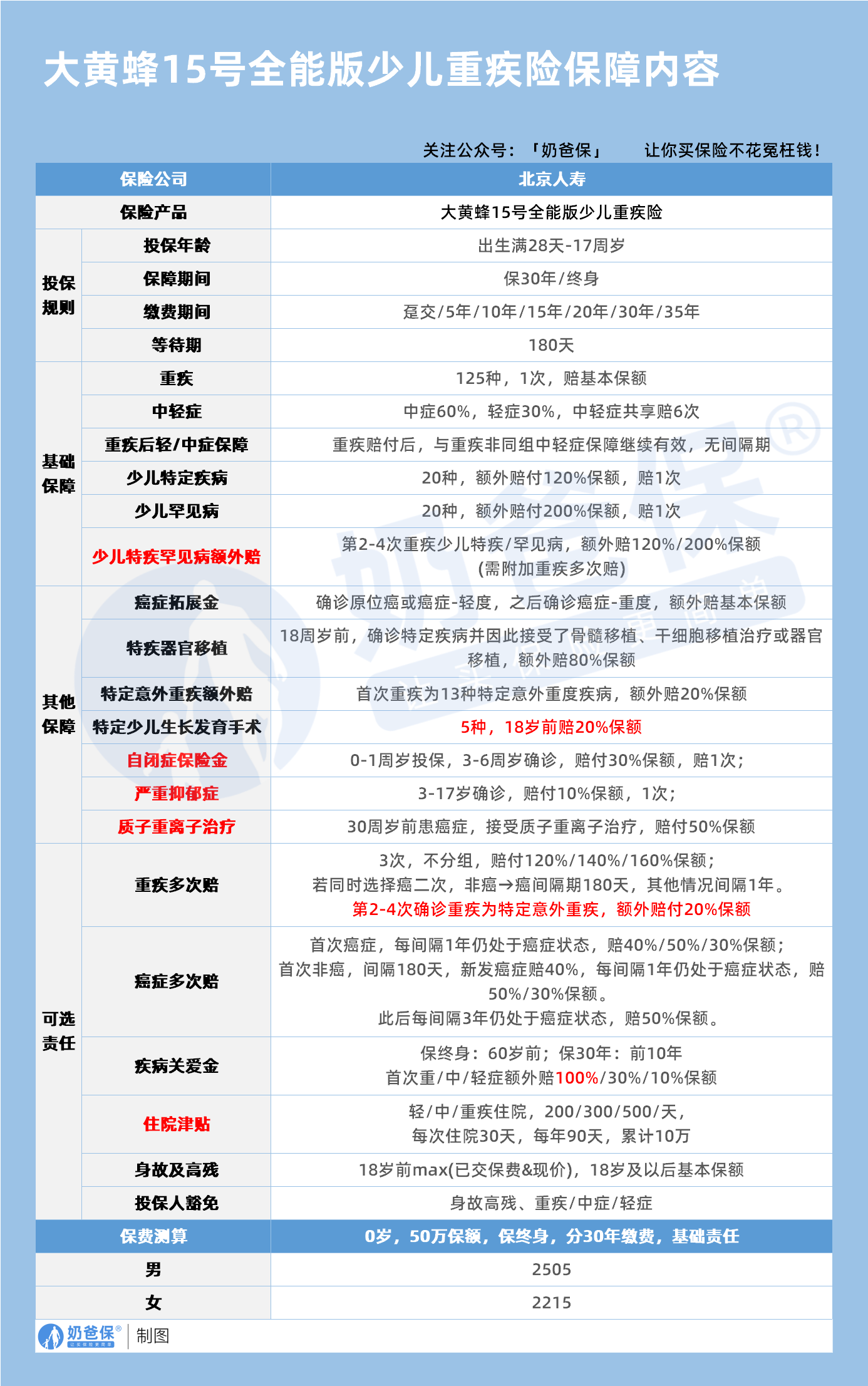
先来看看保障内容表格:

1、投保规则
北京人寿大黄蜂15号少儿重疾(全能版)的投保年龄范围是出生满28天至17周岁,覆盖了婴幼儿到青少年。
保障期限有保30年(适合短期过渡)和保终身(提供长期保障)两种选择,满足不同家庭的规划需求。
缴费期限非常灵活,
支持趸交、5年、10年、15年、20年、30年、35年等多种方式,能有效降低年缴压力。
不过等待期为180天,相较部分同类产品的90天等待期更长,投保后半年内需要格外关注孩子的健康状况。
2、基础保障
1.重疾保障
涵盖125种重疾,赔付1次,赔付100%基本保额。
例如给孩子投保50万保额,确诊重疾后可一次性获得50万理赔金,解决了大额治疗费用的问题。
2.中轻症保障
中症赔付60%基本保额,轻症赔付30%基本保额,且中轻症共享6次赔付机会。
值得一提的是,
重疾赔付后,非同组的中轻症保障仍继续有效,且无间隔期限制。
比如孩子先确诊重疾获赔,后续若患其他中轻症,仍可继续申请理赔,实用性远超部分“重疾赔完中轻症失效”的产品。
3.少儿特疾与罕见病保障
20种少儿特疾额外赔付120%基本保额,10种少儿罕见病额外赔付200%基本保额。
多数竞品少儿特疾和罕见病额外赔付比例在100%左右,赔付比例相对较低。
投保50万保额,以白血病为例,
北京人寿大黄蜂15号少儿重疾(全能版)可赔付50万+60万=110万,能更充分覆盖高额治疗费用。
3、特色保障
特疾器官移植额外赔:
18岁前因严重再生障碍性贫血等特定疾病接受骨髓、干细胞或器官移植,额外赔付80%基本保额。
如孩子10岁做骨髓移植,除了重疾基础赔付,还可获赔40万(50万×80%),
可以显著减轻移植的费用负担,这一保障在同类产品中也较为少见。
特定意外重疾额外赔:
首次重疾由13种特定意外(如严重烧伤、溺水)导致,额外赔付20%基本保额,
能为孩子成长中的意外风险提供更多经济支持。
少儿生长发育手术:
18岁前实施脊柱侧弯矫正等5种特定生长发育手术,赔付20%基本保额,可补贴手术及康复费用。
自闭症与抑郁症保障:
0-1周岁投保,3-6岁确诊自闭症赔付30%基本保额;
3-17岁确诊严重抑郁症赔付10%基本保额,填补了少儿心理疾病保障的市场空白。
质子重离子治疗保障:
30周岁前患癌症并接受质子重离子治疗,赔付50%基本保额,对接先进癌症治疗手段。
4、可选责任
重疾多次赔:
最多不分组赔付3次,且为递增赔付,与癌症二次赔搭配时,非癌到癌间隔期180天,其他情况间隔1年。
若第2-4次确诊为特定意外重疾,还可额外赔付20%基本保额,进一步提升了多次患病的保障力度。
癌症多次赔:
首次癌症间隔1年后,若仍处于癌症状态,依次赔付40%、50%、30%保额;
首次非癌重疾间隔180天后新发癌症,赔付40%,后续每隔1年仍患癌,再赔付50%、30%保额。
第三次癌症津贴后,每隔3年仍患癌可再赔50%,覆盖了癌症长期治疗的费用需求。
疾病关爱金:
保终身版本60岁前、保30年版本前10年,
首次重疾额外赔100%,中症额外赔30%,轻症额外赔10%保额,
强化了成年前高保额需求阶段的保障。
住院津贴:
因轻、中、重疾住院,每天赔付200-500元(每次限30天,每年限90天,累计限10次),可以弥补家长误工损失及护理成本。
二、北京人寿大黄蜂15号少儿重疾(全能版)价格贵吗?
奶爸以0岁宝宝、50万保额、保终身、分30年缴费为例,不同责任组合的保费如下:

只选择基础责任,
男宝年缴2505元,女宝2215元,较部分网红少儿重疾险贵10%-20%,但重疾赔后中轻症继续保的设计更有优势。
附加疾病关爱金后,
男宝年缴3230元,女宝2895元,60岁前重疾可获双倍保额赔付(50万+50万),适合注重孩子成年前高保额的家庭。
当然,家长们也可以根据家庭的经济情况和孩子的保障需求,搭配不同的保障方案,丰俭由人。
三、奶爸总结
北京人寿大黄蜂15号少儿重疾(全能版)是一款“保障全、责任细、缴费灵活”的少儿重疾险,适合想给孩子终身兜底、全面防护的家庭。
如果预算够,建议选基础责任+重疾多次+疾病关爱金,分30年缴费,用现在的小钱,给孩子未来的大病上“双保险”!
奶爸也给大家推荐几款优质的重疾险产品:
1、君龙人寿超级玛丽15号
第一,结节保障超全面
自带保障在原有肺结节基础上,拓展到乳腺/甲状腺结节,范围更广了。
可以说是目前市场上,少有的三大高发结节都有保障的产品。
第二,癌症保障丰富
超玛15号的癌症保障,从早期到晚期,都安排得妥妥的。
本身自带癌症拓展金,
首次确诊原位癌/轻度癌症后,确诊恶性肿瘤—重度,额外赔50%。
如果觉得不够,还可以附加以下保障:
癌症津贴或癌症多次赔(二选一):间隔一定周期后,可以赔一笔钱用于癌症持续治疗,癌症津贴有次数限制,多次赔则不限次数。
癌症重度特药治疗金:确诊癌症后需要吃高价特药,做过相关手术可以赔50%保额。

第三,重疾多次赔灵活选
重疾多次赔可以按需选择:
65周岁版,要求是65岁前确诊,额外赔2次,每次赔120%保额;
另一版则是不限年龄,额外赔2次,每次赔120%保额。

同种不同种都赔,且同种间隔周期短,只要2年
像心脏病术后复发了也能保,不用怕赔过一次就没保障了。
【适合人群】
看中结节、癌症保障,预算不多的朋友。
2、复星联合达尔文12号
第一,自带意外重疾额外赔和住院津贴。
前者因为意外导致首次重疾,可多赔35%基本保额。
等于一张保单覆盖重疾+意外,且是保至终身的双重保障!
后者在60周岁前未发生重疾,60岁后确诊,每天给付0.1%基本保额作为住院津贴。
人一辈子不一定会得重疾,但60岁后难免因小病小痛住院,
达尔文12号这个保障,可以让不确定的赔付变得更确定。
不过,这里需要注意的是,如果后续重疾/身故/全残,
会扣掉累计已给付的住院津贴金额后,再赔付。
第二,可选责任丰富
达尔文12号多重附加保障:
重疾多次赔:分65周岁版和终身版(二选一),满足多种人群需要;
重疾保费补偿:缴费期内发生重疾返还保费,实现“重疾免单”;
疾病关爱金/顶梁柱关爱保险金:家庭责任最重阶段赔更多;
癌症津贴:癌症间隔一定周期就能获得一笔理赔金。
第三,理赔门槛更低
5种特定重疾(如严重心肌炎)、原位癌、癌症津贴赔付,都比同类产品更宽松。
【适合人群】
看重理赔门槛、重疾返还保费的朋友
3、复星联合医联有盟
第一,轻中症保障灵活
必选保障是重疾,像轻中症保障、身故保障,可以加钱获得。
如果预算有限,也可以只买个重疾,先把大病保障做好;
如果预算多一点,建议大家还是要附加轻中症保障。
第二,自带一般医疗金
医联有盟自带医疗金,非常实用:
保单前5年,每年提供报销额度=0.5%*保额,100%报销,
未用完可累计,终身有效,身故/全残一次性赔剩余额度!

像买药、体检、看牙等日常开支,都能用上。
可以说是实打实把钱返还给客户使用!
第三,健康告知非常宽松
健康告知只有4条:
比如过去1年内的检查异常、是否有被医生建议住院或手术;
过去2年内的手术情况以及过去5年内的疾病情况。
针对非常高发的甲状腺/乳腺/肺结节,没有问询是否有进行手术,也没有问询是否多发,
只要结节等级在3级以内,结节直径符合要求,就有机会标体承保!
就连癌症,如果5年前已经治愈,没有复发和转移,
同时不涉及其他健康告知,也有机会投保!
【适合人群】
有健康异常的、注重就医资源和健康管理,看中产品实用性的朋友。
4、瑞华健康华佗1号康泰版
第一,基础保障扎实
轻中重疾保障都涵盖了,且轻症+中症赔付次数共7次,
目前市场上赔付次数算比较高的。
且重疾赔完,轻中症不分组还能继续赔,
不分组的好处就在于,赔付规则更宽松。
第二,性价比高
同样50万保额,保终身,基础保障,分30年交,
30岁人群投保华佗1号康泰版,比超级玛丽和达尔文便宜100元/年!
30年下来立省3000块!
第三,可选保障丰富
如果预算比较多,还可以附加:
重疾多次赔、疾病关爱金、癌症津贴、重疾保费补偿金和身故保障。
都是目前市场上热门可选保障内容,实用性强。
【适合人群】
追求高性价比、看中基础保障全面的朋友。
微信扫一扫
微信扫一扫
关注微信
客服热线
奶爸保

