在孩子的成长过程中,健康风险始终是家长们最为关注的问题之一。
少儿重大疾病险作为一种重要的风险保障工具,能够在孩子不幸患上严重疾病时提供经济支持,减轻家庭的经济负担。
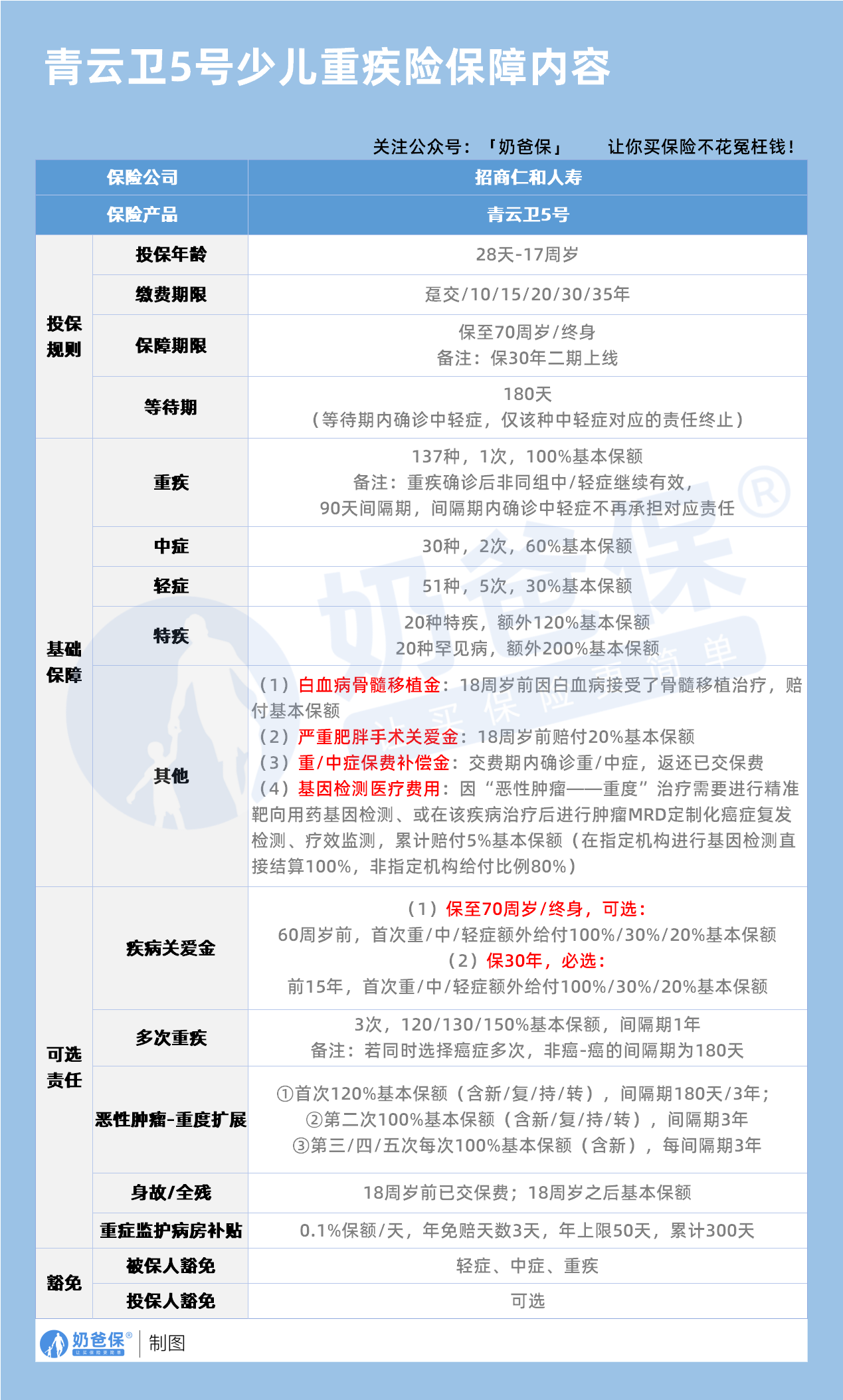
招商仁和青云卫5号少儿重大疾病险在市场上备受关注。
究竟招商仁和青云卫5号少儿重大疾病险保障全面吗?预算不足还要买少儿重疾险吗?
奶爸来为大家解读:
一、招商仁和青云卫5号少儿重大疾病险保障全面吗?

青云卫5号涵盖了137种重大疾病,赔付1次,赔付比例为100%基本保额。
虽然重疾只赔付一次,但在重疾赔付后,非同组的中症和轻症保障依然有效,且有90天的间隔期。
这一设计大大提高了保障的持续性,避免了重疾赔付后保障中断的风险。
中症保障:30种中症不分组赔付2次,每次赔付60%基本保额。
中症的赔付比例相对较高,能够在疾病发展的中期阶段给予家庭一定的经济补偿,用于支付医疗费用、康复费用等。
51种轻症不分组赔付5次,每次赔付30%基本保额。
轻症的多次赔付可以在疾病初期就为孩子提供经济援助,帮助孩子及时接受治疗,防止病情恶化。
而且,轻症赔付后,后续的保障依然有效,不会影响中症和重疾的赔付。
少儿特定疾病:提供20种少儿特疾额外赔付,赔付比例高达120%基本保额。
少儿罕见病:20种少儿罕见病额外赔付200%基本保额。创新特色保障
白血病骨髓移植保险金:
如果孩子在18周岁前因治疗白血病接受了骨髓移植治疗,可额外赔付100%基本保额。
白血病是少儿高发重疾,骨髓移植是治疗白血病的重要手段之一,且费用高昂。这一保障能够在孩子治疗白血病的关键阶段提供有力的经济支持,缓解家庭的经济压力。
严重肥胖手术关爱保险金:考虑到儿童肥胖问题日益凸显,若孩子在18岁前确诊严重肥胖特定合并症并接受了手术治疗,可赔付20%基本保额。
这体现了产品对儿童健康问题的细致关注,为因肥胖问题需要手术治疗的孩子提供了一定的经济补偿。
重/中症保费补偿金:在分期交费期间,若被保人确诊重疾或中症,不仅可以获得相应的理赔金,还能返还所有已交保费,并且免交剩余保费,保单继续有效。
这一设计相当于在一定程度上实现了“0元购”保险,减轻了家庭在孩子患病后的经济负担。
基因检测医疗费用保险金:
因恶性肿瘤治疗需要进行基因检测,累计最多给付5%基本保额。
基因检测在恶性肿瘤的精准治疗中起着重要作用,
这一保障能够为家庭分担一部分基因检测费用,有助于孩子获得更精准的治疗方案。
青云卫5号重疾险覆盖重疾、中症和轻症,
针对少儿罕见疾病和特疾都有专属的保障。
特色保障方面,针对少儿常见的白血病有设置专门的赔付,
整体来看,还是比较全面的。
二、预算不足还要买少儿重疾险吗?
儿童重大疾病的治疗费用往往非常高昂,例如白血病的治疗费用可能高达几十万元甚至上百万元。
对于普通家庭来说,如此高额的费用可能会给家庭带来沉重的经济负担,甚至导致家庭经济陷入困境。
少儿重疾险能够在孩子患病时提供一笔可观的赔付,用于支付医疗费用、康复费用等,减轻家庭的经济压力。
孩子在成长过程中,身体抵抗力相对较弱,面临着各种疾病的风险。
而且,一些儿童疾病如果得不到及时有效的治疗,可能会对孩子的未来产生长期的影响。
购买少儿重疾险可以为孩子的健康成长提供一份保障,让家长在面对孩子的健康问题时更加从容。
如果预算有限,可以选择保障期限较短的定期少儿重疾险,如保20年、30年。
这样的产品保费相对较低,可以在孩子成长的关键阶段提供基本的保障。
在预算不足的情况下,先为孩子建立起一定的保障防线。
降低保额也是一个选择。
虽然保额降低可能在赔付时获得的金额相对较少,但总比没有保障要好。
可以根据家庭的经济状况和实际需求,选择一个相对较低但能够在一定程度上覆盖风险的保额。
三、奶爸总结
招商仁和青云卫5号少儿重大疾病险的保障非常全面,
无论是基础保障、少儿特疾和罕见病保障,还是创新特色保障和可选保障,
都为孩子的健康提供了全方位的呵护。
对于预算不足的家庭来说,虽然购买保险可能会有一定的经济压力,但少儿重疾险的重要性不容忽视。
奶爸也给大家推荐几款优质的重疾险产品:
1、君龙人寿超级玛丽15号
第一,结节保障超全面
自带保障在原有肺结节基础上,拓展到乳腺/甲状腺结节,范围更广了。
可以说是目前市场上,少有的三大高发结节都有保障的产品。
第二,癌症保障丰富
超玛15号的癌症保障,从早期到晚期,都安排得妥妥的。
本身自带癌症拓展金,
首次确诊原位癌/轻度癌症后,确诊恶性肿瘤—重度,额外赔50%。
如果觉得不够,还可以附加以下保障:
癌症津贴或癌症多次赔(二选一):间隔一定周期后,可以赔一笔钱用于癌症持续治疗,癌症津贴有次数限制,多次赔则不限次数。
癌症重度特药治疗金:确诊癌症后需要吃高价特药,做过相关手术可以赔50%保额。

第三,重疾多次赔灵活选
重疾多次赔可以按需选择:
65周岁版,要求是65岁前确诊,额外赔2次,每次赔120%保额;
另一版则是不限年龄,额外赔2次,每次赔120%保额。

同种不同种都赔,且同种间隔周期短,只要2年
像心脏病术后复发了也能保,不用怕赔过一次就没保障了。
【适合人群】
看中结节、癌症保障,预算不多的朋友。
2、复星联合达尔文12号
第一,自带意外重疾额外赔和住院津贴。
前者因为意外导致首次重疾,可多赔35%基本保额。
等于一张保单覆盖重疾+意外,且是保至终身的双重保障!
后者在60周岁前未发生重疾,60岁后确诊,每天给付0.1%基本保额作为住院津贴。
人一辈子不一定会得重疾,但60岁后难免因小病小痛住院,
达尔文12号这个保障,可以让不确定的赔付变得更确定。
不过,这里需要注意的是,如果后续重疾/身故/全残,
会扣掉累计已给付的住院津贴金额后,再赔付。
第二,可选责任丰富
达尔文12号多重附加保障:
重疾多次赔:分65周岁版和终身版(二选一),满足多种人群需要;
重疾保费补偿:缴费期内发生重疾返还保费,实现“重疾免单”;
疾病关爱金/顶梁柱关爱保险金:家庭责任最重阶段赔更多;
癌症津贴:癌症间隔一定周期就能获得一笔理赔金。
第三,理赔门槛更低
5种特定重疾(如严重心肌炎)、原位癌、癌症津贴赔付,都比同类产品更宽松。
【适合人群】
看重理赔门槛、重疾返还保费的朋友
3、复星联合医联有盟
第一,轻中症保障灵活
必选保障是重疾,像轻中症保障、身故保障,可以加钱获得。
如果预算有限,也可以只买个重疾,先把大病保障做好;
如果预算多一点,建议大家还是要附加轻中症保障。
第二,自带一般医疗金
医联有盟自带医疗金,非常实用:
保单前5年,每年提供报销额度=0.5%*保额,100%报销,
未用完可累计,终身有效,身故/全残一次性赔剩余额度!

像买药、体检、看牙等日常开支,都能用上。
可以说是实打实把钱返还给客户使用!
第三,健康告知非常宽松
健康告知只有4条:
比如过去1年内的检查异常、是否有被医生建议住院或手术;
过去2年内的手术情况以及过去5年内的疾病情况。
针对非常高发的甲状腺/乳腺/肺结节,没有问询是否有进行手术,也没有问询是否多发,
只要结节等级在3级以内,结节直径符合要求,就有机会标体承保!
就连癌症,如果5年前已经治愈,没有复发和转移,
同时不涉及其他健康告知,也有机会投保!
【适合人群】
有健康异常的、注重就医资源和健康管理,看中产品实用性的朋友。
4、瑞华健康华佗1号康泰版
第一,基础保障扎实
轻中重疾保障都涵盖了,且轻症+中症赔付次数共7次,
目前市场上赔付次数算比较高的。
且重疾赔完,轻中症不分组还能继续赔,
不分组的好处就在于,赔付规则更宽松。
第二,性价比高
同样50万保额,保终身,基础保障,分30年交,
30岁人群投保华佗1号康泰版,比超级玛丽和达尔文便宜100元/年!
30年下来立省3000块!
第三,可选保障丰富
如果预算比较多,还可以附加:
重疾多次赔、疾病关爱金、癌症津贴、重疾保费补偿金和身故保障。
都是目前市场上热门可选保障内容,实用性强。
【适合人群】
追求高性价比、看中基础保障全面的朋友。
微信扫一扫
微信扫一扫
关注微信
客服热线
奶爸保

