复星联合超级玛丽真多次凭借宽泛的投保范围、全面的保障内容和亲民的价格,受到不少关注。
它在投保门槛、重疾保障等方面都有突出表现,能满足不同人群的健康保障需求。
下面奶爸来给大家详细介绍一下。
一、投保门槛:轻松入场,老少咸宜

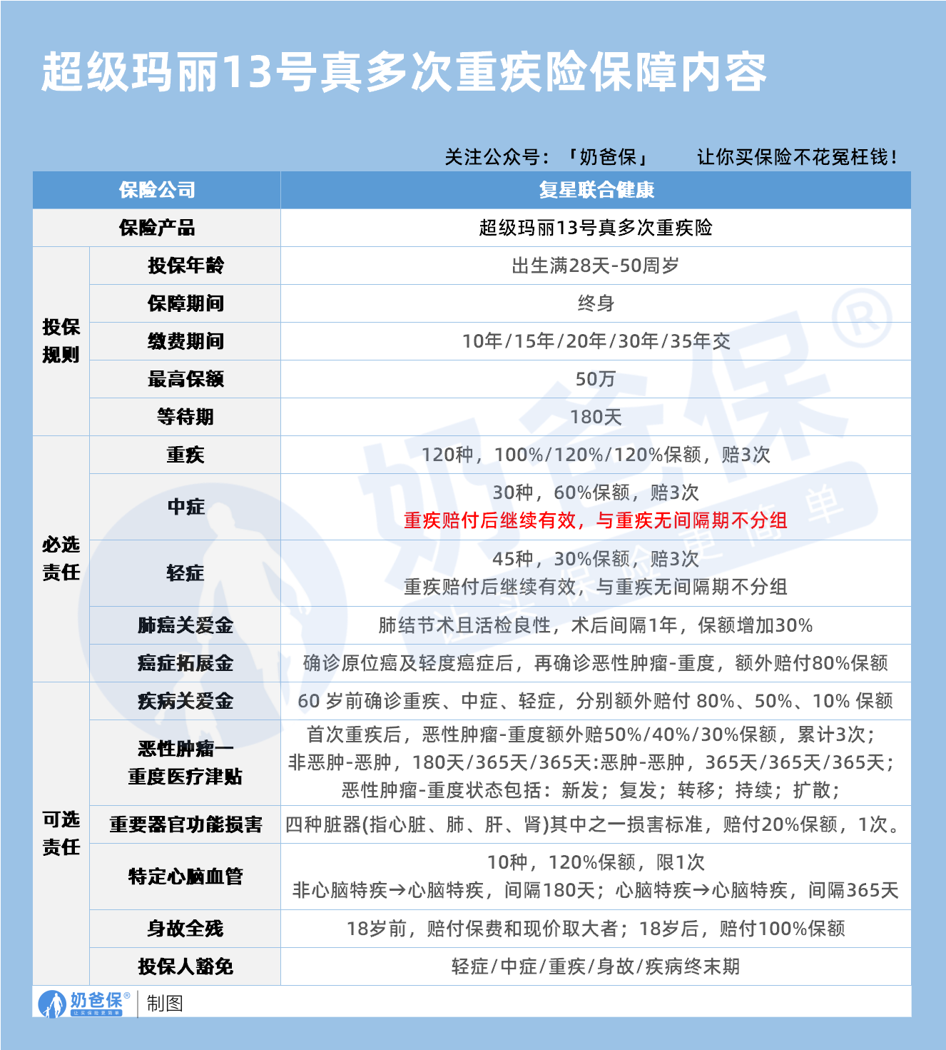
复星联合超级玛丽真多次的投保年龄范围相当宽泛,从0岁宝宝到50周岁人群,都有机会投保。
保障期限方面,它选择了终身相伴。
要知道,随着年龄增长,身体机能下降,患重疾的风险也水涨船高。
终身保障能在漫长岁月里提供持续守护,无论何时风险降临,都能给予经济支持。
而且,最长缴费期能拉长到35年,这大大减轻了每年的缴费压力。
就像把大额支出分摊到更长的时间里,每年的负担会轻很多。
以30岁男性为例,选择50万保额、保终身、分30年交,每年只需投入7510元;30岁女性更是低至6950元。
这样的价格水平,让更多普通家庭能毫无负担地拥有这份保障。
即使是预算不算特别充裕的家庭,也能根据自身情况选择合适的缴费方式和保额,不会因为保费压力而放弃投保。
二、重疾保障:多次守护
重疾保障无疑是重疾险的核心。
复星联合超级玛丽真多次在这方面实力突出,涵盖了多达120种重疾。
囊括了各类高发重疾,像癌症、急性心肌梗死、脑中风后遗症等常见的“健康杀手”,一个都没落下。
对于这些高发重疾,保障覆盖全,能在被保人遭遇重大健康危机时提供有力支持。
赔付规则更是诚意满满,重疾可赔3次,首次赔付100%保额,第二次和第三次赔付比例直接提升至120%保额。

数据显示,患过一次重疾后,再次患重疾的概率并不低。
中国保险行业协会发布的报告指出,部分癌症患者在康复后的5年内,二次患癌风险高达40%
复星联合超级玛丽真多次的多次赔付,就为这类患者提供了后续治疗和康复的经济后盾,让他们在面对疾病时能更有底气。
三、中症轻症保障:层层守护
除了重疾,中症和轻症也不容忽视,它们往往是重疾的前期表现,及时治疗能有效避免病情恶化。
复星联合超级玛丽真多次提供30种中症和45种轻症保障。
中症不分组赔3次,每次赔付60%保额;轻症同样不分组赔3次,每次赔付30%保额。
而且,这里还有个超赞的亮点——重疾赔付后,轻中症保障不终止,依然能继续为被保人保驾护航,且无间隔期。
这意味着即使患上重疾并获得赔付后,后续若出现中症或轻症,仍能获得相应赔付。
以轻度脑中风为例,其他一些产品可能只将其列为轻症赔付,而复星联合超级玛丽真多次定义为中症,赔付60%保额。
这意味着被保人能获得更高比例的赔付,在治疗时就多了一份选择更好治疗方案的底气,也多了一份康复的希望。
四、其他保障:亮点频出
被保人豁免:这是个相当实用的功能。
一旦被保人确诊轻症、中症或重疾,后续未交的保费统统不用再交,而保障依然有效。
对于家庭经济支柱来说,若不幸患病,收入可能会受影响,有了这个豁免功能,就不用担心后续保费压力,保障也不会中断。
癌症拓展金:癌症作为重疾中的“头号杀手”,复星联合超级玛丽真多次对它格外重视。
若先确诊原位癌或轻度癌症,后续再确诊癌症-重度,可额外赔付80%保额。
癌症的治疗往往是一场持久战,从早期到重度,治疗费用高昂。
有了这笔额外赔付,患者在治疗过程中能更从容地应对经济压力,不用为费用过度担忧。
丰富的可选保障:

像疾病关爱金、癌症治疗津贴、重要器官功能损害条例、特定心脑血管疾病、身故保障、投保人豁免等。
有心脏病遗传史的朋友,可以选择特定心脑血管疾病保障,增加针对这类疾病的保障;
夫妻互保的家庭,加上投保人豁免,万一投保人遭遇不幸,被保人的保费也能豁免,让保障更加周全。
五、奶爸总结
复星联合超级玛丽真多次在保障全面性和赔付力度上表现出色,价格却相当亲民。
与市场上同类型多次赔付重疾险相比,它在保障责任毫不逊色的情况下,保费往往更具优势。
无论是给孩子、自己还是家人配置,都能在提供坚实健康保障的同时,不会带来过重的经济负担。
奶爸也给大家推荐几款优质的重疾险产品:
1、君龙人寿超级玛丽15号
第一,结节保障超全面
自带保障在原有肺结节基础上,拓展到乳腺/甲状腺结节,范围更广了。
可以说是目前市场上,少有的三大高发结节都有保障的产品。
第二,癌症保障丰富
超玛15号的癌症保障,从早期到晚期,都安排得妥妥的。
本身自带癌症拓展金,
首次确诊原位癌/轻度癌症后,确诊恶性肿瘤—重度,额外赔50%。
如果觉得不够,还可以附加以下保障:
癌症津贴或癌症多次赔(二选一):间隔一定周期后,可以赔一笔钱用于癌症持续治疗,癌症津贴有次数限制,多次赔则不限次数。
癌症重度特药治疗金:确诊癌症后需要吃高价特药,做过相关手术可以赔50%保额。

第三,重疾多次赔灵活选
重疾多次赔可以按需选择:
65周岁版,要求是65岁前确诊,额外赔2次,每次赔120%保额;
另一版则是不限年龄,额外赔2次,每次赔120%保额。

同种不同种都赔,且同种间隔周期短,只要2年
像心脏病术后复发了也能保,不用怕赔过一次就没保障了。
【适合人群】
看中结节、癌症保障,预算不多的朋友。
2、复星联合达尔文12号
第一,自带意外重疾额外赔和住院津贴。
前者因为意外导致首次重疾,可多赔35%基本保额。
等于一张保单覆盖重疾+意外,且是保至终身的双重保障!
后者在60周岁前未发生重疾,60岁后确诊,每天给付0.1%基本保额作为住院津贴。
人一辈子不一定会得重疾,但60岁后难免因小病小痛住院,
达尔文12号这个保障,可以让不确定的赔付变得更确定。
不过,这里需要注意的是,如果后续重疾/身故/全残,
会扣掉累计已给付的住院津贴金额后,再赔付。
第二,可选责任丰富
达尔文12号多重附加保障:
重疾多次赔:分65周岁版和终身版(二选一),满足多种人群需要;
重疾保费补偿:缴费期内发生重疾返还保费,实现“重疾免单”;
疾病关爱金/顶梁柱关爱保险金:家庭责任最重阶段赔更多;
癌症津贴:癌症间隔一定周期就能获得一笔理赔金。
第三,理赔门槛更低
5种特定重疾(如严重心肌炎)、原位癌、癌症津贴赔付,都比同类产品更宽松。
【适合人群】
看重理赔门槛、重疾返还保费的朋友
3、复星联合医联有盟
第一,轻中症保障灵活
必选保障是重疾,像轻中症保障、身故保障,可以加钱获得。
如果预算有限,也可以只买个重疾,先把大病保障做好;
如果预算多一点,建议大家还是要附加轻中症保障。
第二,自带一般医疗金
医联有盟自带医疗金,非常实用:
保单前5年,每年提供报销额度=0.5%*保额,100%报销,
未用完可累计,终身有效,身故/全残一次性赔剩余额度!

像买药、体检、看牙等日常开支,都能用上。
可以说是实打实把钱返还给客户使用!
第三,健康告知非常宽松
健康告知只有4条:
比如过去1年内的检查异常、是否有被医生建议住院或手术;
过去2年内的手术情况以及过去5年内的疾病情况。
针对非常高发的甲状腺/乳腺/肺结节,没有问询是否有进行手术,也没有问询是否多发,
只要结节等级在3级以内,结节直径符合要求,就有机会标体承保!
就连癌症,如果5年前已经治愈,没有复发和转移,
同时不涉及其他健康告知,也有机会投保!
【适合人群】
有健康异常的、注重就医资源和健康管理,看中产品实用性的朋友。
4、瑞华健康华佗1号康泰版
第一,基础保障扎实
轻中重疾保障都涵盖了,且轻症+中症赔付次数共7次,
目前市场上赔付次数算比较高的。
且重疾赔完,轻中症不分组还能继续赔,
不分组的好处就在于,赔付规则更宽松。
第二,性价比高
同样50万保额,保终身,基础保障,分30年交,
30岁人群投保华佗1号康泰版,比超级玛丽和达尔文便宜100元/年!
30年下来立省3000块!
第三,可选保障丰富
如果预算比较多,还可以附加:
重疾多次赔、疾病关爱金、癌症津贴、重疾保费补偿金和身故保障。
都是目前市场上热门可选保障内容,实用性强。
【适合人群】
追求高性价比、看中基础保障全面的朋友。
微信扫一扫
微信扫一扫
关注微信
客服热线
奶爸保

