在养老规划越来越受重视的当下,不少朋友都在琢磨着给自己选一份合适的养老年金保险,好让退休生活多些保障。
小康禧悦久久养老年金保险(分红型)作为市场上的一款产品,除了保底收益,每年还有机会获得分红,因此吸引了不少人的目光。
那它到底咋样,收益表现又如何呢?今天奶爸就带大家好好了解一下。
一、小康禧悦久久养老年金保险(分红型)怎么样?
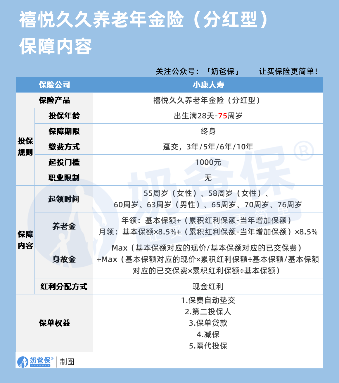
先来看看保障内容表格:

禧悦久久养老年金保险(分红型),是小康人寿推出的产品。
出生满28天到75周岁的人群都能投保,意味着从婴幼儿到老年人,都有机会通过这款产品为自己的养老做规划。
保障期限是终身,能为被保人提供一辈子的养老保障。
缴费方式也比较灵活,
有趸交,以及3年、5年、6年、10年交这些选择,可根据自己的经济状况和资金规划来挑选。
起投门槛也不高,
1000元就能上车,哪怕是刚工作没什么积蓄的年轻人,也能先小金额投入,为未来养老打下基础。
而且它没有职业限制,
不管你是坐办公室的白领,还是在工地打拼的工人,亦或是自由职业者,都能投保。
领取养老金的时间男女有别,
女性可以选择55周岁、58周岁开始领取,
男性则可以选择60周岁、63周岁、65周岁、70周岁、76周岁开始领取,
基本上能满足不同人群对退休年龄的不同规划。
养老金的领取方式分为年领和月领,
年领的金额是基本保额加上累积红利保额再减去当年增加保额;
月领的话,金额就是基本保额乘以8.5%,再加上(累积红利保额减去当年增加保额)乘以8.5%。
身故金计算方式相对复杂一些,
是取基本保额对应的现金价值与基本保额对应的已交保费中的较大值,再加上基本保额对应的现金价值乘以累积红利保额,与基本保额对应的已交保费乘以累积红利保额加上基本保额这两者中的较大值。
简单来说,就是尽可能地在被保人身故时,为受益人留下更多的保障资金。
另外,这款产品的红利分配方式是现金红利,
也就是保险公司会把可分配盈余以现金的形式分配给投保人,投保人可以选择领取现金,或者将其累积生息等。
保单权益也挺丰富的,
包括保费自动垫交,要是投保人暂时没钱交保费,保险公司可以用保单的现金价值垫交保费,避免保单失效;
支持设置第二投保人,能更好地规划保单权益的传承;
还有保单贷款,在需要资金周转时,投保人可以把保单质押给保险公司,获取贷款;
支持减保,投保人可以在一定条件下减少保额,领取部分现金价值;
还有隔代投保,爷爷奶奶等长辈可以直接为孙辈投保,能满足不同投保人在不同情况下的需求。
二、小康禧悦久久养老年金保险(分红型)收益表现如何?
咱们来设想一个例子,40岁的张阿姨,是一家企业的普通职员,看着身边不少同事都在为养老做打算,她也开始考虑自己以后的养老问题。
经过一番了解,张阿姨决定投保小康禧悦久久养老年金保险(分红型)。
张阿姨每年交10万,选择交6年,这样一共就交了60万。

从保单第25年(65岁)起,被保人每年可领取养老年金12988元,且能一直领取至终身。
先来看看保证利益情况,
现金价值在保单前6年持续增长,第6年达553769元;
从65岁开始,现金价值仍有增长,到80岁时为685441元,105岁时为603962元。
养老金+退保金的IRR,65岁时为0.90%,80岁时升至1.12%,105岁时为1.23%,整体呈现稳定且缓慢上升的趋势。
再看保证利益+分红的情况,
现金价值增长更为明显,第7年就达607459元;
65岁时现金价值达1061233元,80岁时为1308910元,105岁时更是达到1783435元。
养老金+退保金的IRR,65岁时为2.64%,80岁时为2.86%,105岁时升至2.98%
长期来看,
随着时间推移,小康禧悦久久养老年金保险(分红型)收益增长态势较好,能为养老提供充足的资金补充。
三、奶爸总结
小康禧悦久久养老年金保险(分红型)在保障内容上有不少亮点,投保年龄广,从婴幼儿到老年人都能投;
缴费灵活,多种缴费期限可选;
起投门槛低,1000元就能开始规划养老;
还有丰富的保单权益,能应对不同的资金和传承需求。
收益方面,保证利益相对稳定,能为养老提供一个基础的资金保障;
在加上分红后,收益有一定的增长空间,而且随着时间的延长,IRR也在逐步提高,长期来看收益表现还不错。
如果你有养老规划的打算,又能接受分红型保险的不确定性,想要在一定程度上获取额外收益,这款值得考虑。
奶爸也汇总了几款优质的年金险产品:

1、固收型年金险
推荐大富翁6.0,出自富德生命人寿。
目前市场少有有保证领取的年金险,安全感十足:
方案一保证领取25年;方案二保证领取已交保费。
到80岁还有一笔祝寿金到账,领100%保费,基本不少朋友以后都有机会拿到。
活多久领多久,提供细水长流的现金流:
30岁女性,5年交,年交10万,投保方案二,55岁每年都能领18930元。
【适用人群】
有养老补充需求、看中保证领取的朋友。
2、快返型年金险
推荐3款产品:蛮好的人生2025、星颐朱雀版分红型和悦活人生B款分红型。
前面一款是固收型,后面两款是分红型。
这3款产品,最快第5年起就可以开始领钱了。
以30岁女性,5年交,年交10万为例子:
蛮好的人生2025计划一:第5年领10500元;第6年~74年领9690元;
星颐朱雀版分红型:保证最低可领7992元/年;叠加分红有机会领7992~50311元/年;
悦活人生B款分红型:第5~9年保证领4290元;第10~74年则是8580元;叠加分红有机会领4290~83824元。
可以说,
蛮好的人生2025领取是非常稳定的,收益IRR在1.8%左右。
星颐朱雀版分红型保证领取高,且前期现价增长非常快!
保单第10年,收益IRR为2.129%,最高有机会超过3%!
悦活人生B款分红型,前面9年领取不高,第9年后是翻倍领取,先低后高,
且产品分红也很大方。
保单第10年,收益IRR为2.136%,最高接近3%!
【适用人群】
这3款产品可以这么选:
看中大保司、追求稳定领取,推荐蛮好的人生2025;
看中总体领取水平较高,推荐星颐朱雀版分红型;
看中养老社区、希望后面可以多领一些的朋友,推荐悦活人生B款分红型。
想要了解产品详细信息的朋友,也可以私聊奶爸~
微信扫一扫
微信扫一扫
关注微信
客服热线
奶爸保

