一提到终身寿险,不少人既想要“终身保障”托底,又盼着“分红增值”能让资产“长大”。
最近中意人寿的臻享一生(金玺版)终身寿险(分红型)挺受关注,
它到底靠不靠谱?收益能不能打?
今天奶爸就拆开了跟大家聊聊。
一、中意臻享一生(金玺版)终身寿险(分红型)怎么样?
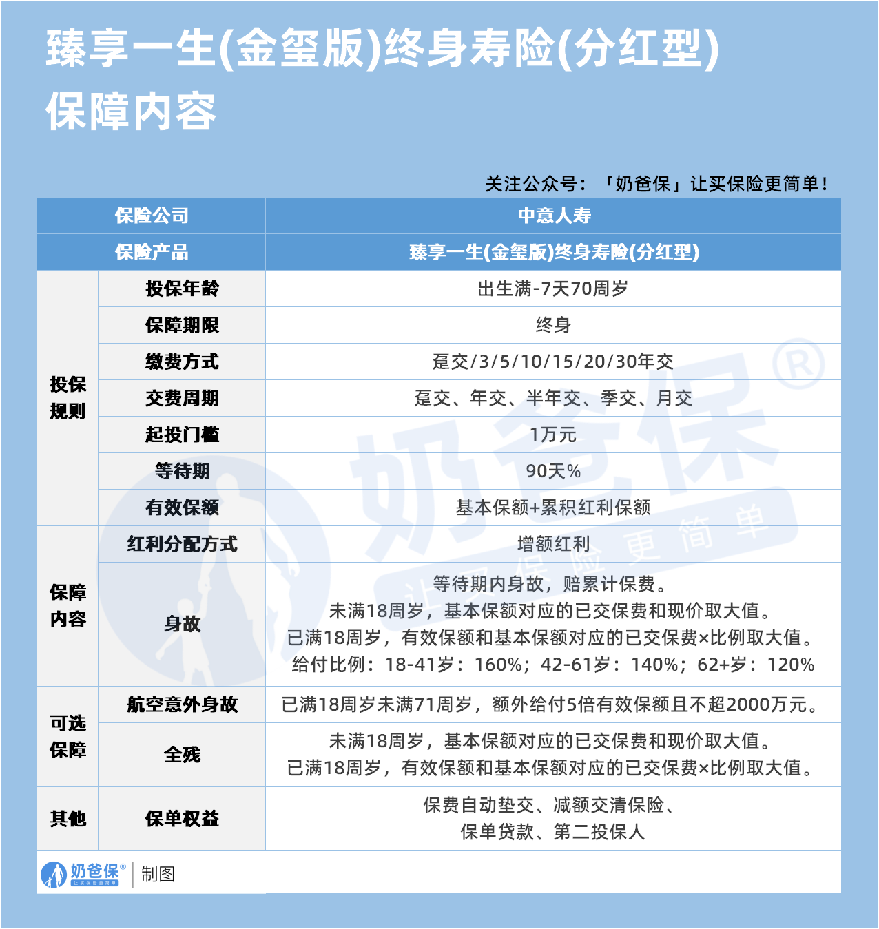
中意臻享一生(金玺版)终身寿险(分红型)的保障设计很“贴心”,从保障到权益,都能贴合不同需求:

1、谁能买?投保规则很灵活
从出生满7天的宝宝,到70周岁的老人都能投。
不管是给孩子留份“终身资产”,还是自己规划养老、传承,年龄限制都很宽松。
保障期限是终身,一旦投保,保障跟一辈子,相当于给财富上了“终身保险”。
缴费方式选择也很多样,
能一次性缴费,也能选3年、5年、10年、15年、20年甚至30年交;
缴费周期更是灵活,
年交、半年交、季交、月交都支持,手头紧就按月交,压力小很多。
起投门槛也比较友好,
1万元就能起投,普通家庭也能参与。
等待期只有90天,相比很多产品的180天,缩短了“空窗期”,更早获得保障。
2、核心保障:身故、分红“两手抓”
身故保障赔付分情况:
等待期内身故:
赔累计已交保费,先把本金“捞回来”。
未满18周岁身故:
赔“基本保额对应的已交保费”和“现金价值”里的较大值,给孩子的保障更实在。
已满18周岁身故:
赔“有效保额”和“基本保额对应的已交保费×比例”里的较大值。
这里的“比例”很有诚意:
18-41岁赔160%,42-61岁赔140%,62岁以上赔120%
这意味着被保人身故时年龄越小,赔付比例越高,越能覆盖家庭责任重的阶段。
此外,保单每年还有机会获得分红。
采用“增额红利”方式,每年分红会变成“累积红利保额”,让有效保额越来越高,长期下来增值潜力不小。
3、可选保障+保单权益,实用性拉满
可选航空意外身故:
已满18周岁且未满71周岁的被保人,若因航空意外身故,能额外赔5倍有效保额(最多不超2000万元)。
经常出差、坐飞机多的朋友,选上它更安心。
还可选全残保障,
赔付规则和身故类似,给全残风险也上了保险。
保单权益也是十分丰富,
支持保费自动垫交,若暂时没钱交保费,保险公司会先垫付,后续再偿还即可;
也可选择减额交清,不想继续交保费时,能用现金价值抵扣保费,保障仍有效;
还提供保单贷款,最高可贷现金价值的80%,应急周转很方便。
此外,“第二投保人”功能也很实用,方便在财富传承时指定继承人。
二、中意臻享一生(金玺版)终身寿险(分红型)收益高吗?
光说保障太虚,奶爸以个人案例形式,看看产品的收益情况。
王先生40岁,健康状况是“标准体”,想通过这款产品进行财富传承和增值:20年交,基本保额100万,每年交32330元。

1、前几年:保障打底,分红开始“攒”
第1年:王先生交了32330元保费,此时“保证利益”里的现金价值是2020元;
“分红利益”里,当年分红保额是40元,累积后有效保额变成1000040元。
如果这时候不幸身故,能赔1000040元;
若因航空意外身故,能赔5000200元(5倍有效保额)。
第5年:
王先生已交保费161650元,现金价值涨到50480元;
累积分红保额到11970元,有效保额变成1011970元。
身故能赔1011970元,比基本保额多了1万多,分红的“增额”效果开始显现。
2、交满保费后:现金价值追上来,分红持续增值
第20年(王先生60岁):
保费交满了,累计交了646600元。
此时现金价值是495283元,快接近已交保费;
累积分红保额达182200元,有效保额涨到1182200元。
身故能赔1182200元,航空意外身故能赔5911000元,
相当于没额外多交保费,身故保障和航空意外保障都因为分红“自动升级”了。
第30年(王先生70岁):
现金价值涨到675192元,已经超过了已交保费(646600元);
累积分红保额372640元,有效保额1372640元。
这时候就算退保,拿现金价值也不亏,还赚了近3万元;
身故的话,赔的钱也更多。
3、终身视角:分红长期增值,财富传承力度大
第60年(王先生100岁):
现金价值达到2233975元,是已交保费(646600元)的3倍多;
累积分红保额1275480元,有效保额2275480元。
如果身故,能赔2275480元;
要是选了航空意外身故保障,能赔11377400元。
这意味着,王先生通过一份保单,给后代留下了一笔相当可观的财富,而且是“保证+分红”双重增值后的结果。
三、奶爸总结
中意臻享一生(金玺版)终身寿险(分红型)的优势很明显:
投保灵活、身故保障力度大、分红增额有长期增值潜力,还有实用的保单权益。
虽然前几年现金价值低,但长期来看,“保证现金价值+分红增额”的组合,能让收益逐步攀升,
尤其是终身视角下,财富传承的力度很可观。
奶爸也给大家推荐几款目前值得选择的终身寿险产品:
1、一生中意福享版(分红型)
中意人寿经典款——一生中意系列!
虽然保底收益都在1.3%左右,但演示利率是目前少有的4.25%产品。
叠加分红收益后,封闭期只有7年,
10年预期红利IRR达1.8%以上,最高红利IRR有机会超过3.2%,目前5款产品最高。
保单权益丰富、增值服务又多,资金周转更方便。
【适用人群】
能接受较低的确定性,来换取更高的分红预期的朋友。
2、一生中意鑫享版(分红型)
同样也出自中意人寿热门IP,但和福享版优点不一样的是,
鑫享版的保底收益更高一点,演示红利就下调了些。
30岁女性,5年交,年交10万,叠加红利收益,
封闭期只有7年,而持有10年预期IRR就超过1.5%,
最高无限接近3%!
【适用人群】
追求更稳定收益、看重保司综合实力、产品保单权益的朋友。
3、鸿利鑫享3.0(分红型)
陆家嘴国泰人寿出品,和中意人寿一样,有着20多年的分红险运营经验。
保司实力出众,产品也很优秀:
30岁女性,5年交,年交10万,单保证收益最高也超过1.5%,
如果叠加红利收益,最高超过3.1%!
可以说两者都兼得。
【适用人群】
看中保司综合实力,兼顾保底+分红的朋友。
4、悦享盈佳福享版(分红型)
中邮人寿出品,妥妥的大保司系分红险。
且投保门槛超低的,年交5000元起就能买了,普通工薪阶层都能拥有!
30岁女性,5年交,年交10万,
单看保证收益,比鸿利鑫享3.0还略高一点点。
附加红利收益后,封闭期只有6年,
持有10年,预期红利超过1.7%,最高有机会超过3.1%!
【适用人群】
看中大品牌产品、预算不多,兼顾保底+分红收益的朋友。
5、光明至尊乐享版(分红型)
光大永明人寿的爆款系列——光明至尊,一直以来好评都非常不错。
新上的光明至尊乐享版,前期现价增长非常快,
单看保证收益,回本只要8年;叠加分红只要6年。
而且,保证收益是这里面最高的:
30岁女性,5年交,年交10万,最高超过1.6%!
如果叠加红利收益,
保单第10年,预期红利IRR>2%,市场少有,
最高预期红利IRR>3%
【适用人群】
看中前期回本速度快、保证收益高,有养老社区需求朋友。
想要了解产品详细信息的朋友,也可以私聊奶爸~
微信扫一扫
微信扫一扫
关注微信
客服热线
奶爸保

