最近常有朋友私信奶爸:“之前关注的一生中意,是不是突然下架买不到了?想给家人规划保障,这下心里没底了!”
其实大家不用急,一生中意是中意人寿的主流分红型产品系列,确实随预定利率调整有变动,但不是全系列“消失”——
比如大家熟悉的一生中意(尊享版)已下架,可品牌很快推出了新品——一生中意鑫享版。
这款新品到底表现如何?适合哪些人投保?
下面奶爸就来给大家介绍一下。
一、一生中意鑫享版终身寿险(分红型)表现怎么样?

1、保障解析:贴合人生阶段,保障更实用
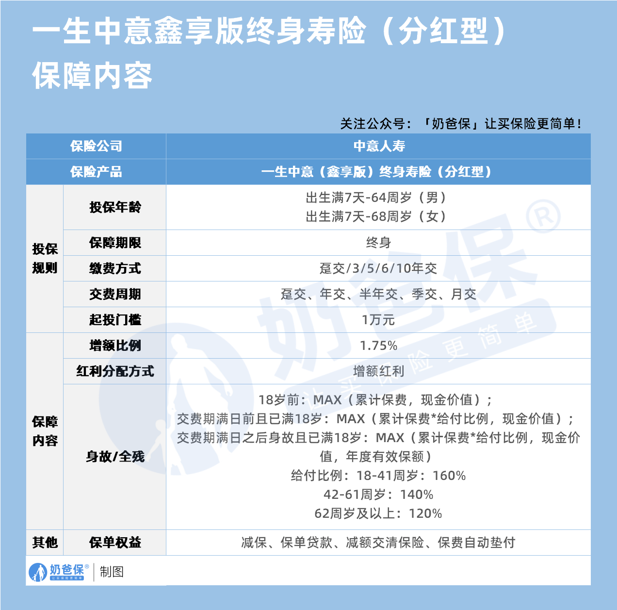
这款产品以身故/全残保障为核心,根据被保人年龄和缴费情况分阶段设计。
被保人在18岁前身故或全残,会赔付“累计已交保费”和“现金价值”里的较大者。
比如家长给孩子投保,
就算不幸发生风险,至少能拿回已交的保费或更高的现金价值,守住家庭经济底线。
被保人满18岁但还没缴完保费,赔付“累计保费×给付比例”和“现金价值”的较大者。
给付比例按年龄分档:
18-41岁赔160%、42-61岁赔140%、62岁及以上赔120%。
这个阶段大多是家庭顶梁柱,上有老下有小,高比例赔付能给家人更足的经济支撑。
等缴完保费且满18岁后,赔付会从“累计保费×给付比例、现金价值、年度有效保额”里选最大的。
这时候不仅有基础保障,还能兼顾长期财富增长。
比如退休后身故,保额可能已随时间增值,能给家人留下更多传承资金。
2、保单权益:灵活应对资金需求
产品带了好几项实用权益,能让资金用起来更灵活。
首先是减保取现:
保单生效一段时间后,可以通过减保取一部分现金价值,
比如孩子上大学要学费、自己创业需要启动资金,都能靠这个权益解决。
然后是保单贷款:
最多能贷出当前现金价值的80%,适合短期周转,
比如突然要付医疗费、生意上临时缺资金,也不影响保单的保障和收益。
还有减额交清和保费垫付:
如果遇到经济压力,交不起保费了,能选减额交清——降低保额,用现有现金价值抵交后续保费,保单继续有效;
也能启用保费自动垫付,避免保单直接失效,保住之前的投入。
3、收益拆解:“保底+分红”双模式,稳健增值
以40岁女性趸交50万为例,看看产品的收益情况:
先看保证收益,
也就是合同里明确写的现金价值,这是不管分红如何,都能拿到的保底收益。
短期来看,
第1年现金价值43.05万,第5年涨到49.80万,接近已交保费,回血速度比不少同类产品快;
中期的话,
第6年现金价值达到50.6万,超过已缴保费,到第20年涨到64.12万,复利IRR从0.80%慢慢升到1.25%,稳定增长;
长期更明显,
第30年现金价值76.24万,第60年128.30万,复利IRR能到1.42%-1.58%,就算市场波动,这笔钱也能稳步增值。
再看分红后的收益,
第10年预期总利益62.11万,年化2.19%;
第20年84.29万,年化2.65%,分红的贡献越来越明显。
长期来看,第30年预期总利益114.90万,年化2.81%;
第60年291.32万,年化2.98%,无限接近3%;
而且中意人寿过往多款分红型产品的分红实现率超过100%,只要后续经营稳定,这份预期收益的兑现概率不低。
二、谁该选择一生中意鑫享版?
不是所有产品都适合所有人,这款产品的适配人群很明确,主要分四类:
第一类是能接受“保证收益打底+分红浮动增益”的人。
如果不想承担股票那种高波动风险,又想让钱比存银行赚得多,这款产品的保证现金价值能给“安全垫”,分红则能带来额外收益,适合追求稳健的人。
而且中意人寿背靠中石油资本和忠利保险的全球投资资源,投资能力有支撑,能更好地分享行业红利。

第二类是处于家庭责任期(30-50岁)的顶梁柱。
这个阶段上要赡养老人、下要抚养孩子,可能还有房贷压力,产品缴费期满前的高比例身故保障,能给家人筑牢经济防线;
万一需要用钱,减保、保单贷款这些权益也能应对教育、房贷等刚性支出,兼顾保障和灵活。
第三类是50岁以上的高净值人群。
这类人更关注财富传承和资产安全,通过指定受益人,能让身故保险金定向传给家人,避免遗产分配纠纷;
如果搭配万能账户,还能把确定性的财富转化为终身现金流,比如退休后每年取一笔钱当生活费,提升晚年生活质量。
第四类是想“强制储蓄+灵活变现”兼顾的人。
要是担心自己乱花钱,想强制存一笔钱,但又怕急用钱时取不出来,
这款产品的“强制储蓄”属性能帮着锁钱,减保、贷款权益又能实现“锁钱不锁权”;
企业主也适合,保单的现金价值和身故保险金有一定资产隔离属性,减少债务纠纷对家庭财富的影响。
三、奶爸总结
虽然一生中意尊享版已下架,但一生中意鑫享版接棒后,表现并不逊色。
贴合人生阶段的分段保障,能满足不同时期的风险需求;
灵活的保单权益,解决了“资金难取出”的顾虑;
“保底+分红”的收益模式,既稳又有增值空间。
不管是家庭顶梁柱、高净值人群,还是追求稳健储蓄的人,都能在这款产品里找到适配点。
奶爸也给大家推荐几款目前值得选择的终身寿险产品:
1、一生中意福享版(分红型)
中意人寿经典款——一生中意系列!
虽然保底收益都在1.3%左右,但演示利率是目前少有的4.25%产品。
叠加分红收益后,封闭期只有7年,
10年预期红利IRR达1.8%以上,最高红利IRR有机会超过3.2%,目前5款产品最高。
保单权益丰富、增值服务又多,资金周转更方便。
【适用人群】
能接受较低的确定性,来换取更高的分红预期的朋友。
2、一生中意鑫享版(分红型)
同样也出自中意人寿热门IP,但和福享版优点不一样的是,
鑫享版的保底收益更高一点,演示红利就下调了些。
30岁女性,5年交,年交10万,叠加红利收益,
封闭期只有7年,而持有10年预期IRR就超过1.5%,
最高无限接近3%!
【适用人群】
追求更稳定收益、看重保司综合实力、产品保单权益的朋友。
3、鸿利鑫享3.0(分红型)
陆家嘴国泰人寿出品,和中意人寿一样,有着20多年的分红险运营经验。
保司实力出众,产品也很优秀:
30岁女性,5年交,年交10万,单保证收益最高也超过1.5%,
如果叠加红利收益,最高超过3.1%!
可以说两者都兼得。
【适用人群】
看中保司综合实力,兼顾保底+分红的朋友。
4、悦享盈佳福享版(分红型)
中邮人寿出品,妥妥的大保司系分红险。
且投保门槛超低的,年交5000元起就能买了,普通工薪阶层都能拥有!
30岁女性,5年交,年交10万,
单看保证收益,比鸿利鑫享3.0还略高一点点。
附加红利收益后,封闭期只有6年,
持有10年,预期红利超过1.7%,最高有机会超过3.1%!
【适用人群】
看中大品牌产品、预算不多,兼顾保底+分红收益的朋友。
5、光明至尊乐享版(分红型)
光大永明人寿的爆款系列——光明至尊,一直以来好评都非常不错。
新上的光明至尊乐享版,前期现价增长非常快,
单看保证收益,回本只要8年;叠加分红只要6年。
而且,保证收益是这里面最高的:
30岁女性,5年交,年交10万,最高超过1.6%!
如果叠加红利收益,
保单第10年,预期红利IRR>2%,市场少有,
最高预期红利IRR>3%
【适用人群】
看中前期回本速度快、保证收益高,有养老社区需求朋友。
想要了解产品详细信息的朋友,也可以私聊奶爸~
微信扫一扫
微信扫一扫
关注微信
客服热线
奶爸保

