近日,复星联合健康推出的顶流IP新品——完美人生8号重疾险,一经上线就引发广泛关注。
作为打造出达尔文12号、妈咪宝贝等爆款产品的险企,这次的新品是否能延续优势?
今天奶爸全方位拆解这款重疾险,从保障内容、产品特色到适配人群,看看它到底值不值得买。
完美人生8号到底保什么?
完美人生8号的核心优势在哪?
奶爸总结
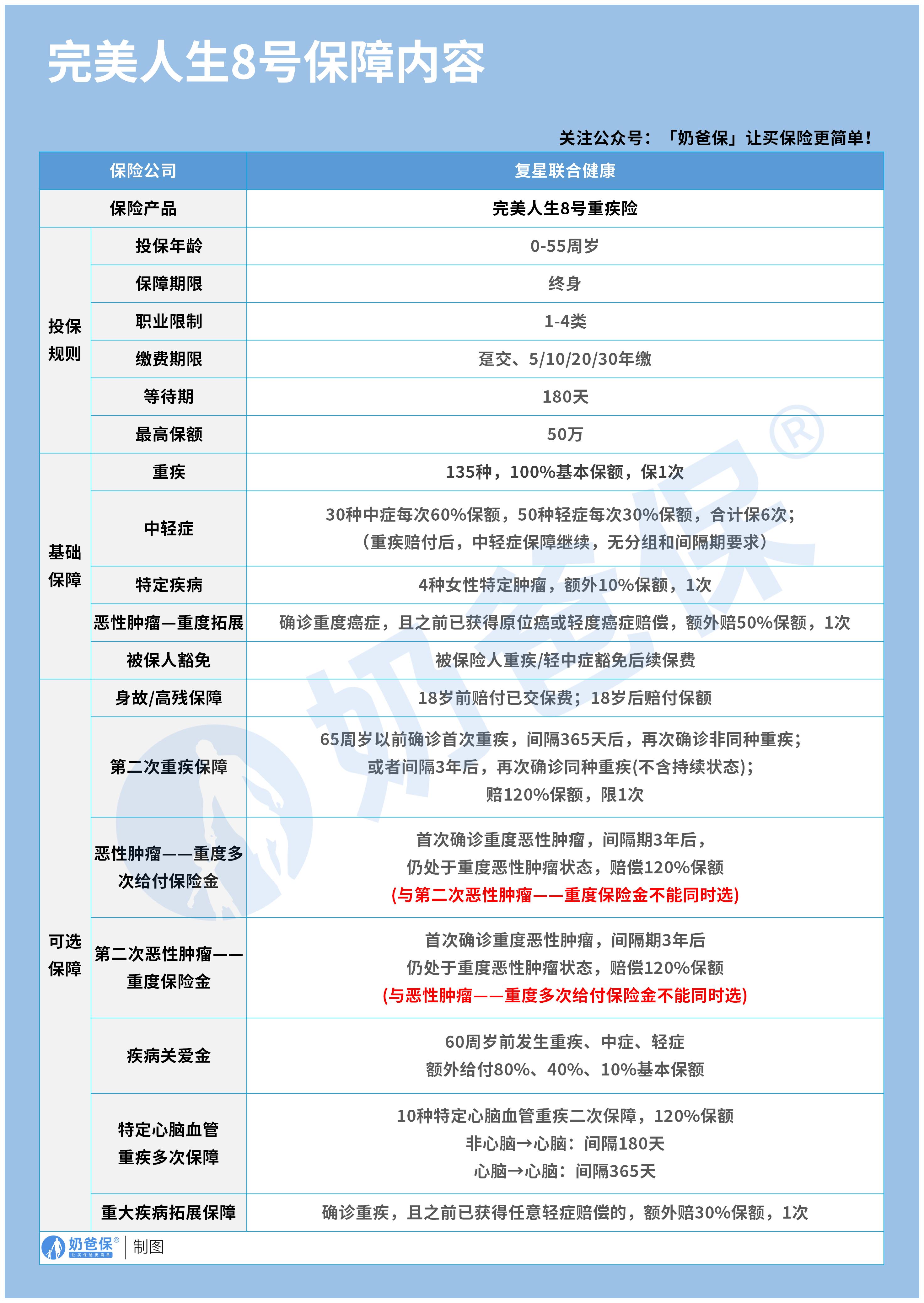
一、完美人生8号到底保什么?
完美人生8号的保障结构清晰,分为基础保障和可选保障,我们逐一拆解:

完美人生8号的基础责任覆盖了重疾、中症、轻症等核心风险,而且没有分组限制,理赔门槛更低。
首先是重疾保障:
涵盖135种重疾,确诊后一次性赔付100%基本保额,虽然只赔1次,
但胜在覆盖全面,像癌症、心梗、脑中风等高发重疾都在其中。
其次是中轻症保障:
包含30种中症和50种轻症,中症每次赔60%保额,轻症每次赔30%,合计最多能赔6次。
更关键的是,重疾赔付后,中轻症保障还能继续享受,而且没有分组和间隔期要求。
除此之外,基础保障里还有两个“加分项”:
一是4种女性特定肿瘤额外赔10%保额,
比如卵巢癌、乳腺癌等,这些都是女性高发肿瘤,这一责任对女性群体格外友好;
二是恶性肿瘤-重度拓展保障,
要是先得了原位癌或轻度癌症(属于轻症),之后再确诊重度癌症,能额外赔50%保额。
最后,被保人豁免责任也包含在基础保障里:
只要被保险人确诊重疾、中症或轻症,后续的保费就不用交了,而且保单继续有效。
完美人生8号提供了6种可选责任,这里重点说几个实用的可选责任:
一是疾病关爱金:
60周岁前发生重疾、中症、轻症,分别额外给付80%、40%、10%保额。
60岁前是家庭经济支柱的黄金期,收入高、责任重,要是这个阶段出险,额外的赔付能更好地覆盖收入损失。
二是第二次重疾保障:
65周岁前首次确诊重疾,间隔365天后再次确诊非同种重疾,或者间隔3年后确诊同种重疾(不含持续状态),能赔120%保额。
虽然同种重疾间隔期3年比市面上少数产品的2年稍长,但对于担心重疾复发或新发的人群来说,还是很有必要的。
三是恶性肿瘤-重度多次给付:
首次确诊重度癌症后,间隔3年仍处于癌症状态,能再赔120%保额。
考虑到癌症有复发、转移的可能,这一责任能为癌症患者提供长期保障,不过要注意,它和“第二次恶性肿瘤-重度保险金”不能同时选,二选一即可。
二、完美人生8号的核心优势在哪?
市面上的重疾险五花八门,完美人生8号能成为顶流IP,必然有其独特优势。
结合产品责任和市场同类产品对比,这3个特色值得重点关注:
1. 重疾后中轻症继续保,行业少见的“人性化设计”
前面我们提到,完美人生8号在重疾赔付后,中轻症保障仍能继续,而且无分组、无间隔期。
要知道,重疾患者治愈后,身体抵抗力较弱,再次患上中轻症的概率比普通人高,
而完美人生8号的这一设计,解决了重疾后保障中断的痛点。
2. 癌症保障有“叠加buff”,高发风险重点防护
癌症是重疾中最高发的风险,完美人生8号针对癌症的保障做了“叠加设计”:
基础保障里有“原位癌/轻度癌症后重度癌症额外赔50%”,
可选保障里还有癌症多次赔付,相当于从“前期轻症”到“后期重度”再到“复发转移”,形成了全周期的癌症保障链条。
这种设计贴合实际风险,毕竟很多癌症都是从轻度开始发展的,提前有保障,后续风险也能覆盖。
3. 可选责任灵活,性价比拉满
完美人生8号的可选责任没有捆绑销售,而是让消费者按需搭配,这一点大大提升了性价比。
我们可以通过保费数据直观感受:

30岁人群投保50万保额,保终身,30年缴费,基础保障男性每年6770元,女性每年6330元;
如果加上癌症多次赔,男性每年7940元,女性每年7575元,保费增幅不到20%,却能获得更全面的癌症保障。
三、奶爸总结
综合来看,复星联合完美人生8号重疾险是一款“基础扎实、特色鲜明、灵活度高”的产品。
基础保障覆盖全面,重疾后中轻症继续保的设计人性化;
可选责任精准适配不同人群的风险需求,丰俭由人。
如果你是女性群体、家庭经济支柱,或者预算有限但想获得全面基础保障,这款产品值得重点考虑;
如果更关注心脑血管或癌症长期风险,也可以通过搭配可选责任获得针对性保障。
奶爸也给大家推荐几款优质的重疾险产品:
1、君龙人寿超级玛丽15号
第一,结节保障超全面
自带保障在原有肺结节基础上,拓展到乳腺/甲状腺结节,范围更广了。
可以说是目前市场上,少有的三大高发结节都有保障的产品。
第二,癌症保障丰富
超玛15号的癌症保障,从早期到晚期,都安排得妥妥的。
本身自带癌症拓展金,
首次确诊原位癌/轻度癌症后,确诊恶性肿瘤—重度,额外赔50%。
如果觉得不够,还可以附加以下保障:
癌症津贴或癌症多次赔(二选一):间隔一定周期后,可以赔一笔钱用于癌症持续治疗,癌症津贴有次数限制,多次赔则不限次数。
癌症重度特药治疗金:确诊癌症后需要吃高价特药,做过相关手术可以赔50%保额。

第三,重疾多次赔灵活选
重疾多次赔可以按需选择:
65周岁版,要求是65岁前确诊,额外赔2次,每次赔120%保额;
另一版则是不限年龄,额外赔2次,每次赔120%保额。

同种不同种都赔,且同种间隔周期短,只要2年
像心脏病术后复发了也能保,不用怕赔过一次就没保障了。
【适合人群】
看中结节、癌症保障,预算不多的朋友。
2、复星联合达尔文12号
第一,自带意外重疾额外赔和住院津贴。
前者因为意外导致首次重疾,可多赔35%基本保额。
等于一张保单覆盖重疾+意外,且是保至终身的双重保障!
后者在60周岁前未发生重疾,60岁后确诊,每天给付0.1%基本保额作为住院津贴。
人一辈子不一定会得重疾,但60岁后难免因小病小痛住院,
达尔文12号这个保障,可以让不确定的赔付变得更确定。
不过,这里需要注意的是,如果后续重疾/身故/全残,
会扣掉累计已给付的住院津贴金额后,再赔付。
第二,可选责任丰富
达尔文12号多重附加保障:
重疾多次赔:分65周岁版和终身版(二选一),满足多种人群需要;
重疾保费补偿:缴费期内发生重疾返还保费,实现“重疾免单”;
疾病关爱金/顶梁柱关爱保险金:家庭责任最重阶段赔更多;
癌症津贴:癌症间隔一定周期就能获得一笔理赔金。
第三,理赔门槛更低
5种特定重疾(如严重心肌炎)、原位癌、癌症津贴赔付,都比同类产品更宽松。
【适合人群】
看重理赔门槛、重疾返还保费的朋友
3、复星联合医联有盟
第一,轻中症保障灵活
必选保障是重疾,像轻中症保障、身故保障,可以加钱获得。
如果预算有限,也可以只买个重疾,先把大病保障做好;
如果预算多一点,建议大家还是要附加轻中症保障。
第二,自带一般医疗金
医联有盟自带医疗金,非常实用:
保单前5年,每年提供报销额度=0.5%*保额,100%报销,
未用完可累计,终身有效,身故/全残一次性赔剩余额度!

像买药、体检、看牙等日常开支,都能用上。
可以说是实打实把钱返还给客户使用!
第三,健康告知非常宽松
健康告知只有4条:
比如过去1年内的检查异常、是否有被医生建议住院或手术;
过去2年内的手术情况以及过去5年内的疾病情况。
针对非常高发的甲状腺/乳腺/肺结节,没有问询是否有进行手术,也没有问询是否多发,
只要结节等级在3级以内,结节直径符合要求,就有机会标体承保!
就连癌症,如果5年前已经治愈,没有复发和转移,
同时不涉及其他健康告知,也有机会投保!
【适合人群】
有健康异常的、注重就医资源和健康管理,看中产品实用性的朋友。
4、瑞华健康华佗1号康泰版
第一,基础保障扎实
轻中重疾保障都涵盖了,且轻症+中症赔付次数共7次,
目前市场上赔付次数算比较高的。
且重疾赔完,轻中症不分组还能继续赔,
不分组的好处就在于,赔付规则更宽松。
第二,性价比高
同样50万保额,保终身,基础保障,分30年交,
30岁人群投保华佗1号康泰版,比超级玛丽和达尔文便宜100元/年!
30年下来立省3000块!
第三,可选保障丰富
如果预算比较多,还可以附加:
重疾多次赔、疾病关爱金、癌症津贴、重疾保费补偿金和身故保障。
都是目前市场上热门可选保障内容,实用性强。
【适合人群】
追求高性价比、看中基础保障全面的朋友。
微信扫一扫
微信扫一扫
关注微信
客服热线
奶爸保

