对于上有老下有小的中年人,一份能稳稳托底的定期寿险,成为生活的底气。
随着互联网保险的普及,很多优质定期寿险通过线上渠道销售,但如何找到正规购买途径却成了难题。
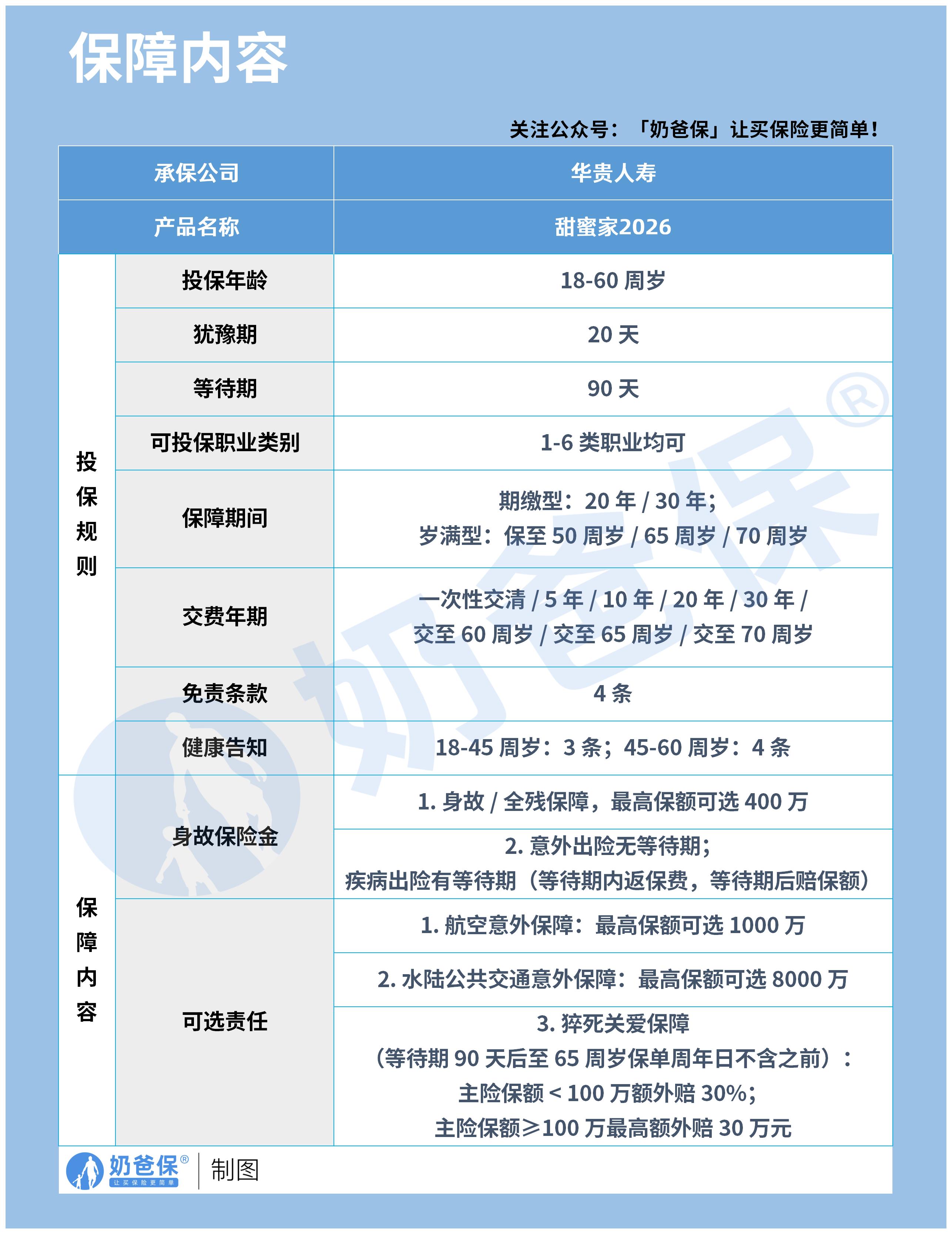
今天奶爸介绍一款备受关注的夫妻共保定期寿险,那就是华贵大麦甜蜜家2026,
本篇文章,不仅详细分析它的优缺点,还要揭秘那些隐藏的购买渠道。
甜蜜家2026有哪些优缺点
甜蜜家2026定期寿险在哪里买
奶爸总结
一、甜蜜家2026有哪些优缺点
老规矩,一起来看看产品具体长什么样。
保障期间灵活多样,可以选择保障20年、30年,或者保至50岁、65岁、70岁。
交费方式同样灵活,从一次性交清到分期交费至70周岁,满足不同家庭的财务规划需求。
华贵大麦甜蜜家2026将身故和全残都纳入保障范围,最高保额可达400万。
尤其值得一提的是它的免责条款仅有4条,在业内属于较为宽松的水平。
同时它的健康告知也很简洁,18-45周岁人群只需回答3个问题,45-60周岁也只有4个问题。
华贵大麦甜蜜家2026定期寿险凭借三大优势,得以在众多产品中脱颖而出。
首先是夫妻独立保额设计。
华贵大麦甜蜜家2026是一款专为夫妻设计的定期寿险产品,它最独特之处在于一张保单保两人。
这意味着夫妻双方只需要购买一份保险合同,就能同时获得保障。
与分别购买两份独立保单相比,这种设计在管理上更加简便,也往往能在保费上获得一定优势。
对于刚组建家庭的年轻夫妻来说,这无疑是一种既经济又高效的选择。
其次是额外赔付的关爱机制。
如果夫妻因同一意外导致身故或全残,每人除了获得基本保额外,还能额外获得50%基本保额的赔付。
这意味着,家庭可以获得最高达3倍基本保额的保险金。
最后是丰富灵活可选责任。
提供了航空意外保障、水陆公共交通意外保障,以及猝死关爱保障等多种保障,消费者可根据自身需求选择。
特别值得一提的是猝死关爱保障,对于65周岁前发生的猝死,额外获得30%或最高30万元的赔付。
任何保险产品都不可能完美无缺,华贵大麦甜蜜家2026也有不足,消费者在投保前需要全面了解。
正因为甜蜜家2026做到“一张保单夫妻共保”的特性,所以在同等投保规则下,保费要比其他同类产品高。
若是预算比较有限的朋友,建议去关注其他定期寿险产品。
二、甜蜜家2026定期寿险在哪里买
那么,华贵大麦甜蜜家2026到底在哪里可以购买呢?主要有以下两种正规渠道:
首先是保险公司官方渠道。
最直接的方式是通过华贵人寿的官方网站、官方微信公众号或官方APP购买。
这种方式最可靠,可以直接与保险公司对接,后续服务也更有保障。
在官网购买时,通常会有详细的投保指引和在线客服支持。
需要注意的是,在官方渠道购买时,要确保进入的是真正的官方网站,谨防钓鱼网站。
其次是通过第三方保险经纪平台。
目前许多互联网保险经纪平台都有销售这款产品,比如奶爸保。
这些平台通常会提供产品对比、保费测算和在线咨询等服务。
通过经纪平台购买的优势是可以同时比较多家保险公司的产品,而且专业的保险顾问能够根据你的家庭具体情况,提供更个性化的建议和方案。
但要注意选择正规、有资质的平台,避免通过不明链接投保。
无论通过哪种渠道购买,都需要注意以下几点:仔细阅读保险条款,特别是保障范围、免责条款和理赔流程;
如实填写健康告知,避免日后理赔纠纷;保存好电子保单或纸质保单,并告知家人保单的存在。
三、奶爸总结
购买定期寿险不是一场消费,而是一份责任。
华贵大麦甜蜜家2026定期寿险作为一款特色鲜明的夫妻共保产品,既有明显的优势,也有一定的限制。
对于符合条件的夫妻来说,它提供了一种高效、经济的保障选择。
真正的保险不是一纸合同,而是当风险来临时,能够托住一个家庭不坠落的安全网。
大家也可以看看奶爸推荐的优质定期寿险产品:

1、投保规则
这3款产品的投保年龄、等待期都是一样的,
保障期和缴费期略有不同,但也几乎差别不是很大。
我们重点来说两点:
一个是健康告知,
大多数会从以下几个方面进行询问:
投保经历、高风险运动和既往病史。
只有大麦2026针对45岁以上人群,还多了就医行为问询,
内容涉及近两年内的手术或住院情况,以及检查异常需要进一步治疗等。

从投保经历来看,三款产品都会问到:
最近两年的投保异常经历→3款产品差不多;
重疾理赔经历→定海柱7号额外问询了轻中症理赔;
累计投保保额→擎天柱11号一生中意版更宽松,只问的是最近1年的保额。
从高风险运动来看,三款产品都差不多,
只有定海柱7号问询是否有长期从事。
从既往病史来看,定期寿险问的都是一些重大疾病,
比如癌症、冠心病、心肌梗死等。
常见的肺结节、甲状腺结节和乳腺结节都没有问。
像擎天柱11号一生中意版对先天性心脏病比较友好,心超复查已自行闭合的不在问询范围。
拿捏不准的,可以点这里协助核保。
另一个是最高保额,
单从保额上限来看,大麦2026是最高的,上限是400万。
但不同地区、年龄、职业可能略有不同。
以大麦2026为例子:

只有超一类和一类地区,18-45岁以内人群,且符合BMI要求,
才能买到400万保额。
超一类和一类地区如:
北京、上海、重庆、广州、深圳、杭州、南京、成都、宁波、苏州、武汉、厦门、佛山。
2、必选保障
作为定期寿险,其实必选保障,
都是差不多的,即都含身故和全残保障。
不过这里需要提醒大家的是,
身故和全残,只能二赔一。
擎天柱11号一生中意版还额外多了一项——家庭守护保障:
被保人及法定配偶因同一意外事故身故或全残,额外赔付100%基本保额。

作为家里的双顶梁柱,如果同时出险,对家中双亲和孩子来说,打击真的太大了。
这个双倍保额保障,至少可以让父母孩子在经济上有足够多的补偿和支持。
而且,这里说的是【出险时】存在法定配偶,
即买的时候不管是否结婚,婚后都会额外获得这个保障。
所以,如果是夫妻双方投保,擎天柱11号一生中意版有机会赔得更多。
3、可选保障
3款产品都含猝死关爱金+交通意外身故或全残。
只是赔付力度略有不同。
定海柱7号还多了个身故或全残特别关爱金:
45周岁后,身故或全残额外赔50%保额。

如果比较看重特殊年龄赔付比例的,可以重点考虑。
如果你想详细了解上述几款定期寿险测评,也可以联系奶爸~
微信扫一扫
微信扫一扫
关注微信
客服热线
奶爸保

