百万医疗险凭借“低保费、高保额”的优势,成为家庭保障配置的刚需款。
但是在投保过程中,不少人都踩过坑:
要么产品续保条件苛刻,今年买了明年可能停售;要么保障有缺口,外购药不报销;要么免赔额太高,小病小痛根本用不上等等。
近期复星联合健康推出的星相守2号长期医疗险,凭借20年保证续保、800万累计保额、0免赔可选等亮点,直接引爆了市场。
今天奶爸给大家介绍一下这款产品保障怎么样,到底值不值得买?
先划重点:20年保证续保!
星相守2号保障内容大起底
复星联合健康实力拆解
奶爸总结
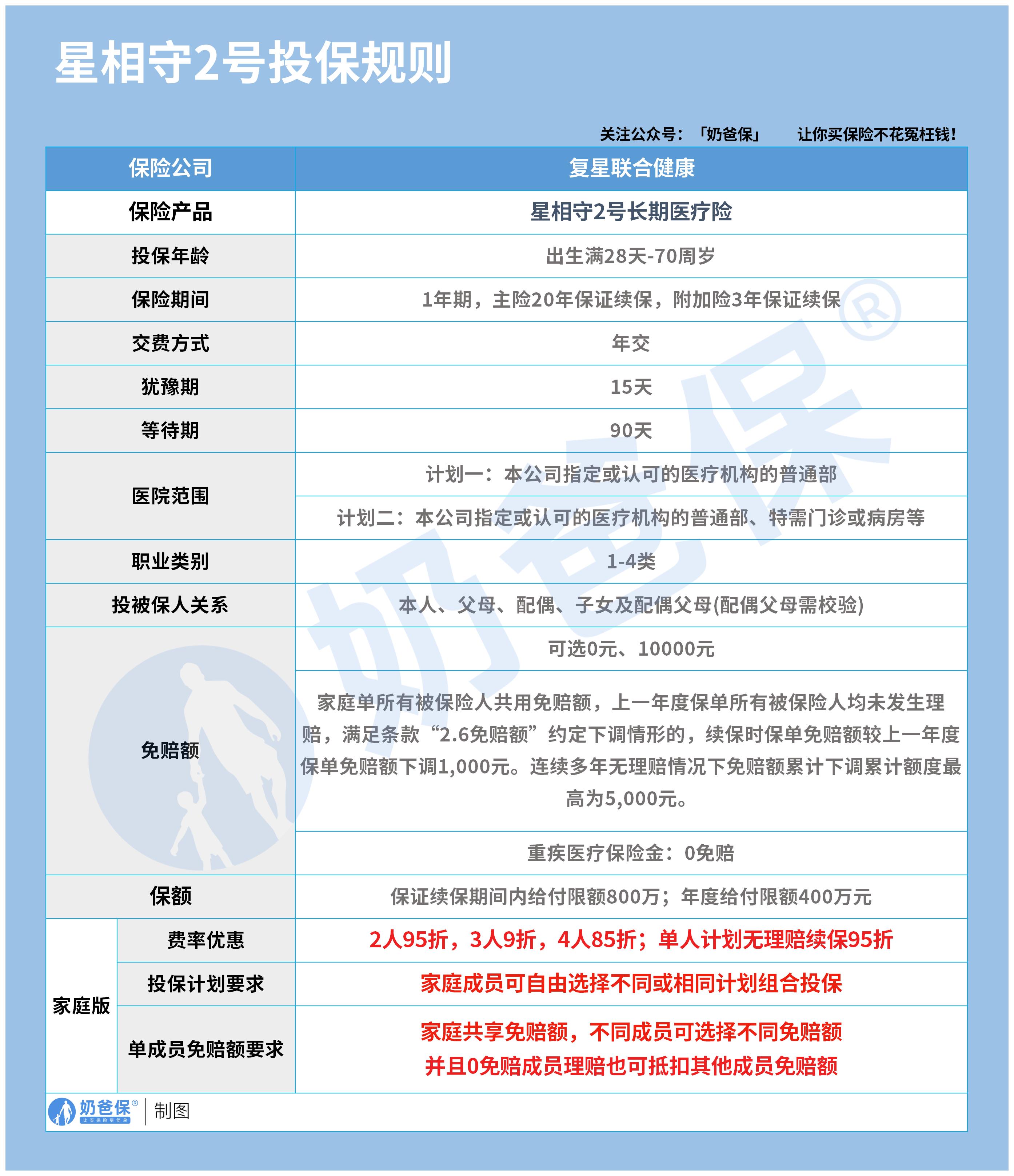
一、先划重点:20年保证续保!
买百万医疗险,最核心的诉求是什么?不是保额多高,而是能不能一直续。
毕竟,我们担心的是未来几十年的健康风险,要是今年买了,明年因为身体变差或产品停售就不能续了,那保障就成了“空谈”。
星相守2号长期医疗险种,它直接把保证续保期限拉满到20年。
这意味着什么?只要你投保成功,未来20年内,不管你的身体状况是否变化,都能按约定费率续保,保障一直在。
更关键的是,20年保证续保期间内,累计赔付限额高达800万,年度赔付限额400万。
要知道,目前行业内同类产品的保证续保期间大多在6-15年,累计保额多在400-600万区间,
而星相守2号的这两项数据,直接处于行业顶尖水平。
除此之外,它的投保年龄条件也很宽松:出生满28天到70周岁都能投保,覆盖了从婴幼儿到老年群体的全年龄段。
二、星相守2号保障内容大起底
星相守2号保障全面,具体可以分为“基础责任+可选责任”两部分,我们逐一拆解。

1. 基础责任:刚需保障拉满,0免赔可选太贴心
基础责任覆盖了一般住院、轻中症住院、重疾住院三大核心场景。
首先看保额分配:
一般住院医疗200万、75种轻中症住院医疗200万、120种重疾住院医疗400万,三大责任保额独立,不会相互挤占。
而且重疾医疗还包含质子重离子治疗费用,这是目前治疗癌症最有效的手段之一,单次治疗费用高达30-50万元。
星相守2号能100%报销,还支持国内5家顶尖质子重离子医院,这对癌症患者来说,就是“救命钱”的保障。
不管是一般住院还是轻中症、重疾住院,都包含门诊手术和住院前后45天的门急诊费用。
要知道,很多同类产品的住院前后门急诊仅覆盖30天,星相守2号多出来的15天,能覆盖更多术后复查、术前检查的费用,实用性更强。
最值得一提的是免赔额设计。
市面上大多数百万医疗险的免赔额都是1万元,这意味着1万元以下的医疗费用需要自己承担。
而星相守2号支持“0免赔”和“1万元免赔”可选:
预算充足、想降低理赔门槛的,可以选0免赔;想节省保费的,选1万元免赔即可。
更人性化的是,它的免赔额还能“下调”:
家庭单所有被保险人上一年度都没发生理赔,下一年续保时免赔额就能下调1000元,累计最高能下调5000元。
2. 可选责任:覆盖特需、康复、特药等进阶需求
星相守2号丰富多样,能满足不同家庭的个性化需求,重点说几个实用的:
一是重大疾病住院拓展特需医疗保险金。
很多人都有过这样的经历:
重疾治疗时,普通部床位紧张,要排队等很久;
而特需部、国际部虽然环境好、治疗效率高,但费用昂贵,普通百万医疗险不报销。
星相守2号的这项可选责任,能覆盖重疾特需部、国际部、VIP部的治疗费用,预算充足的家庭选上,能大大提升治疗体验。
二是恶性肿瘤特定药品费用医疗保险金。
目前已覆盖195种特药,包含3种CAR-T药品。
要知道,CAR-T疗法是目前治疗癌症的“终极手段”之一,单支药品费用就高达120万元,很多家庭根本承担不起。
星相守2号能100%报销这部分费用,年限额200万,相当于给癌症患者留了“最后一道防线”。
除此之外,还有基础医疗保险金、重大疾病补充关爱金、附加门急诊医疗保险等可选责任,不管是想降低小额医疗费用负担,还是想补充重疾治疗的额外开支,都能找到对应的保障。
3. 家庭单福利:全家投保更划算
如果是全家一起投保,星相守2号的优势更明显。
首先是费率优惠。
2人投保享95折,3人享9折,4人及以上享85折;就算是单人投保,无理赔续保也能享95折,大大降低了保费压力。
其次是家庭共享免赔额。
星相守2号的家庭单,所有被保险人共用免赔额,
而且不同成员可以选不同免赔额,就算有成员选了0免赔,其理赔金额也能抵扣其他成员的免赔额。
比如一家三口投保,爸爸选0免赔,妈妈选1万元免赔,
如果爸爸发生理赔5000元,妈妈后续发生理赔时,免赔额就只需再扣5000元,大大提升了理赔概率。
三、复星联合健康实力拆解
复星联合健康成立于2017年,注册资本5亿元,
股东背景雄厚,主要股东包括复星产业投资、广东宜华房地产开发有限公司、宁波西子资产管理有限公司等,
其中复星集团是国内知名的大型综合性企业集团,业务覆盖健康、快乐、富足三大板块,
在医疗健康领域有深厚的资源积累,这也为复星联合健康的产品设计和服务提供了有力支撑。
从偿付能力来看,根据复星联合健康2024年第四季度偿付能力报告显示,
公司核心偿付能力充足率为128.5%,综合偿付能力充足率为156.3%,
均超过银保监会规定的“核心偿付能力充足率不低于50%、综合偿付能力充足率不低于100%”的标准;
风险综合评级为B类,处于行业中等偏上水平,说明公司财务状况稳定,具备充足的理赔支付能力。
另外,复星联合健康在医疗服务资源上也有优势。
依托复星集团的医疗资源,星相守2号的被保险人能享受重疾绿通、住院垫付、专家会诊等增值服务,
比如重疾绿通服务,能帮助患者快速对接全国顶尖医院的专家,缩短就医等待时间;
住院垫付服务则能在患者住院时,由保险公司先行垫付医疗费用,避免因资金不足影响治疗。
四、奶爸总结
综合来看,复星联合星相守2号长期医疗险,绝对是目前百万医疗险市场的优质选手。
20年保证续保给足了安全感,800万累计保额覆盖了大额医疗风险。
基础责任全面、可选责任灵活,能满足不同家庭的个性化需求。
若是你近期有配置百万医疗险的需求,不妨多多关注这款产品哦。
奶爸也给大家推荐几款可长期续保的医疗险产品:

1、人保金医保3号
✅【特点】
保证续保20年:续保条件优秀,保证续保期间,无论产品停售还是身体变差都不影响续保
理赔门槛低:核心主险年免赔额支持无理赔递减至7000元,同时,还支持附加0元免赔医疗保险金,即便感冒、发烧住院治疗,也可以报销
保障力度更全:除基础保障外,还能附加院外特药医疗、外购药械,重疾住院津贴、轻中症关爱金、特定疾病及意外失能和恶性肿瘤失能保障等,非常全面。
增值服务全,就医体验更好:有重疾住院绿色通道、手术安排、住院垫付、院内照护、居家护理和特药服务等,都非常实用。
✅【不足】
部分责任不保证续保,比如外购药械费用医疗保险金,目前是1年期。
✅【适合人群】
追求长期医疗保障、更全面保障,注重院外特药保障的人群
2、金医保少儿长期医疗险
✅【特点】
保证续保时间长:保证续保至18周岁,最长保证续保18年
基础保障扎实、增值服务丰富:一般+重疾医疗保额高达800万,包含就医绿通、住院垫付、线上问诊等多种增值服务
提供院外恶性肿瘤特定药品费用医疗保障:包含157种特药(含2种CAR-T用药疗法),保额高达400万
支持多孩投保,最高享9折:为两位子女投保享95折、为三位及以上子女投保享9折
✅【不足】
可附加的特定疾病门(急)诊医疗责任不保证续保
✅【适合人群】
少儿群体,费率优势明显,追求免赔额低的人群
3、蓝医保长期医疗
蓝医保和另一款产品医享无忧的保障内容差不多,这里只介绍蓝医保:
✅【特点】
保证续保20年:稳定性强,适合老年人、免疫力低的人群投保
健康服务升级:可选特定药品保障,特药清单拓展至162种,34项健康管理服务全新升级
保障内容丰富:除一般、重疾医疗,还保障55种中轻症特定疾病,给付1万元重大疾病关爱保险金
可选保障升级:除原来的特定疾病特需医疗、个人重大疾病保险两项可选责任外,新增了附加住院津贴以及附加失能收入损失保险金,都是保证续保20年
保费可优惠:2位及以上同时投保即可享受家庭保单的95折优惠
免赔额低:三项医疗保障共享免赔额,赔付概率更高
✅【不足】
重疾医疗有免赔额,对重大疾病理赔不够友好
✅【适合人群】
追求保障全面、高性价比,或者追求长期医疗保障的中老年群体
4、蓝医保(好医好药版)长期医疗
✅【特点】
投保、理赔门槛低:最高支持70周岁投保,无理赔免赔额可最低减至5000元
保障全面:包含一般医疗、55种特定疾病、120种重疾、质子重离子治疗等
外购药及器械全面开放,不限清单:必选责任还多了外购药械、特需医疗,可报销的范围和就医体验也更高一些
可选保障丰富:新增120种重疾保险金、住院补偿金、门诊保险金、重疾特需保险金四大附加保障
家庭单优势明显:家庭单最高可享85折优惠
✅【适合人群】
追求长期医疗保障的中老年群体,以及追求癌症特药保障的人群
5、星相守长期医疗险
✅【特点】
保证续保20年:不管是计划一,还是计划二(特需医疗),都保证续保20年,尤其是计划二,在市场来看还是非常稀缺的
保障全面:包含一般医疗、轻中症、120种重疾、多种增值服务等,且支持住院前后45天门急诊,比同类产品时间更长
免赔额可选:两个计划都可以根据实际情况,选择0免赔或1/1.5/2万免赔额,且连续多年无理赔,免赔额最高下调5000元,更容易得到赔付
外购药不限清单:符合一般医疗、轻中症医疗和重疾医疗责任下的外购药,没有具体清单限制,且可报手术机器人费
可选保障丰富:可附加门急诊、重疾补充关爱金、重疾住院/监护病房津贴等,非常实用
✅【不足】
50岁后保费上涨幅度较大。
✅【适合人群】
追求高性价比、看中免赔额低,注重外购药械保障和就医体验的人群
6、好医保-长期医疗(标准版)
✅【特点】
保证续保20年:保证续保期内,续保无需审核,身体变差或理赔过都能续保
保障全面:基础的医疗保障都有,还有实用的增值服务,包括就医绿通、垫付服务等
疾病保障好:提供了1万元的重疾津贴和200万的特药保障,特药清单拓展至197种,还可附加癌症赴日医疗
健康告知宽松:没有问询到2年内体检异常情况
✅【不足】
一般医疗和重疾医疗共享保额和免赔额,特药保障有1万免赔额,且只能报销90%
需要在支付宝平台上自助投保,要仔细阅读健康告知要求
✅【适合人群】
追求更长保证续保时间,更全面的增值服务,身体状况一般的中年群体
7、平安长相安2号长期医疗
✅【特点】
投保、理赔门槛低:最高支持70周岁投保,支持给配偶父母投保,无理赔免赔额可最低减至5000元
基础保障全面:外购药、质子重离子、特殊门诊费用等皆可保障,还新增了指定疾病康复医疗责任、基因检测责任;
另外,特药从157种扩展至188种,含3种Cat-T
可选保障丰富:新增院外重疾药品(不限药品清单)、重大疾病确诊、特定疾病特需医疗三大附加保障
家庭单优势明显:2人即可成家庭单,最高可享85折优惠,家庭单可共享免赔额
增值服务强大:支持“9+1”健康服务权益
包括门诊/住院协助、暖心陪诊、院内护工看护、出院交通安排及陪同等,帮助患者更好地应对疾病带来的困扰
✅【适合人群】
追求长期医疗保障的中老年群体,家庭共同投保,注重投保、理赔门槛低的人群
8、全医保免健告医疗险(保证续保)
✅【特点】
投保、理赔门槛低:没有健康告知,带病也能买,且社保内免赔额为5000元,比一般产品还要低
保证续保5年:市面上少有的免健告,还有保证续保的产品,投保后不管身体变差还是理赔过,5年内不用担心保障中断
保障全面:除一般住院、重疾住院保障外,还有特药、质子重离子及特定外购药械保障
可扩展私立医院:就医范围除二级公立医院普通部外,还支持特定私立医院专科就诊
✅【适合人群】
带病投保、看中保证续保且保障全面的人群
微信扫一扫
微信扫一扫
关注微信
客服热线
奶爸保

