太平国威一号终身寿险(分红型)是一款聚焦身故与全残保障,同时搭载增额分红机制的终身保险产品。
它以明确的保障责任、稳步增长的保证收益和灵活的保单权益为核心,适配长期风险防控与财富积累需求,以下从保障、收益、权益三方面详细介绍。
一、太平人寿国威一号值得买吗?表现如何?


终身保障覆盖全面 给付规则清晰明确
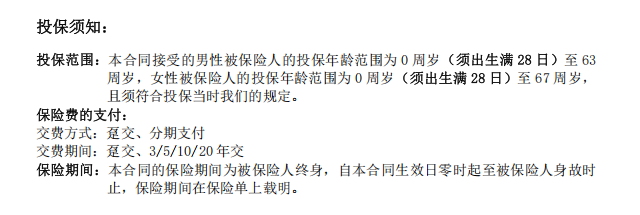
产品的核心保障贯穿被保险人终身,自合同生效日零时起至被保险人身故时终止,为人生各阶段筑牢风险防线。
被保险人投保年龄有明确划分,男性为 0 周岁(出生满 28 日)至 63 周岁,女性为 0 周岁(出生满 28 日)至 67 周岁,均需符合保险公司当时的投保规定。
保险费支付方式灵活,可选择趸交或分期支付,分期交费期间涵盖 3 年、5 年、10 年、20 年,适配不同财务规划节奏。
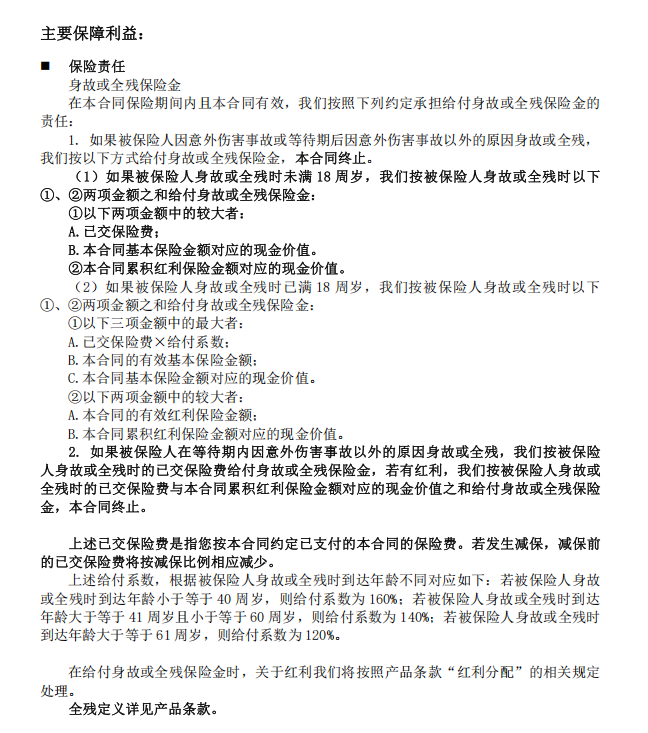
自合同生效日零时起 90 日为等待期,合同效力恢复后需重新计算 90 日等待期,等待期内出险将按特定规则给付保险金。
等待期后因意外伤害或非意外伤害原因身故、全残,将根据被保险人年龄分两类情形计算保险金总额。
18 周岁以下出险,保险金为已交保费与基本保额现金价值的较大者,加上累积红利保额对应的现金价值。
18 周岁及以上出险,保险金包含两部分,一是已交保费乘给付系数、有效基本保额、基本保额现金价值的最大者。
二是有效红利保额与累积红利保额现金价值的较大者,双重保障确保权益最大化。
给付系数按出险年龄划分,40 周岁及以下为 160%,41 至 60 周岁为 140%,61 周岁及以上为 120%,适配不同年龄段风险保障需求。
等待期内因非意外伤害身故、全残,按已交保费给付,若有红利则叠加累积红利保额现金价值,合同终止。
产品明确七大责任免除情形,包括投保人故意伤害、被保险人故意犯罪、两年内自杀(无民事行为能力人除外)等。
发生责任免除情形导致出险,合同终止,保险公司将按约定退还现金价值,保障双方权益边界。
收益方面,

产品收益由保证收益与非保证红利收益组成,既确保基础财富积累的稳定性,又为额外增值提供可能。
保证收益的核心是有效基本保险金额的复利增长,首个保单年度有效基本保额等于约定基本保额。
从第二个保单年度起,有效基本保险金额按每年 1.75% 的复利递增,第 n 个保单年度计算公式为基本保额 ×(1+1.75%)^(n-1)。
以 40 周岁女性 3 年交、年交 50 万元为例,第 1 年末保证身故 / 全残保险金 1263750 元,第 10 年末为 2100000 元。
第 30 年末保证身故 / 全残保险金达 2108650 元,第 65 年末升至 3869300 元,保证收益随保单年度持续攀升。
现金价值的稳步累积也是保证收益的重要组成,上述投保示例中,第 1 年末保证现金价值 120250 元。
第 3 年末增至 612650 元,第 10 年末达 1500550 元,第 65 年末为 3869300 元,为退保或贷款提供稳定资金基础。
非保证红利收益来源于保险公司分红保险业务实际投资回报率优于预定利率的利差益,盈余以增额红利形式分配。
红利分配采用增额红利方式,每年保单周年日根据经营状况增加累积红利保险金额,增额部分参与后续红利计算。
首个保单年度有效红利保额等于当年度红利保额,从第二个保单年度起,按 1.75% 复利递增,与有效基本保额增长机制一致。
上述投保示例中,第 1 年末当年度红利 4780 元,累积红利 4780 元,红利利益下身故 / 全残保险金 1268530 元。
第 10 年末累积红利 145000 元,红利利益下身故 / 全残保险金 2271013 元,现金价值 1671563 元。
第 65 年末累积红利 1458525 元,红利利益下身故 / 全残保险金 8335012 元,现金价值同步增至 8335012 元。
红利分配水平取决于分红保险业务实际经营成果,受投资收益影响,不同保单因保额、保费、交费期等因素存在差异。
保险公司每年至少提供一份红利通知书,告知红利分配情况,保单年度内合同终止则不享有该年度红利。
产品配备多项实用保单权益,满足投保人不同阶段的资金周转、规划调整需求,增强产品实用性。
减保权益允许投保人在保险期间内申请减少基本保险金额,同一保单年度累计减保额度不超过生效时基本保额的 20%。
减保后保险费需不低于保险公司规定的最低标准,已交保费将按减保比例相应减少,保障合同持续有效。
保单贷款功能支持投保人在犹豫期后申请,需经被保险人书面同意,贷款额度不超过现金价值净额的 80%。
贷款最低金额不少于 1000 元(保险公司可调整),每笔贷款最长期限 6 个月,利率按贷款协议约定执行。
贷款期间若现金价值净额小于或等于零,合同效力中止,为临时资金需求提供便捷解决方案。
减额交清权益自合同生效 2 年后可申请,以当时基本保额现金价值扣除欠款后的余额作为一次交清净保费。
减额交清后无需再支付保费,合同继续有效,但基本保额相应减少,且不再享有红利分配,适配缴费压力调整需求。
年金转换权支持受益人领取保险金时,将全部或部分保险金转换成年金,适配长期养老资金规划。
合同生效第 20 个保单周年日后,投保人解除合同或减保时,可将退还的现金价值全部或部分转换成年金。
转换需投保保险公司当时提供的年金保险产品,申请转换的保险金或现金价值需不低于规定最低限额。
犹豫期为签收合同后 15 日,期间解除合同仅扣除不超过 10 元工本费,全额退还已交保费,为投保决策提供缓冲。
犹豫期后解除合同,保险公司在 30 日内退还现金价值,现金价值包含基本保额与累积红利保额对应的现金价值之和。
二、奶爸总结
太平国威一号终身寿险(分红型)凭借终身覆盖的保障责任、复利增长的保证收益、潜力可观的红利分配及灵活的保单权益。
构建起 “保障 + 增值 + 灵活” 的三维产品体系,既为被保险人提供持续稳定的风险保障,又助力投保人实现长期财富积累。
无论是家庭责任较重的中青年群体,还是寻求养老规划与财富传承的中老年人群,都能从中找到适配的保障与收益解决方案。
需要注意的是,红利收益为非保证利益,分配情况取决于保险公司实际经营成果,部分年度可能为零。
投保人应结合自身保障需求、财务状况和风险承受能力理性选择,让这款产品真正成为长期生活规划的坚实支撑。
奶爸也给大家推荐几款目前值得选择的终身寿险产品:
1、如意尊(泰来2026)
出自信泰人寿,妥妥的【快速收益黑马】。
30岁女性,5年交,年交10万,
缴费期刚结束,就已经回本了!
保单第10年,复利IRR>1.6%,就跟存个国债差不多的感觉。
如果后续没有更好的选择,还可以继续存着复利增值,最高达1.95%!
【适用人群】
看中回本速度,打算当国债来用,又或者是工薪族想存钱的朋友。
2、福有余2025
太平洋人寿承保的大品牌产品,老七家出品,保司实力不用多说。
合同期内就可以减保,而这款产品封闭期也短:
30岁女性,5年交,年交10万,回本只要5年,
搭配减保规则来看,资金使用超级灵活!
收益也在线:
长期复利IRR最高达1.91%。
【适用人群】
看中品牌实力、偏好短期回本、预算有限的月光族。
3、守护神5.0尊享版
这款产品出自爱心人寿,产品收益和如意尊(泰来2026)差不多。
30岁女性,5年交,年交10万,也是保单第5年回本,
保单第1年复利IRR接近1.6%,最高复利IRR接近1.95%
【适用人群】
看中回本速度快、整体收益还不错的朋友。
4、岁岁享3.0
出自中荷人寿,和前面几款有点不同,
这款是税优产品,最高可抵扣个税2400元/年。
还提供护理保障,确诊合同约定特疾,可以获得一笔护理金。
真的就是节税+保障+增值三合一!
收益也不错的:
30岁女生,年交2400元交10年,按3级(20%税率)来算:
每年可节税480元,累计节税4800元,
保单第10年,复利IRR(含节税)达4.251%,非常高!
【适用人群】
准备即将年底了,有节税需求的朋友,可以着手安排一波!
想要了解产品详细信息的朋友,也可以私聊奶爸~
微信扫一扫
微信扫一扫
关注微信
客服热线
奶爸保

