作为家长,我们给孩子挑选重疾险时,常在“保障全”和“保额高”之间权衡,
既怕风险覆盖不到位,又担心预算撑不起足够的保障力度。
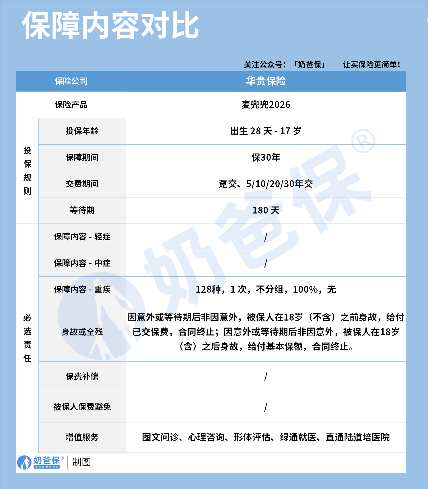
而华贵保险的“麦兜兜2026”,
正是一款把“简单”与“性价比”刻在核心里的少儿重疾险,
它特点鲜明,适配特定的家庭配置需求。
不过,在保障全面性上,也存在一些问题。
接下来,奶爸全面剖析麦兜兜这款产品,帮助各位宝爸宝妈们选择。
一、麦兜兜2026少儿重疾险有哪些优缺点?

先看这款产品的基础形态:
它的投保范围覆盖出生28天到17岁的未成年人,保障期限固定为30年,
刚好覆盖孩子从婴幼儿到青年初期的成长关键期。
交费方式灵活,支持趸交(一次性交清)及5年、10年、20年、30年交,家长可根据资金安排选择,其中30年交能进一步摊薄每年的缴费压力。
等待期为180天,是重疾险的常见设置,需留意等待期内非意外疾病不赔付。
从保障责任看,它走的是“极简”路线,必选责任仅两项:
重疾保障与身故/全残保障。重疾部分涵盖128种疾病,赔付1次、不分组,比例为基本保额的100%,
没有复杂的分组限制,也无额外赔付条件,确诊符合条款的重疾即可拿全额保额。
身故/全残责任分阶段:18岁(不含)前发生事故,赔付已交保费;18岁(含)后则赔付基本保额,合同随之终止。此外它附带图文问诊、心理咨询、绿通就医等增值服务,能在就医时提供实用辅助。
这种设计让它的第一个优点很突出:保障足够明确。
对于不想在条款里“抠细节”的家长来说,麦兜兜2026的责任没有模糊地带,
不用纠结轻症中症的赔付比例,不用研究疾病分组的坑,也不用权衡附加责任的性价比,只需确认“重疾赔1次、身故分年龄赔”的核心责任,就能快速判断是否符合需求。
这种“无套路”的设计,减少了决策成本,也让家长清晰知道自己买的是什么保障。
第二个核心优点是保费足够便宜,这也是它最具吸引力的地方。

以0岁男孩为例,选30年交费、保障30年、100万保额的方案,每年保费仅449元,
相当于每天花1块多,就能给孩子配上100万重疾保额。
对比市场同类少儿重疾险,哪怕责任类似的产品,这个价格也属“地板价”;
若带轻症、中症或少儿特疾责任,同样条件下保费往往翻一倍甚至更多。
低廉的保费,让它天然适合作为“加保工具”:
当家长已给孩子配了基础重疾险但觉得保额不足时,用很少预算就能大幅提高保额,
比如原本50万保额加它的100万,总保额达150万,足以应对重疾的经济压力。
不过,我们也得客观看待它的缺点:
“极简”同时意味着保障不够全面。
最明显的短板是没有轻症和中症保障。
在重疾险体系里,轻症、中症是重疾的“前期状态”,
比如原位癌、轻度脑中风都属轻症,这些疾病治疗成本虽低于重疾,
但也需不小开支,且及时赔付能帮助患者早治疗、降低发展成重疾的风险。
而麦兜兜2026缺少这两项责任,孩子患上这些轻度或中度疾病时,无法从这款产品获得赔付。
另一个短板是没有少儿特定疾病和罕见疾病的额外保障。
少儿有自己的高发重疾,比如白血病、神经母细胞瘤、严重手足口病等,
这些疾病治疗费用高、预后成本大,市面上多数少儿重疾险会针对这些特疾提供额外赔付,有的甚至额外赔100%或200%保额。
但麦兜兜2026无这项责任,无论孩子患普通重疾还是少儿高发重疾,都只能拿基本保额赔付,应对少儿特定风险时保障力度不足。
所以麦兜兜2026的定位很清晰:
它不是适合当“主力重疾险”的产品,而是优秀的“加保工具”。
对于已给孩子配置了保障全面的主险(含轻症、中症、少儿特疾等责任)的家庭,
用它提高重疾保额是性价比极高的选择,
花很少的钱就能把保额拉到足够高的水平,覆盖孩子成年前的重疾风险。
但如果是第一次给孩子买重疾险,只买麦兜兜2026会有明显保障缺口:
轻症中症得不到赔付,少儿高发重疾也无额外保障,一旦发生风险,可能无法完全覆盖治疗和康复费用。
二、奶爸总结
给孩子配置重疾险的核心逻辑,是“先做全保障,再提高保额”:
先选一款保障全面的主险,覆盖轻症、中症、少儿特疾等基础责任,
确保常见风险都能赔付;预算有剩余时,用麦兜兜2026这样的高性价比产品加保,
把保额提到足够高的水平。
这样既保证保障全面性,又兼顾保额充足性,是更理性的配置方式。
总的来说,麦兜兜2026特点鲜明,优点与缺点都很突出,
保障明确、保费低廉让它成为加保好选择,而保障不够全面限制了它作为主险的适用性。
家长选择时,若需求是“加保提高保额”,它会是合适选项;
若首次配置,还是要优先选保障更全面的产品。
奶爸也给大家推荐几款优质的重疾险产品:
1、君龙人寿超级玛丽15号
第一,结节保障超全面
自带保障在原有肺结节基础上,拓展到乳腺/甲状腺结节,范围更广了。
可以说是目前市场上,少有的三大高发结节都有保障的产品。
第二,癌症保障丰富
超玛15号的癌症保障,从早期到晚期,都安排得妥妥的。
本身自带癌症拓展金,
首次确诊原位癌/轻度癌症后,确诊恶性肿瘤—重度,额外赔50%。
如果觉得不够,还可以附加以下保障:
癌症津贴或癌症多次赔(二选一):间隔一定周期后,可以赔一笔钱用于癌症持续治疗,癌症津贴有次数限制,多次赔则不限次数。
癌症重度特药治疗金:确诊癌症后需要吃高价特药,做过相关手术可以赔50%保额。

第三,重疾多次赔灵活选
重疾多次赔可以按需选择:
65周岁版,要求是65岁前确诊,额外赔2次,每次赔120%保额;
另一版则是不限年龄,额外赔2次,每次赔120%保额。

同种不同种都赔,且同种间隔周期短,只要2年
像心脏病术后复发了也能保,不用怕赔过一次就没保障了。
【适合人群】
看中结节、癌症保障,预算不多的朋友。
2、复星联合达尔文12号
第一,自带意外重疾额外赔和住院津贴。
前者因为意外导致首次重疾,可多赔35%基本保额。
等于一张保单覆盖重疾+意外,且是保至终身的双重保障!
后者在60周岁前未发生重疾,60岁后确诊,每天给付0.1%基本保额作为住院津贴。
人一辈子不一定会得重疾,但60岁后难免因小病小痛住院,
达尔文12号这个保障,可以让不确定的赔付变得更确定。
不过,这里需要注意的是,如果后续重疾/身故/全残,
会扣掉累计已给付的住院津贴金额后,再赔付。
第二,可选责任丰富
达尔文12号多重附加保障:
重疾多次赔:分65周岁版和终身版(二选一),满足多种人群需要;
重疾保费补偿:缴费期内发生重疾返还保费,实现“重疾免单”;
疾病关爱金/顶梁柱关爱保险金:家庭责任最重阶段赔更多;
癌症津贴:癌症间隔一定周期就能获得一笔理赔金。
第三,理赔门槛更低
5种特定重疾(如严重心肌炎)、原位癌、癌症津贴赔付,都比同类产品更宽松。
【适合人群】
看重理赔门槛、重疾返还保费的朋友
3、复星联合医联有盟
第一,轻中症保障灵活
必选保障是重疾,像轻中症保障、身故保障,可以加钱获得。
如果预算有限,也可以只买个重疾,先把大病保障做好;
如果预算多一点,建议大家还是要附加轻中症保障。
第二,自带一般医疗金
医联有盟自带医疗金,非常实用:
保单前5年,每年提供报销额度=0.5%*保额,100%报销,
未用完可累计,终身有效,身故/全残一次性赔剩余额度!

像买药、体检、看牙等日常开支,都能用上。
可以说是实打实把钱返还给客户使用!
第三,健康告知非常宽松
健康告知只有4条:
比如过去1年内的检查异常、是否有被医生建议住院或手术;
过去2年内的手术情况以及过去5年内的疾病情况。
针对非常高发的甲状腺/乳腺/肺结节,没有问询是否有进行手术,也没有问询是否多发,
只要结节等级在3级以内,结节直径符合要求,就有机会标体承保!
就连癌症,如果5年前已经治愈,没有复发和转移,
同时不涉及其他健康告知,也有机会投保!
【适合人群】
有健康异常的、注重就医资源和健康管理,看中产品实用性的朋友。
4、瑞华健康华佗1号康泰版
第一,基础保障扎实
轻中重疾保障都涵盖了,且轻症+中症赔付次数共7次,
目前市场上赔付次数算比较高的。
且重疾赔完,轻中症不分组还能继续赔,
不分组的好处就在于,赔付规则更宽松。
第二,性价比高
同样50万保额,保终身,基础保障,分30年交,
30岁人群投保华佗1号康泰版,比超级玛丽和达尔文便宜100元/年!
30年下来立省3000块!
第三,可选保障丰富
如果预算比较多,还可以附加:
重疾多次赔、疾病关爱金、癌症津贴、重疾保费补偿金和身故保障。
都是目前市场上热门可选保障内容,实用性强。
【适合人群】
追求高性价比、看中基础保障全面的朋友。
微信扫一扫
微信扫一扫
关注微信
客服热线
奶爸保

