在养老储备工具的选择中,分红型年金险因兼具确定收益与潜在分红空间,常被纳入考虑范围。
中国人寿推出的鑫鸿福养老年金险(分红型),凭借灵活的领取方式与附加万能账户功能,受到不少用户关注。
这款产品的保障责任是否适配养老需求?收益表现能否达到预期?本文将从保障内容、收益测算、适配性三个维度展开分析。
一、人寿鑫鸿福值得买吗?收益表现怎么样?

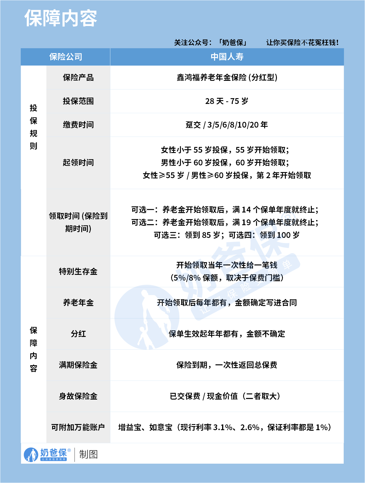
中国人寿鑫鸿福养老年金险的投保范围覆盖 28 天至 75 岁,交费时间包含趸交、3 年交至 20 年交等多种方式,适配不同年龄与资金预算的用户。
起领时间区分不同投保年龄:女性小于 55 岁投保,55 岁开始领取;男性小于 60 岁投保,60 岁开始领取;若投保时年龄已达 55 岁(女)或 60 岁(男),则第 2 年即可领取,能匹配不同阶段的养老规划节奏。
领取时间(保险到期时间)提供四种选择:养老金领取后满 14 个保单年度终止、满 19 个保单年度终止、领到 85 岁、领到 100 岁,可根据自身养老周期灵活选择。
保障内容包含特别生存金、养老年金、分红、满期保险金与身故保险金:特别生存金是领取当年一次性给付,比例为保额的 5% 或 8%(依保费门槛而定);
养老年金为每年固定领取,金额写入合同;分红为保单生效后每年发放,但金额不确定;满期保险金是到期一次性返还总保费;身故保险金赔付已交保费与现金价值的较大值。
同时可附加万能账户(增益宝、如意宝),现行利率分别为 3.1%、2.6%,保证利率均为 1%,可用于二次增值。

以 30 岁女性、年交 10 万、交 5 年、保至 100 岁的投保条件为例,收益分为保证部分与分红部分,需结合两者综合评估。
保证收益部分:前 24 年无年金领取,第 25 年开始每年领取 17760 元,后续每年领取 12760 元,累计年金随领取年限逐步增加。
第 25 年末,保证总利益为 636584 元(含现金价值),IRR 为 1.02%;第 30 年末保证总利益为 695552 元,IRR 升至 1.19%;
第 70 年末保证总利益为 1735063 元,IRR 达 1.85%,长期保证收益呈现稳步提升的趋势。
分红 + 保证收益部分:年度红利逐年累积,第 1 年末总利益(保证 + 红利)为 30284 元,第 10 年末达 539280 元,IRR 为 0.95%;
第 25 年末总利益升至 831343 元,IRR 为 2.23%;
第 70 年末总利益达 3150449 元,IRR 为 2.74%,分红部分为收益带来了额外增长空间,但需注意分红并非保证利益。
此外,若附加万能账户,未领取的年金与分红可转入账户二次增值,现行利率下能进一步提升收益,但实际收益需结合账户利率变化而定。
中国人寿鑫鸿福养老年金险的适配性,需结合产品特点与自身需求判断。
对于有明确养老规划需求,且希望兼顾确定收益与潜在增值空间的用户,这款产品的固定养老年金 + 分红 + 万能账户的组合,能为养老生活提供多维度的资金支持,适配这类人群的需求。
若用户投保时年龄已接近养老阶段(如 55 岁以上女性、60 岁以上男性),其 “第 2 年即可领取” 的规则,能快速获得现金流,适合这类急需补充养老资金的人群。
但需注意,产品的保证收益前期较低,若追求短期高收益,并不适配;分红部分具有不确定性,若对收益稳定性要求极高,需理性看待这部分潜在收益。
此外,附加万能账户的现行利率虽高于保证利率,但未来利率可能波动,若选择附加,需关注账户的长期利率走势。
二、奶爸总结
综上,中国人寿鑫鸿福养老年金险是一款保障责任灵活、收益包含确定与潜在空间的养老年金产品,适合有长期养老规划、能接受收益逐步提升的用户。
若自身需求与产品特点匹配,可作为养老储备的工具之一;若追求短期高收益或完全确定的回报,则需谨慎选择。
奶爸也汇总了几款优质的年金险产品:

1、固收型年金险
推荐大富翁6.0,出自富德生命人寿。
目前市场少有有保证领取的年金险,安全感十足:
方案一保证领取25年;方案二保证领取已交保费。
到80岁还有一笔祝寿金到账,领100%保费,基本不少朋友以后都有机会拿到。
活多久领多久,提供细水长流的现金流:
30岁女性,5年交,年交10万,投保方案二,55岁每年都能领18930元。
【适用人群】
有养老补充需求、看中保证领取的朋友。
2、快返型年金险
推荐3款产品:蛮好的人生2025、星颐朱雀版分红型和悦活人生B款分红型。
前面一款是固收型,后面两款是分红型。
这3款产品,最快第5年起就可以开始领钱了。
以30岁女性,5年交,年交10万为例子:
蛮好的人生2025计划一:第5年领10500元;第6年~74年领9690元;
星颐朱雀版分红型:保证最低可领7992元/年;叠加分红有机会领7992~50311元/年;
悦活人生B款分红型:第5~9年保证领4290元;第10~74年则是8580元;叠加分红有机会领4290~83824元。
可以说,
蛮好的人生2025领取是非常稳定的,收益IRR在1.8%左右。
星颐朱雀版分红型保证领取高,且前期现价增长非常快!
保单第10年,收益IRR为2.129%,最高有机会超过3%!
悦活人生B款分红型,前面9年领取不高,第9年后是翻倍领取,先低后高,
且产品分红也很大方。
保单第10年,收益IRR为2.136%,最高接近3%!
【适用人群】
这3款产品可以这么选:
看中大保司、追求稳定领取,推荐蛮好的人生2025;
看中总体领取水平较高,推荐星颐朱雀版分红型;
看中养老社区、希望后面可以多领一些的朋友,推荐悦活人生B款分红型。
想要了解产品详细信息的朋友,也可以私聊奶爸~
微信扫一扫
微信扫一扫
关注微信
客服热线
奶爸保

