在长期年金险产品中,太平洋人寿推出的 “蛮好的人生 2025 年金险(分红型)”,凭借灵活的保障计划与附加权益,受到不少用户关注。
这款产品有哪些差异化特色?实际收益表现如何?本文将从产品特色、收益测算、适配人群三个维度展开分析。
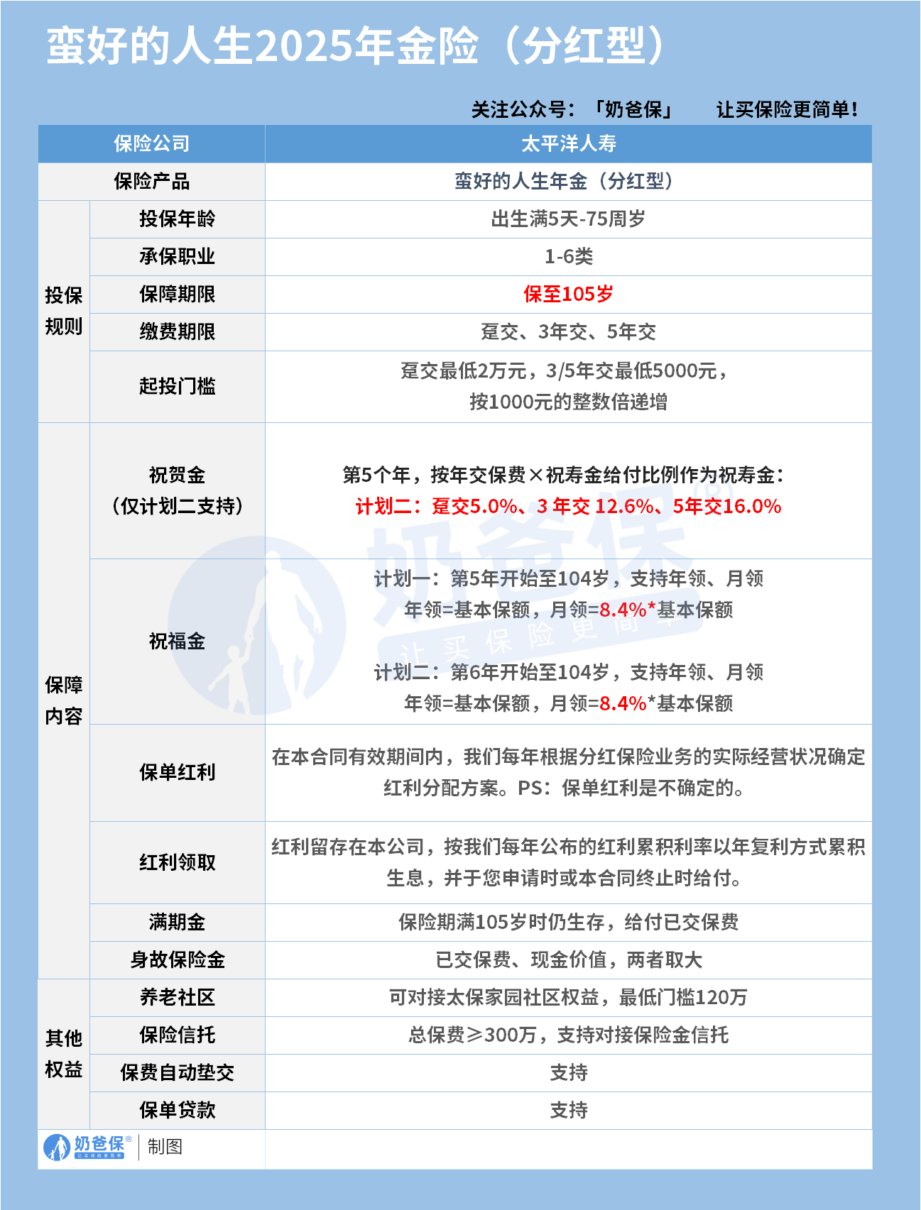
一、太保蛮好的人生年金险有哪些特色?收益高吗?

太保蛮好的人生年金险的投保规则适配范围较广,投保年龄覆盖出生满 5 天至 75 周岁,承保 1-6 类职业,保障期限保至 105 岁,能满足不同年龄段的长期规划需求。
其核心特色在于提供 “计划一”“计划二” 两种保障方案,差异集中在年金领取时间与祝贺金:
计划一第 5 年开始领祝福金,计划二第 6 年开始领,且计划二额外支持第 5 年的祝贺金,趸交 / 3 年交 / 5 年交的祝贺金比例分别为 5.0%/12.6%/16.0%,适配不同资金领取节奏的需求。
年金领取方式支持年领或月领,月领金额为基本保额的 8.4%,能匹配日常现金流的使用习惯。
附加权益方面,产品可对接太保家园养老社区(最低门槛 120 万),总保费≥300 万还能对接保险金信托,同时支持保费自动垫交、保单贷款,兼顾了养老规划与资金灵活性。
此外,保单红利采用累积生息的方式,虽不保证收益,但为资金增值提供了潜在空间。

以 30 岁女性、年交 10 万、交 5 年的投保条件为例,两款计划的收益需结合年金、分红与满期金综合评估(以下为含分红的演示收益)。
计划一:第 5 年开始每年领 8091 元年金,第 5 年末总利益(含现金价值)为 495028 元,略高于累计保费 50 万;第 10 年末总利益达 570027 元,IRR 为 1.77%;第 20 年末总利益升至 720490 元,IRR 达 2.47%;第 75 年末满期时,领取 50 万满期金,总利益为 1561500 元,IRR 稳定在 2.85%。
计划二:第 5 年先领 16000 元祝贺金,第 6 年起每年领 7858 元年金,第 5 年末总利益为 487128 元;第 10 年末总利益为 568964 元,IRR 为 1.76%;第 20 年末总利益达 717323 元,IRR 为 2.46%;第 75 年末总利益为 1549522 元,IRR 为 2.85%。
两款计划的长期 IRR 均接近 2.85%,差异主要在前期:计划二前期有祝贺金但年金略低,计划一年金更高但无前期额外领取,整体收益水平处于当前分红型年金险的中等偏上区间。
太保蛮好的人生年金险的适配人群,需结合产品特色与自身需求判断。
对于有长期养老规划,且希望提前锁定养老社区权益的用户,这款产品的养老社区对接功能,能为老年生活提供实体服务支持,适配这类人群的需求。
若用户需要灵活的资金领取方式,比如前期有小额资金需求(计划二的祝贺金),或日常需要月领现金流,产品的双计划与领取方式能匹配这类节奏。
此外,总保费达标可对接保险金信托的权益,适合高净值家庭进行资产传承规划,借助信托实现资金的定向管理。
但需注意,产品的起投门槛不低(趸交 2 万起),预算有限的用户需谨慎考虑;同时分红是不确定利益,实际收益可能低于演示水平,若追求完全确定的回报,需理性评估这一风险。
二、奶爸总结
综上,太保蛮好的人生年金险是一款特色鲜明、收益稳健的分红型年金险,双计划设计与附加权益使其适配长期养老、资产传承等需求。
若自身预算与规划方向匹配,可作为长期资金配置的选项之一;若追求低门槛或完全确定收益,则需结合其他产品搭配。
奶爸也汇总了几款优质的年金险产品:

1、固收型年金险
推荐大富翁6.0,出自富德生命人寿。
目前市场少有有保证领取的年金险,安全感十足:
方案一保证领取25年;方案二保证领取已交保费。
到80岁还有一笔祝寿金到账,领100%保费,基本不少朋友以后都有机会拿到。
活多久领多久,提供细水长流的现金流:
30岁女性,5年交,年交10万,投保方案二,55岁每年都能领18930元。
【适用人群】
有养老补充需求、看中保证领取的朋友。
2、快返型年金险
推荐3款产品:蛮好的人生2025、星颐朱雀版分红型和悦活人生B款分红型。
前面一款是固收型,后面两款是分红型。
这3款产品,最快第5年起就可以开始领钱了。
以30岁女性,5年交,年交10万为例子:
蛮好的人生2025计划一:第5年领10500元;第6年~74年领9690元;
星颐朱雀版分红型:保证最低可领7992元/年;叠加分红有机会领7992~50311元/年;
悦活人生B款分红型:第5~9年保证领4290元;第10~74年则是8580元;叠加分红有机会领4290~83824元。
可以说,
蛮好的人生2025领取是非常稳定的,收益IRR在1.8%左右。
星颐朱雀版分红型保证领取高,且前期现价增长非常快!
保单第10年,收益IRR为2.129%,最高有机会超过3%!
悦活人生B款分红型,前面9年领取不高,第9年后是翻倍领取,先低后高,
且产品分红也很大方。
保单第10年,收益IRR为2.136%,最高接近3%!
【适用人群】
这3款产品可以这么选:
看中大保司、追求稳定领取,推荐蛮好的人生2025;
看中总体领取水平较高,推荐星颐朱雀版分红型;
看中养老社区、希望后面可以多领一些的朋友,推荐悦活人生B款分红型。
想要了解产品详细信息的朋友,也可以私聊奶爸~
微信扫一扫
微信扫一扫
关注微信
客服热线
奶爸保

