在当下波动的市场环境中,能兼顾安全、稳定收益与附加服务的金融工具并不多见,
海保人寿推出的快享福(多金版)2号年金保险,
正是一款以“长期锁定、轻门槛、强服务”为核心的产品,
它既适合作为家庭稳健理财的补充,
也能通过配套的VIP服务覆盖健康与保单管理需求,
是当下资产配置中“稳”字诀的典型选择。
接下来,奶爸来为大家深度解析产品的保障和收益,
让大家更了解这款产品:
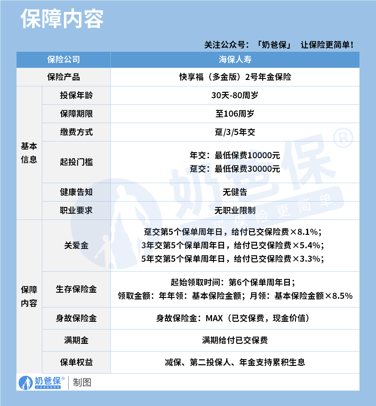
一、快享福(多金版)2号保险保障如何?

1、投保规则
从投保条件来看,它支持30天到80周岁的人群投保,
几乎覆盖了全年龄段的需求;保障期限直接延伸至106周岁,
意味着这是一份可以伴随终身的长期规划。
缴费方式提供趸交、3年交、5年交三种选择,
起投门槛也做了分层设计:年交最低1万元、趸交最低3万元,
既适配普通家庭的小额长期储备,也能满足高净值人群的大额资产规划需求。
更关键的是,它几乎没有“准入限制”,
无健康告知、无职业限制,这让身体状况一般或从事高风险职业的人群,
也能顺利配置这份长期保障,避免了传统保险中“因健康或职业被拒保”的尴尬。
2、保障内容
在核心收益设计上,
这款产品的权益分为“早期关爱金+长期生存金+身故/满期保障”三部分,
形成了“短期补贴+长期现金流+兜底保障”的组合:
关爱金是投保5年后的“第一笔回馈”,金额与缴费方式挂钩:
趸交客户可获得已交保费的8.1%,3年交客户为5.4%,5年交客户为3.3%,
这相当于在缴费期结束后,提前拿到一笔比例不低的“本金返还”,
一定程度上降低了前期的资金占用压力。
生存保险金是长期现金流的核心:
从第6个保单周年日开始,每年可以领取基本保险金额,
若选择月领则为基本保额的8.5%,
这份收益会持续到106周岁满期,是稳定的终身现金流来源,
适合作为养老补充、子女教育金等长期支出的匹配工具。
身故与满期保障则是安全兜底:
身故时赔付已交保费与现金价值的较大值,避免了“本金亏损”的风险;
满期时则直接给付已交保费,相当于用终身的现金流收益,换来了本金的100%安全回收。
此外,保单还支持减保、第二投保人、年金累积生息等权益,
减保可以灵活提取部分现金价值应对突发需求,
第二投保人则能避免因投保人意外导致的保单归属纠纷,
年金累积生息则让暂时不用的收益继续增值,进一步提升了产品的实用性。
3、VIP服务

为了匹配不同客户的投入规模,
快享福(多金版)2号设置了从白银到蓝钻的五级VIP会员体系,
会员等级直接与“年化保费”挂钩:
年化保费1万元以下为白银会员,1万-5万元为黄金会员,
5万-20万元为铂金会员,20万-50万元为钻石会员,50万元及以上则为蓝钻会员。

不同等级对应的服务权益,呈现出“基础权益全覆盖、高等级权益逐步升级”的特点,
核心集中在健康管理与保单管理两大维度:
在健康管理服务上,白银会员已能享受家庭医生(每月6次)、免费复效、短信祝福等基础权益;
从黄金会员开始,增加了电话问诊、体检报告解读、重疾门诊绿通、重疾住院绿通、重疾陪诊等实用服务,这些服务恰好击中了家庭健康管理的“痛点”,
比如重疾绿通可以帮客户快速对接优质医疗资源,避免就医排队的麻烦;
而铂金及以上会员,还能额外获得CAR-T权益(即针对癌症的靶向治疗权益),
进一步提升了健康保障的含金量。
在保单管理服务上,所有会员都能享受免费复效与短信祝福,
这看似是细节,却能避免因忘记缴费导致的保单失效,也让客户感受到长期服务的温度。
值得注意的是,这些服务并非“一次性权益”,而是伴随保单存续期的长期服务,
也就是说,客户投入的保费不仅能换来长期的现金流,
还能持续享受与自身等级匹配的健康与服务支持,
相当于一份保费同时覆盖了“理财”与“生活服务”的双重需求。
二、快享福(多金版)2号年金保险收益表现怎么样?

我们以“30岁女性,年交10万,交5年”为例,
看这份产品的实际收益表现:
缴费期内:前4年处于纯缴费阶段,现金价值逐年增长,
到第5年缴费完成时,总现金价值达到51.67万元,
此时还能领取1.65万元的关爱金,相当于5年投入50万元后,
立刻获得了1.65万元的收益,现金价值也超过了已交保费。
第6年起:
每年可以领取1.001万元的生存金,且现金价值持续稳步增长,
到40岁时,总利益达到56.675万元,IRR(内部收益率)为1.64%;
到60岁时,总利益升至76.691万元,IRR提升至1.88%;
到80岁时,总利益突破96.7万元,IRR达到1.92%;
而到106岁满期时,不仅累计领取了超过70万元的生存金,
还能拿回50万元的已交保费,总利益达到122.721万元,IRR稳定在1.93%。
从这个演示可以看出,这款产品的收益逻辑是“长期稳健增值”:
它的IRR并非一开始就很高,但会随着持有时间的延长逐步提升,
并在长期持有后稳定在接近2%的水平,
这个收益看似不高,但胜在“确定性”:
市场利率下行的背景下,它能锁定终身的稳定收益,
且现金价值与收益都是写入合同的“刚性兑付”,不会受市场波动的影响。
对于追求“安全第一”的投资者来说,这种“收益确定、本金安全、终身现金流”的特点,恰好弥补了股票、基金等权益类资产的波动性风险,
将部分资产配置在这类产品中,既能实现资产的多元化,
也能为家庭储备一份“无论市场如何变化,都能持续拿到的收入”。
三、奶爸总结
综合保障、服务与收益来看,快享福(多金版)2号更适合三类人群:
一是追求“安全兜底”的家庭:
比如有养老规划需求的中年人,用这份产品锁定终身的现金流,避免“老无所依”的风险;或是有子女教育金需求的父母,用长期的稳定收益,匹配子女未来的教育支出。
二是身体或职业受限的人群:
由于它无健康告知、无职业限制,那些因健康问题无法购买重疾险、或从事高风险职业无法购买寿险的人群,可以通过这份产品实现资产的长期规划。
三是注重“服务配套”的投资者:
对于保费投入较高的客户来说,蓝钻、钻石会员对应的CAR-T权益、重疾绿通等服务,相当于用保费换来了“私人健康管家”,既能理财,又能解决生活中的实际问题。
最后需要明确的是,快享福(多金版)2号并非“高收益产品”,而是“高确定性产品”,
它的价值不在于短期的高回报,而在于用合同的形式,
锁定了终身的稳定现金流、本金安全,以及配套的服务权益。
在当下不确定的市场环境中,这种“确定的长期收益+确定的服务保障”,
或许正是很多家庭资产配置中“压舱石”般的存在。
奶爸也汇总了几款优质的年金险产品:

1、固收型年金险
推荐大富翁6.0,出自富德生命人寿。
目前市场少有有保证领取的年金险,安全感十足:
方案一保证领取25年;方案二保证领取已交保费。
到80岁还有一笔祝寿金到账,领100%保费,基本不少朋友以后都有机会拿到。
活多久领多久,提供细水长流的现金流:
30岁女性,5年交,年交10万,投保方案二,55岁每年都能领18930元。
【适用人群】
有养老补充需求、看中保证领取的朋友。
2、快返型年金险
推荐3款产品:蛮好的人生2025、星颐朱雀版分红型和悦活人生B款分红型。
前面一款是固收型,后面两款是分红型。
这3款产品,最快第5年起就可以开始领钱了。
以30岁女性,5年交,年交10万为例子:
蛮好的人生2025计划一:第5年领10500元;第6年~74年领9690元;
星颐朱雀版分红型:保证最低可领7992元/年;叠加分红有机会领7992~50311元/年;
悦活人生B款分红型:第5~9年保证领4290元;第10~74年则是8580元;叠加分红有机会领4290~83824元。
可以说,
蛮好的人生2025领取是非常稳定的,收益IRR在1.8%左右。
星颐朱雀版分红型保证领取高,且前期现价增长非常快!
保单第10年,收益IRR为2.129%,最高有机会超过3%!
悦活人生B款分红型,前面9年领取不高,第9年后是翻倍领取,先低后高,
且产品分红也很大方。
保单第10年,收益IRR为2.136%,最高接近3%!
【适用人群】
这3款产品可以这么选:
看中大保司、追求稳定领取,推荐蛮好的人生2025;
看中总体领取水平较高,推荐星颐朱雀版分红型;
看中养老社区、希望后面可以多领一些的朋友,推荐悦活人生B款分红型。
想要了解产品详细信息的朋友,也可以私聊奶爸~
微信扫一扫
微信扫一扫
关注微信
客服热线
奶爸保

