国寿鑫鸿福是中国人寿推出的分红型养老年金保险,主打养老现金流规划,适配不同年龄层的养老储备需求。
我们以 30 岁女性年交 10 万元、5 年交、保障至 100 岁的投保案例为基础,拆解其保障内容、收益表现及适配性。
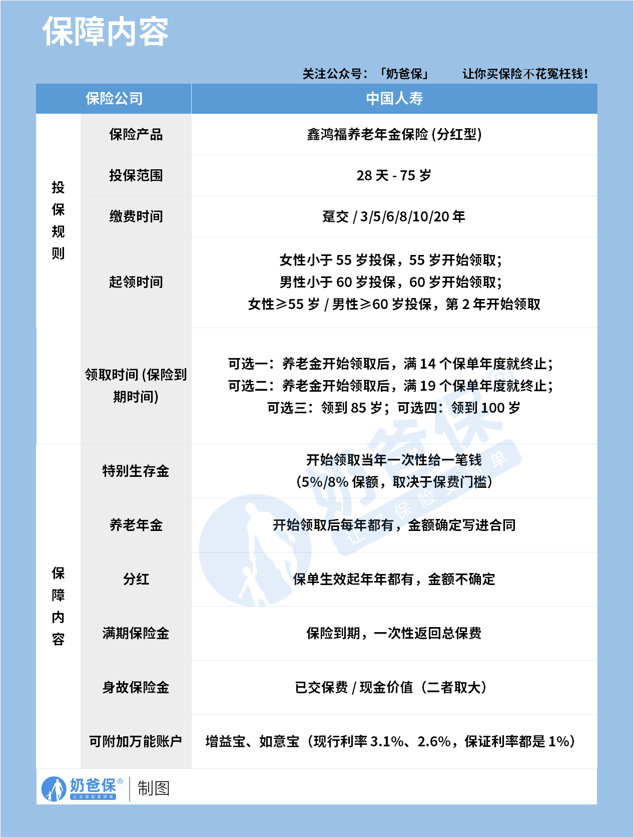
一、国寿鑫鸿福值不值得买?收益高吗?

国寿鑫鸿福的投保范围覆盖 28 天至 75 岁人群,缴费方式支持趸交及 3/5/6/8/10/20 年交,适配不同资金规划节奏。
其起领时间分两类情形:女性 55 岁前投保则 55 岁起领,男性 60 岁前投保则 60 岁起领;超龄投保者第 2 年即可领取。
领取时间提供四种选项,可选择养老年金领取满 14 个保单年度、19 个保单年度,或领至 85 岁、100 岁,灵活匹配不同养老周期。
保障权益包含特别生存金,在养老年金开始领取当年,会一次性给付 5% 或 8% 保额,具体比例取决于保费门槛。
养老年金是合同约定的固定权益,开始领取后每年发放固定金额,写入合同确保领取稳定性,不受市场波动影响。
分红是该产品的浮动权益,自保单生效起每年发放,但分红金额不固定,需根据保险公司实际经营成果确定。
满期保险金为保障期满时一次性返还总保费,若选择保至 100 岁,百岁时可拿回已交的 50 万保费本金。
身故保险金采用已交保费与现金价值二者取大的规则,能在极端情况为家属保留至少已交保费的权益。
产品还可附加万能账户,包括增益宝(现行利率 3.1%)、如意宝(现行利率 2.6%),二者保证利率均为 1%,可用于存放闲置资金。

以 30 岁女性年交 10 万、5 年交、保至 100 岁为例,前期无年金发放,保证总利益随时间逐步累积。
投保第 24 年末,保证总利益达到 625631 元,对应保证 IRR(内部收益率)为 1.02%,此时现金价值已超过已交的 50 万保费。
从第 25 年开始领取养老年金,首年领取 17760 元,此后每年领取 12760 元,保证累计年金随领取年限持续增长。
投保第 55 年(即被保险人 85 岁),保证累计年金达 285720 元,保证总利益升至 967929 元,保证 IRR 升至 1.51%。
若叠加不确定的分红收益,投保第 25 年末,保证 + 分红总利益为 837869 元,对应 IRR 为 2.27%,收益增幅较明显。
投保第 70 年(被保险人 100 岁),保证年金累计 1079200 元,保证总利益达 1735063 元,保证 IRR 为 1.85%。
同期叠加分红后,总利益升至 3150449 元,对应 IRR 达 2.74%,但需明确分红并非保证收益,实际可能低于演示水平。
70 岁时会额外发放一笔 500000 元的年金,这使得该年度的总利益增幅较为显著,提升了养老后期的资金支持。
从长期来看,保证收益的 IRR 始终处于 2% 以下,即使到保障期满,保证 IRR 也仅为 1.93%,属于偏稳健的水平。
而分红演示的 IRR 虽能达到 2.7% 左右,但该数据是基于保险公司理想经营状况的假设,实际分红存在波动风险。
国寿鑫鸿福的核心优势在于品牌背书,中国人寿作为大型险企,在服务网络与稳定性上有一定保障,适合看重品牌的人群。
其保障权益的固定部分足够稳定,养老年金写入合同、身故金兜底已交保费,能满足追求养老资金确定性的需求。
但从收益角度看,保证收益的 IRR 长期低于 2%,在当前养老年金险市场中,属于中等偏下的水平,收益不算突出。
叠加分红后的演示收益虽较高,但分红的不确定性是重要风险,若实际分红不足,实际收益会大幅低于预期。
这款产品更适配年龄稍长、追求稳健养老储备的人群,尤其是已经配置好基础保障、想补充固定养老现金流的用户。
对于追求高收益的投资者来说,该产品的收益水平难以满足需求,更适合选择其他收益性更强的理财工具。
若选择投保,建议优先关注固定权益部分,理性看待分红演示,同时结合自身养老周期选择合适的领取期限。
对于资金流动性要求较高的人群,需注意该产品前期现金价值增长较慢,短期内退保可能面临本金损失的风险。
二、奶爸总结
综合来看,国寿鑫鸿福是一款品牌力较强、保障权益稳定的养老年金保险,但收益表现并不突出,尤其是保证收益部分较为保守。
选择是否投保,需结合自身对品牌的信任度、养老资金的确定性需求,以及对分红收益的风险承受能力来综合判断。
若更看重稳定的养老现金流与险企品牌,这款产品可作为养老规划的选项之一;若追求更高收益,则需另行考量。
奶爸也给大家推荐几款目前值得选择的终身寿险产品:
1、如意尊(泰来2026)
出自信泰人寿,妥妥的【快速收益黑马】。
30岁女性,5年交,年交10万,
缴费期刚结束,就已经回本了!
保单第10年,复利IRR>1.6%,就跟存个国债差不多的感觉。
如果后续没有更好的选择,还可以继续存着复利增值,最高达1.95%!
【适用人群】
看中回本速度,打算当国债来用,又或者是工薪族想存钱的朋友。
2、福有余2025
太平洋人寿承保的大品牌产品,老七家出品,保司实力不用多说。
合同期内就可以减保,而这款产品封闭期也短:
30岁女性,5年交,年交10万,回本只要5年,
搭配减保规则来看,资金使用超级灵活!
收益也在线:
长期复利IRR最高达1.91%。
【适用人群】
看中品牌实力、偏好短期回本、预算有限的月光族。
3、守护神5.0尊享版
这款产品出自爱心人寿,产品收益和如意尊(泰来2026)差不多。
30岁女性,5年交,年交10万,也是保单第5年回本,
保单第1年复利IRR接近1.6%,最高复利IRR接近1.95%
【适用人群】
看中回本速度快、整体收益还不错的朋友。
4、岁岁享3.0
出自中荷人寿,和前面几款有点不同,
这款是税优产品,最高可抵扣个税2400元/年。
还提供护理保障,确诊合同约定特疾,可以获得一笔护理金。
真的就是节税+保障+增值三合一!
收益也不错的:
30岁女生,年交2400元交10年,按3级(20%税率)来算:
每年可节税480元,累计节税4800元,
保单第10年,复利IRR(含节税)达4.251%,非常高!
【适用人群】
准备即将年底了,有节税需求的朋友,可以着手安排一波!
想要了解产品详细信息的朋友,也可以私聊奶爸~
微信扫一扫
微信扫一扫
关注微信
客服热线
奶爸保

