在当下的家庭财务规划里,“安全”与“长期”逐渐成为大家关注的核心,
既要能为家庭责任托底,又要让闲置资金在时间里稳步增值。
海保人寿推出的增多多9号终身寿险,正是这样一款把保障与储蓄功能结合的产品,
咱们今天就从投保规则、保障细节、收益表现这几个维度,
好好聊聊它到底适合什么样的规划需求。
一、海保增多多9号增额寿保障如何?

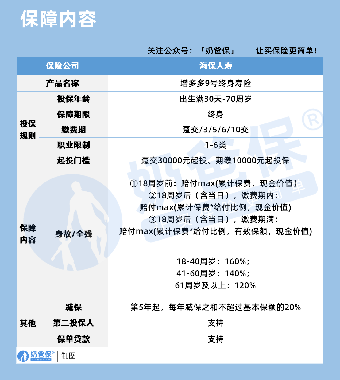
1、投保规则
增多多9号的投保年龄覆盖范围很宽:
从出生满30天的婴儿,到70周岁的老人都能投保,不管是给孩子做长期储备,
还是给长辈补充资产规划,都有参与的空间。
它的保障期限是终身,意味着从投保生效的那一刻起,
这份保障和储蓄属性会一直伴随投保人,不会因为年龄增长或其他因素终止。
缴费方式也比较灵活,支持趸交(一次性交清)、3年交、5年交、6年交、10年交这几种选择,
不同的缴费期可以匹配不同的资金节奏,
比如手头资金比较充裕的,可以选趸交;
想分摊压力的,选10年交也没问题。
职业限制方面,它对1-6类职业都开放投保,
哪怕是一些有一定风险的职业,只要在这个范围内,
都能正常参与,不用因为职业类型被拒之门外。
起投门槛也有明确的标准:
趸交需要30000元起投,期交(分年交)则是10000元起投,
这个门槛不算特别高,多数有长期储蓄需求的家庭都能达到。
2、核心保障
作为终身寿险,增多多9号的核心保障是身故/全残责任,
但它的赔付规则不是“一刀切”,而是根据投保阶段、年龄的不同,
做了更贴合实际需求的分层设计。
首先是18周岁前的赔付规则:
如果被保险人在18周岁前不幸身故或全残,赔付的是累计已交保费和现金价值里的较大者。
这其实是对未成年人投保的一种保护,毕竟孩子没有家庭经济责任,
赔付金额以已交保费或当前储蓄价值为限,
既覆盖了投入的资金,也符合监管对未成年人寿险的要求。
然后是18周岁后、缴费期内的赔付:
这时候赔付的是“累计已交保费乘以对应给付比例”和现金价值里的较大者。
这里的“给付比例”是按年龄划分的:18-40周岁的给付比例是160%,41-60周岁是140%,61周岁及以上是120%。
这个阶段刚好是成年人的“家庭责任期”,
多数人处于工作、养家的阶段,累计保费的高比例赔付,能在风险发生时给家庭留下更充足的经济缓冲。
3、灵活权益
除了核心的身故/全残保障,
增多多9号还配了几个实用的灵活权益,这些细节其实很影响长期使用的体验。
第一个是减保权益:
从投保第5年开始,每年可以申请减保,减保的总金额不超过基本保额的20%。
这个功能的用处在于“按需支取”,比如孩子上大学需要学费,
或者自己退休后需要补充养老金,不用把整个保单退保,只提取需要的部分资金,
剩下的部分还能继续在保单里增值,既满足了短期资金需求,又不影响长期的储蓄效果。
第二个是第二投保人权益:
它支持添加第二投保人,这对于家庭资产传承很重要。如果投保人不幸身故,
第二投保人可以直接承接保单的权益,不用走遗产继承的流程,
既能避免资产分割的纠纷,也能让保单的储蓄、保障功能无缝延续下去。
第三个是保单贷款权益:
如果遇到临时的资金周转需求,可以用这份保单申请贷款,
贷款金额最高能达到现金价值的80%。这个权益相当于给保单加了一个“应急资金池”,
不用动用保单里的储蓄本金,就能拿到短期资金,
而且保单的保障和增值不会因为贷款中断,只要按时偿还利息和本金,保单的权益就不会受影响。
二、海保增多多9号增额寿收益怎么样?
讲完保障,咱们再看大家最关心的储蓄收益,

这里咱们以“30岁女性、每年交10万、连交5年”的投保案例为例,
把它的收益变化和特点讲清楚。
从第6年开始,保单进入“增值期”:
第6年的总收益是533800,
这时候已经超过了50万的累计已交保费,相当于“回本”了;
对应的IRR是1.64%,单利是1.69%。
接下来的几年,收益是稳步小幅增长的:
第7年总收益544400,IRR1.71%,单利1.78%;第8年总收益555200,IRR1.76%,
单利1.84%;第9年总收益566200,IRR1.79%,单利1.89%;
到第10年的时候,总收益达到577400,IRR1.81%,单利1.93%。
随着持有时间拉长,收益的增长会更明显:
第20年,总收益703400,IRR提升到1.91%,单利2.26%;
第30年,总收益857400,IRR1.94%,单利2.55%;
第40年,总收益1045200,IRR1.96%,单利2.87%;
第50年,总收益1274100,IRR1.97%,单利3.23%;
第60年,总收益1553100,IRR保持1.97%,单利3.63%;
到第70年,总收益1893200,IRR1.98%,单利4.10%。
哪怕到了75年,收益依然在稳定增长:
第75年总收益2090200,IRR1.98%,单利4.36%;
第76年总收益2111000,IRR1.96%,单利4.35%。
从这些数据能看出来,增多多9号的收益特点是“长期稳健”:
它不是那种短期收益很高的产品,
但随着持有时间的拉长,IRR会逐渐稳定在接近2%的水平,单利则因为时间的复利效应,提升得更明显。
对于追求“安全、确定”的长期储蓄来说,这种收益表现其实很有吸引力,
毕竟它的收益是固定的,不会受市场利率波动、经济环境变化的影响,
投进去的每一分钱,未来的增值都是写在合同里的。
三、海保增多多9号增额寿适合谁?
聊完保障和收益,咱们最后说说它的适配场景,
其实增多多9号的定位很清晰,是“家庭长期资产规划的工具”,尤其适合这几类人群:
第一类是30-40岁的家庭主力:
像案例里的30岁女性,正好处于家庭责任上升期,每年交10万连交5年的压力不算大,
而保单的身故保障能覆盖家庭责任期的风险,
后期的增值则可以作为孩子的教育金、自己的养老金补充,
相当于用一份投入,兼顾了“当下的保障”和“未来的储蓄”。
第二类是风险偏好低的投资者:
如果你不想承担基金、股票的波动风险,又想让闲置资金比银行存款的收益高一点,
增多多9号的固定收益、终身保障就很合适,它的收益虽然不算特别高,
但胜在“确定”,而且是终身的增值,不用操心市场涨跌。
第三类是有资产传承需求的人群:
因为它支持第二投保人,而且身故金会随着现金价值增长,后期的身故金金额不低,
既能在生前作为自己的储蓄补充,
去世后也能把增值后的资产平稳传递给后代,不用走复杂的继承流程。
四、奶爸总结
其实现在很多人做财务规划,都太急着要“短期高收益”,
但增多多9号给我们的提示是:
有些资产,就是要“慢一点,稳一点”。
它不用你每天盯着行情,不用承担波动的焦虑,只需要按自己的资金节奏投入,
然后把时间交给复利,既给家庭留了一份托底的保障,
又能在几十年后拿到一笔确定的增值资金。
对于普通家庭来说,这种“不折腾”的规划方式,反而更能实现长期的财务安全感。
奶爸也给大家推荐几款目前值得选择的终身寿险产品:
1、如意尊(泰来2026)
出自信泰人寿,妥妥的【快速收益黑马】。
30岁女性,5年交,年交10万,
缴费期刚结束,就已经回本了!
保单第10年,复利IRR>1.6%,就跟存个国债差不多的感觉。
如果后续没有更好的选择,还可以继续存着复利增值,最高达1.95%!
【适用人群】
看中回本速度,打算当国债来用,又或者是工薪族想存钱的朋友。
2、福有余2025
太平洋人寿承保的大品牌产品,老七家出品,保司实力不用多说。
合同期内就可以减保,而这款产品封闭期也短:
30岁女性,5年交,年交10万,回本只要5年,
搭配减保规则来看,资金使用超级灵活!
收益也在线:
长期复利IRR最高达1.91%。
【适用人群】
看中品牌实力、偏好短期回本、预算有限的月光族。
3、守护神5.0尊享版
这款产品出自爱心人寿,产品收益和如意尊(泰来2026)差不多。
30岁女性,5年交,年交10万,也是保单第5年回本,
保单第1年复利IRR接近1.6%,最高复利IRR接近1.95%
【适用人群】
看中回本速度快、整体收益还不错的朋友。
4、岁岁享3.0
出自中荷人寿,和前面几款有点不同,
这款是税优产品,最高可抵扣个税2400元/年。
还提供护理保障,确诊合同约定特疾,可以获得一笔护理金。
真的就是节税+保障+增值三合一!
收益也不错的:
30岁女生,年交2400元交10年,按3级(20%税率)来算:
每年可节税480元,累计节税4800元,
保单第10年,复利IRR(含节税)达4.251%,非常高!
【适用人群】
准备即将年底了,有节税需求的朋友,可以着手安排一波!
想要了解产品详细信息的朋友,也可以私聊奶爸~
微信扫一扫
微信扫一扫
关注微信
客服热线
奶爸保

