提到养老规划,越来越多人会把养老年金作为稳定的兜底选择,
毕竟它能在我们退休后,持续提供一笔确定的现金流,帮我们守住晚年的生活质量。
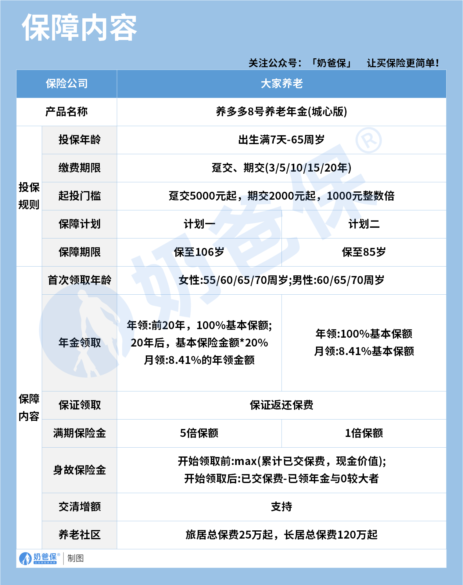
今天要聊的大家养老「养多多8号养老年金(城心版)」,
就是当前市场上关注度较高的一款产品,咱们从保障到收益,慢慢把它理清楚。
一、养多多8号养老年金(城心版)保障如何?

1、投保规则
先看投保的基本门槛,这款产品的投保年龄覆盖很广,从出生满7天的宝宝,
到65周岁的长辈都能投;
缴费方式也比较灵活,既可以选择一次性缴清,也能分期缴,期交可选3年、5年、10年、15年或20年,能适配不同的资金规划节奏。
起投金额不算高,趸交5000元就能起步,期交则是2000元起,而且都得是1000元的整数倍,普通家庭也能轻松入场。
它还分了两个保障计划:
计划一保障期限能到106岁,是偏长期的养老规划选择;
计划二则保至85岁,适合更倾向于中期锁定收益的人群。
至于首次领取年龄,女性可以选55岁、60岁、65岁或70岁,
男性则是60岁、65岁或70岁,能匹配不同的退休节奏。
2、保障内容
这直接关系到我们退休后能享受到的权益。
先看年金领取的规则:这里的“基本保额”是根据投保时的年龄、缴费期限、领取年龄等因素计算出来的,合同会明确写清,所以领取金额是完全确定的。
计划一的领取分两个阶段:前20年,每年能领100%的基本保额;
20年之后,每年领取的金额调整为基本保额的20%。
如果习惯按月领,每月能拿到的是年领金额的8.41%,
相当于把年金额平分成12份,每月稳定到账。
计划二的领取规则更简洁,不管什么时候领,每年都是100%的基本保额,
月领同样是年领金额的8.41%。
安全性是养老年金的核心,这款产品有“保证返还保费”的设计:
哪怕在领取期间不幸身故,也能保证把已经交的保费退回来,不会让本金出现亏损。
满期时的保险金也有区分:
计划一满期能拿到5倍的基本保额,相当于在保障期末额外获得一笔补充资金;
计划二的满期金则是1倍基本保额。
身故保障的规则也很明确:
在开始领取年金之前,如果不幸身故,受益人能拿到“累计已交保费”和“现金价值”里的较大者;要是已经开始领年金了,身故保险金就是“已交保费减去已经领取的年金”和0之间的较大者,这是本金安全的又一层兜底。
另外它还有“交清增额”的功能,
后续保额会随着保单现金价值的增长而增加,相当于让保障和收益有了复利增长的空间。
如果对养老社区有需求,这款产品还能对接大家养老的社区服务:
总保费交够25万,就能享受旅居养老的权益;总保费达到120万,
就能获得长居养老社区的入住资格,这对看重晚年生活品质和服务的人来说,是个实用的附加价值。
二、养多多8号养老年金(城心版)收益表现怎么样?

讲完保障,咱们用实际案例拆解收益,会更直观:
30岁女性,选5年缴费,每年交10万,总保费50万,55岁开始领取,选保障计划一(保至106岁)。
从55岁(领取第1年)开始,她每年能领40961元。
前20年都是这个金额:
领取第1年,累计领取40961元,此时总收益609899元,内部收益率(IRR)是0.87%,
IRR是衡量年金实际年化收益的核心指标,它反映的是整个持有期间的真实收益水平。
到领取第10年,累计领取到409610元,总收益791037元,IRR涨到1.56%;
领取第20年,累计领取819220元,总收益909592元,IRR提升到1.82%。
前20年的领取,已经覆盖了总保费的1.6倍以上,本金的安全垫已经很足。
前20年领完后,从领取第21年开始,按计划一规则,每年领取金额调整为8192元。
这之后,虽然每年领的钱少了,但总收益和IRR仍在稳步增长:
领取第30年,累计领取868373元,总收益937772元,IRR到1.87%;
领取第40年,累计领取1007641元,总收益同步增长到这个数,IRR涨到1.99%;
领取第50年,累计领取1073178元,总收益也达到这个数,IRR升至2.08%。
等到保障期满(106岁,领取第52年),当年能领到204805元的满期金,加上之前的累计领取,最终累计领取总额是1277983元,总收益也达到这个数,此时IRR是2.31%。
这个收益走势是典型的“长期稳健型”:
初期IRR不算高,但随着持有时间拉长,IRR逐步提升,这符合养老年金的属性:
养老是几十年的长期规划,不用追求短期高收益,
反而需要这种“确定能拿到”的现金流和稳步增长的收益。
而且这款产品的收益是合同明确约定的,不会受市场波动影响,这是它和理财类产品最大的区别。
三、奶爸总结
从保障和收益的结合来看,养多多8号养老年金(城心版)的特点很鲜明:
一是“安全性拉满”,保证返还保费+身故保障的双重兜底,让本金没有亏损风险,这是养老规划最核心的需求;
二是“灵活性适配”,从投保年龄、缴费期限到领取年龄,都有多个选项,能匹配不同家庭的资金节奏和退休计划;
三是“长期价值明确”,虽然短期IRR不突出,但长期持有后收益稳定提升,而且所有领取金额都是合同约定的,完全确定;
四是“附加服务实用”,养老社区的对接,让产品从单纯的金融工具,延伸到了实际的养老服务场景。
这款产品的适配人群也很清晰:
比如30-40岁的年轻人,有长期养老意识,能通过5-20年期交分摊压力,
等几十年后退休时,刚好能拿到稳定年金;或者临近退休的人群,
用趸交或短期缴费锁定退休现金流;
还有看重养老服务的家庭,既能做财富规划,又能提前锁定养老社区资格。
总的来说,养多多8号不是“短期赚快钱”的产品,
但它胜在“确定、稳定、长期兜底”,养老最需要的,
就是一笔确定能拿到的钱,来覆盖日常开销、医疗支出,守住晚年的生活底气。
对于想做养老规划的人来说,它是一个“稳字当头”的选择。
奶爸也汇总了几款优质的年金险产品:

1、固收型年金险
推荐大富翁6.0,出自富德生命人寿。
目前市场少有有保证领取的年金险,安全感十足:
方案一保证领取25年;方案二保证领取已交保费。
到80岁还有一笔祝寿金到账,领100%保费,基本不少朋友以后都有机会拿到。
活多久领多久,提供细水长流的现金流:
30岁女性,5年交,年交10万,投保方案二,55岁每年都能领18930元。
【适用人群】
有养老补充需求、看中保证领取的朋友。
2、快返型年金险
推荐3款产品:蛮好的人生2025、星颐朱雀版分红型和悦活人生B款分红型。
前面一款是固收型,后面两款是分红型。
这3款产品,最快第5年起就可以开始领钱了。
以30岁女性,5年交,年交10万为例子:
蛮好的人生2025计划一:第5年领10500元;第6年~74年领9690元;
星颐朱雀版分红型:保证最低可领7992元/年;叠加分红有机会领7992~50311元/年;
悦活人生B款分红型:第5~9年保证领4290元;第10~74年则是8580元;叠加分红有机会领4290~83824元。
可以说,
蛮好的人生2025领取是非常稳定的,收益IRR在1.8%左右。
星颐朱雀版分红型保证领取高,且前期现价增长非常快!
保单第10年,收益IRR为2.129%,最高有机会超过3%!
悦活人生B款分红型,前面9年领取不高,第9年后是翻倍领取,先低后高,
且产品分红也很大方。
保单第10年,收益IRR为2.136%,最高接近3%!
【适用人群】
这3款产品可以这么选:
看中大保司、追求稳定领取,推荐蛮好的人生2025;
看中总体领取水平较高,推荐星颐朱雀版分红型;
看中养老社区、希望后面可以多领一些的朋友,推荐悦活人生B款分红型。
想要了解产品详细信息的朋友,也可以私聊奶爸~
微信扫一扫
微信扫一扫
关注微信
客服热线
奶爸保

