一生中意福享版终身寿险(分红型)是中意人寿推出的长期分红型寿险产品,不少消费者关心其可靠性与适配人群,本文从三方面展开具体分析。
一、一生中意终身寿险分红型靠谱吗?适合哪些人买?
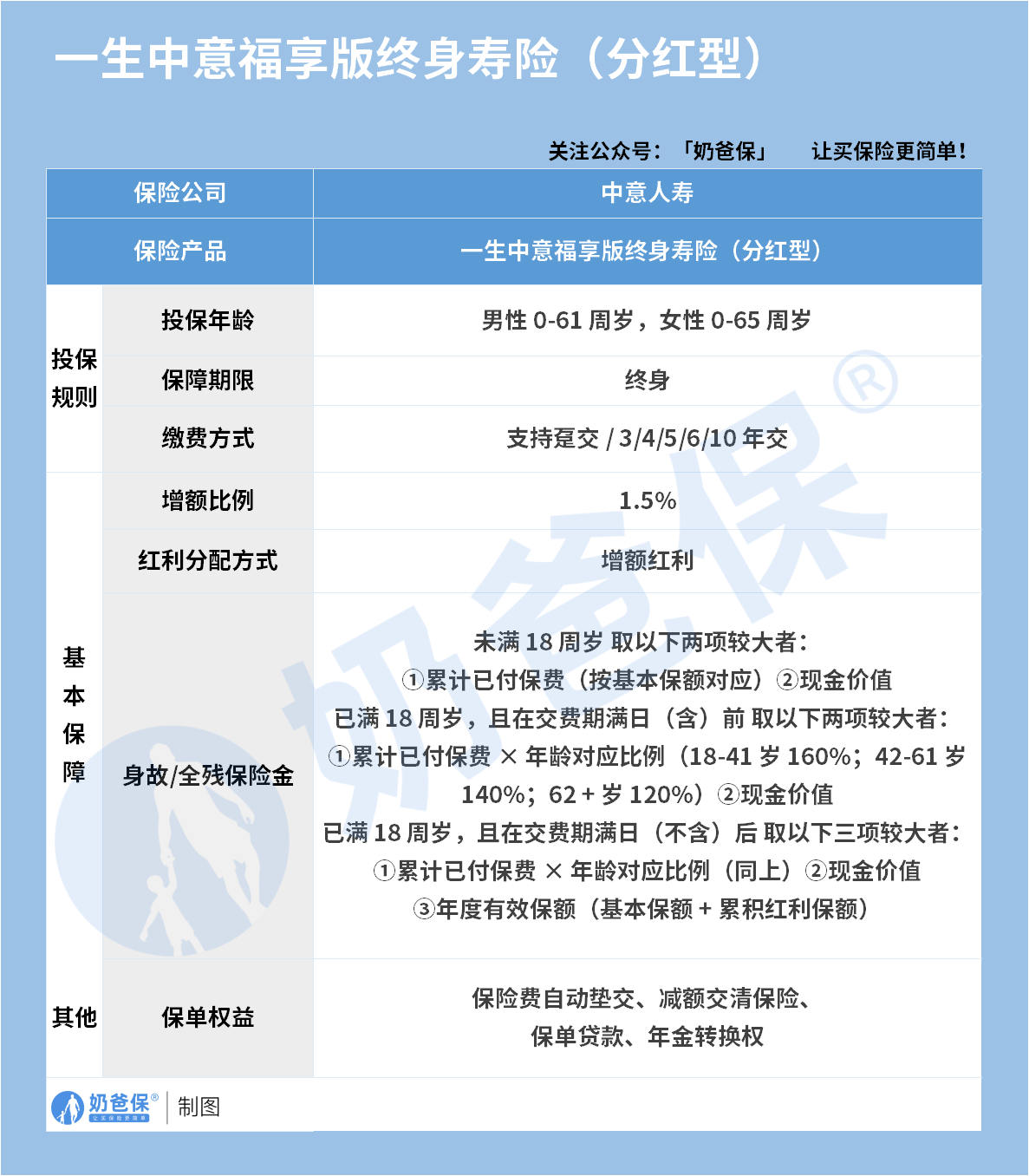
首先看承保保司的正规性,中意人寿是经银保监会批准设立的合资寿险公司,具备合法的保险经营资质,属于市场合规的保险机构。
其次产品形态符合监管要求,作为分红型终身寿险,其采用增额红利分配方式,是监管允许的分红险设计,保障与分红规则清晰透明。
身故 / 全残保障的赔付逻辑分阶段明确,不同年龄、缴费阶段的赔付标准都有具体约定,不存在模糊的责任描述,保障设定规范合理。
同时产品配备了保险费自动垫交、保单贷款等常规保单权益,这些都是寿险产品的标准合规权益,进一步体现了产品的规范性。
综合来看,这款产品从保司资质到产品设计,均符合保险监管的要求,具备基本的可靠性。

其投保规则有一定灵活性,投保年龄区分性别,男性 0-61 周岁、女性 0-65 周岁,适配不同性别的投保年龄需求。
保障期限为终身,缴费方式支持趸交及 3/4/5/6/10 年交等多种选择,能匹配不同资金规划节奏的消费者。
增额比例为 1.5%,同时搭配增额红利,年度有效保额会随基本保额与累积红利保额的增加而提升,具备长期增值的基础。
身故 / 全残保险金的赔付分多个场景:未满 18 周岁取累计保费与现金价值较大者,18 周岁后分缴费期前后设定不同赔付项。
其中 18-41 岁的赔付比例为累计保费的 160%,42-61 岁为 140%,62 岁及以上为 120%,年龄阶段的赔付比例贴合不同阶段的风险需求。
其他保单权益方面,除了基础的自动垫交、减额交清,还提供保单贷款和年金转换权,能在一定程度上满足资金灵活调配的需求。
首先是有长期储蓄规划的人群,这款产品是终身保障形态,现金价值与有效保额随时间逐步增长,适合能长期持有、不急需短期资金的消费者。
其次是能接受分红不确定性的人群,分红型产品的红利收益与保险公司实际经营成果挂钩,适合风险偏好偏稳健、不追求高确定收益的人。
还有需要灵活缴费方式的人群,其支持多种缴费期限选择,无论是希望短期趸交还是长期分期缴费的消费者,都能找到适配的缴费方式。
同时适合有一定身故风险保障需求的人群,尤其是 18-41 岁的年轻至中年群体,这一阶段的赔付比例较高,能较好对冲家庭经济支柱的身故风险。
另外,有资产传承需求的人群也可考虑,终身寿险的身故保险金可作为资产传承工具,结合分红的增值性,长期持有后能积累一定的传承资产。
但需要注意,若消费者短期内有大额资金支出计划,或追求固定高收益,这款产品可能并不适配这类需求。
二、奶爸总结
一生中意福享版作为合规的分红型终身寿险,具备基本的可靠性,其产品特点适配有长期储蓄、稳健风险偏好及身故保障需求的人群。
在投保前,建议结合自身的资金流动性、收益预期等实际情况,进一步确认产品是否与自身需求匹配,以做出更合适的选择。
奶爸也给大家推荐几款目前值得选择的终身寿险产品:
1、如意尊(泰来2026)
出自信泰人寿,妥妥的【快速收益黑马】。
30岁女性,5年交,年交10万,
缴费期刚结束,就已经回本了!
保单第10年,复利IRR>1.6%,就跟存个国债差不多的感觉。
如果后续没有更好的选择,还可以继续存着复利增值,最高达1.95%!
【适用人群】
看中回本速度,打算当国债来用,又或者是工薪族想存钱的朋友。
2、福有余2025
太平洋人寿承保的大品牌产品,老七家出品,保司实力不用多说。
合同期内就可以减保,而这款产品封闭期也短:
30岁女性,5年交,年交10万,回本只要5年,
搭配减保规则来看,资金使用超级灵活!
收益也在线:
长期复利IRR最高达1.91%。
【适用人群】
看中品牌实力、偏好短期回本、预算有限的月光族。
3、守护神5.0尊享版
这款产品出自爱心人寿,产品收益和如意尊(泰来2026)差不多。
30岁女性,5年交,年交10万,也是保单第5年回本,
保单第1年复利IRR接近1.6%,最高复利IRR接近1.95%
【适用人群】
看中回本速度快、整体收益还不错的朋友。
4、岁岁享3.0
出自中荷人寿,和前面几款有点不同,
这款是税优产品,最高可抵扣个税2400元/年。
还提供护理保障,确诊合同约定特疾,可以获得一笔护理金。
真的就是节税+保障+增值三合一!
收益也不错的:
30岁女生,年交2400元交10年,按3级(20%税率)来算:
每年可节税480元,累计节税4800元,
保单第10年,复利IRR(含节税)达4.251%,非常高!
【适用人群】
准备即将年底了,有节税需求的朋友,可以着手安排一波!
想要了解产品详细信息的朋友,也可以私聊奶爸~
微信扫一扫
微信扫一扫
关注微信
客服热线
奶爸保

