现在不少朋友在做财务规划的时候,都会想着找一款既能稳得住本金,
又能长期有稳定现金流的产品。
今天咱们就聊一款贴合普通家庭需求的年金保险,
中邮人寿的邮爱一生鸿禧版年金保险。
它在投保门槛、保障周期和长期收益稳定性上都很实用,
接下来咱们把它的保障、收益还有背后的价值好好理一理。
一、邮爱一生(鸿禧版)年金保险保障如何?

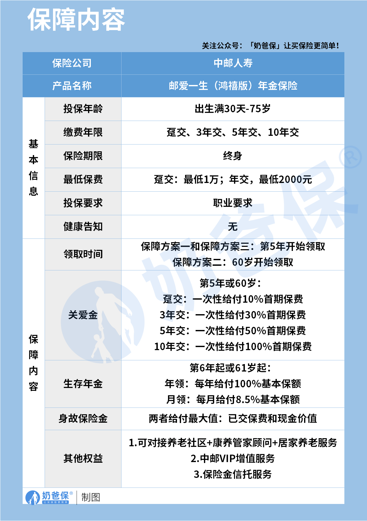
1、投保规则
这款产品的投保年龄覆盖范围很广,
从出生满30天的婴幼儿,到75岁的长辈都能参与投保,不用太担心年龄卡门槛的问题。
缴费方式也足够灵活,既可以选择一次性交清所有保费,
也可以分3年、5年或者10年交,不管是手里有一笔闲钱想一次性安排,
还是希望每年拿出固定结余做长期规划,都能找到适配的方式。
它的保险期限是终身,意味着这份规划是跟着一辈子的,不是短期的过渡性产品。
保费门槛也不算高:如果是一次性交,最低1万元就能投;如果是每年交,最低2000元就行,大多数家庭都能负担得起。
更省心的是,它没有健康告知的要求,哪怕是身体状况不太好的朋友,也能顺利投保,这一点很重要,很多理财类保险会有健康限制,
而这款产品去掉了这个门槛,对更多人来说更友好。
2、保障核心
这款年金保险的核心是“稳定领取”,它的保障责任分成了几个关键部分,
首先是领取时间的选择,它提供了不同的方案:
有的方案从第5年就可以开始领取,有的方案则是从60岁开始领取。
这两种选择适配不同的需求,如果是想给孩子做中长期资金储备,或者自己在几年后有稳定现金流需求,选第5年开始领的方案就合适;如果是纯做养老规划,等60岁退休后再领,也能贴合退休后的收入补充需求。
然后是关爱金,这是领取周期开始时能拿到的一笔钱。如果选第5年开始领,那第5年就能拿到这笔关爱金;如果选60岁开始领,那60岁时会拿到这笔钱。
关爱金的金额根据缴费方式而定:
一次性交是首期保费的10%,分3年交是首期保费的30%,
分5年交是首期保费的50%,分10年交则是首期保费的100%。
再往后是生存年金,从领取时间的下一年开始,每年都能领一笔钱。
如果选年领,每年能拿到的是100%的基本保额;
如果选月领,每月能拿到的是基本保额的8.5%。这笔钱是终身领取的,只要一直生存,每年或者每月都能有这笔稳定收入,相当于给生活加了一笔“固定津贴”。
除了领取责任,它还有身故保险金的保障:
如果不幸身故,能拿到的是已交保费和当时现金价值里的较大值。
这其实是给本金加了一层安全垫,哪怕遇到极端情况,至少能保证拿到的钱不会少于自己交进去的保费,本金安全是能守住的。
最后是一些额外权益,这些是产品的“附加值”。
它可以对接养老社区,同时配套康养管家顾问和居家养老服务,现在老龄化越来越明显,优质养老资源并不容易获取,能直接对接这些服务,相当于提前锁定了老年生活的品质。
另外还有中邮的VIP增值服务,以及保险金信托服务,后者对于有资产传承需求的家庭很实用,能更合理地规划保险金分配,避免后续纠纷。
二、邮爱一生(鸿禧版)年金保险收益表现怎么样?

咱们用一个具体案例来更清楚地看收益:
30岁女性,每年交10万,分5年交,总保费50万。
前4年没有年金领取,这时候看的是总利益也就是现金价值。
第1年总利益是44470元,第2年是99230元,第3年是198080元,第4年是334740元,
现金价值是逐年稳定增长的,虽然前几年增速不算特别快,但不会出现波动或缩水。
到了第5年,这一年会拿到5万的关爱金,这是第一年的年金,所以累计年金是5万,此时总利益达到507540元,已经超过总保费50万,内部收益率IRR是0.50%。
从第6年开始,每年能领的生存年金是8680元,所以第6年累计年金58680元,总利益516680元,IRR上升到0.84%;
第7年累计年金67360元,总利益525820元,IRR到1.05%;
第8年累计年金76040元,总利益534970元,IRR1.20%;
第9年累计年金84720元,总利益544130元,IRR1.30%;
第10年累计年金93400元,总利益553290元,IRR1.38%。
如果把时间拉长,第20年时,每年仍领8680元,累计年金180200元,总利益645420元,IRR上升到1.69%;第30年累计年金267000元,总利益738430元,IRR1.78%;
第40年累计年金353800元,总利益832270元,IRR1.82%;从第50年开始,IRR稳定在1.84%,此时累计年金440600元,总利益926150元;
哪怕到第75年,每年还是领8680元,累计年金657600元,总利益1152670元,IRR依然保持1.84%。
从这些数字能看出来,这款产品的收益是“长期稳健”的类型,
前几年IRR慢慢上升,到一定年限后就稳定在一个水平,不会大起大落。
而且因为是终身领取,时间越久,
累计年金和总利益都会越高,对于长期规划来说,这种稳定其实是最核心的价值。
三、奶爸总结
这款产品不是那种能让你“赚快钱”的工具,
而是家庭财务里的“压舱石”,追求的是安全、稳定和长期的确定性。
现在市场上的理财方式不少,银行存款短期灵活,但长期利率一直在下行,现在的5年期存款利率可能过几年就降了;
基金股票收益可能高,但风险也大,行情不好的时候本金都可能亏。而这款年金保险的收益是写在合同里的,不管市场利率怎么变,只要符合领取条件,该拿的钱一分都不会少,
后期IRR稳定在1.84%是确定的收益,这种“确定性”,正是很多家庭做长期规划时最看重的。
它的适配人群也很明确:
比如30岁左右的年轻人,投保后,等到退休每年能领一笔生存年金,相当于给自己攒了一笔终身养老金;
比如给刚出生的宝宝投保,选第5年开始领的方案,后续生存年金可以作为教育金、创业金的补充,一直到孩子成年后还能持续领取;
再比如身体状况不太好的朋友,因为它没有健康告知,能顺利投保,同时还能锁定长期稳定收益。
总的来说,邮爱一生鸿禧版年金保险不是赚快钱的产品,
但它胜在安全、稳定、能陪你一辈子。不管是给退休生活留稳当收入,
还是给孩子攒长期储备金,或者只是找一个能守住本金的理财方式,它都是值得考虑的选择。
毕竟对于大多数家庭来说,财务规划的核心不是“赚多少”,
而是“稳得住”,而这款产品,刚好踩在了这个核心需求上。
奶爸也汇总了几款优质的年金险产品:

1、固收型年金险
推荐大富翁6.0,出自富德生命人寿。
目前市场少有有保证领取的年金险,安全感十足:
方案一保证领取25年;方案二保证领取已交保费。
到80岁还有一笔祝寿金到账,领100%保费,基本不少朋友以后都有机会拿到。
活多久领多久,提供细水长流的现金流:
30岁女性,5年交,年交10万,投保方案二,55岁每年都能领18930元。
【适用人群】
有养老补充需求、看中保证领取的朋友。
2、快返型年金险
推荐3款产品:蛮好的人生2025、星颐朱雀版分红型和悦活人生B款分红型。
前面一款是固收型,后面两款是分红型。
这3款产品,最快第5年起就可以开始领钱了。
以30岁女性,5年交,年交10万为例子:
蛮好的人生2025计划一:第5年领10500元;第6年~74年领9690元;
星颐朱雀版分红型:保证最低可领7992元/年;叠加分红有机会领7992~50311元/年;
悦活人生B款分红型:第5~9年保证领4290元;第10~74年则是8580元;叠加分红有机会领4290~83824元。
可以说,
蛮好的人生2025领取是非常稳定的,收益IRR在1.8%左右。
星颐朱雀版分红型保证领取高,且前期现价增长非常快!
保单第10年,收益IRR为2.129%,最高有机会超过3%!
悦活人生B款分红型,前面9年领取不高,第9年后是翻倍领取,先低后高,
且产品分红也很大方。
保单第10年,收益IRR为2.136%,最高接近3%!
【适用人群】
这3款产品可以这么选:
看中大保司、追求稳定领取,推荐蛮好的人生2025;
看中总体领取水平较高,推荐星颐朱雀版分红型;
看中养老社区、希望后面可以多领一些的朋友,推荐悦活人生B款分红型。
想要了解产品详细信息的朋友,也可以私聊奶爸~
微信扫一扫
微信扫一扫
关注微信
客服热线
奶爸保

