最近不少朋友问我,有没有既能稳稳攒钱、又能定期领钱的理财工具?
尤其是在当前市场波动不小的情况下,安全确定的收益反而更让人安心。
今天就来详细聊聊中荷人寿的金享年年年金保险,
它算是当前互联网年金险里条款和收益都比较清晰的一款,
咱们从投保规则、保障内容到实际收益,一步步说透。
一、中荷金享年年年金保险(互联网)保障如何?

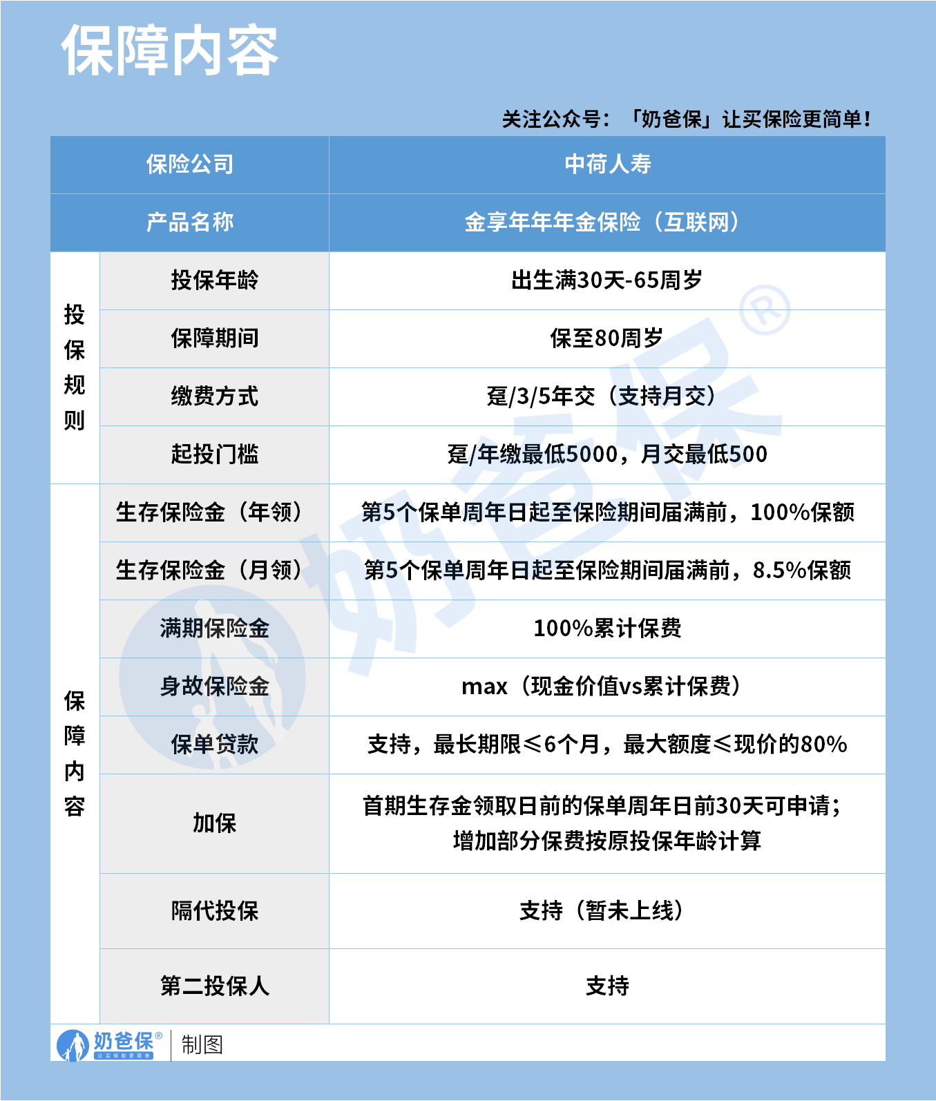
1、投保规则
这款产品的投保年龄覆盖了出生满30天到65周岁,
不管是给刚满月的宝宝规划教育金,还是自己临近退休准备养老金,
都能找到对应的投保节点。
保障期间设定为保至80周岁,属于中长期财务规划,
刚好能覆盖大多数人的生命周期核心阶段,
从资金积累期到退休后的稳定领取期。
缴费方式也足够灵活,支持趸交、3年交或5年交,同时还能选择月交。要是手头有闲置资金,趸交可以一次性锁定收益;
要是更习惯按月规划,月交也能减轻单次缴费的压力。对应的起投门槛是:趸交或年交最低5000元,月交最低500元,这个门槛不算高,普通家庭也能逐步参与。
2、保障与领取
年金险的核心是“钱的流向”,金享年年的领取和保障规则很明确,
主要围绕“持续领钱+本金安全”展开。
1.生存保险金:定期领取,适配不同现金流需求
从第5个保单周年日开始,到保障期届满前,都能定期领取生存金:
选年领的话,每年能领100%保额;选月领的话,每月能领8.5%保额,
算下来月领一年的总额是102%保额,
比年领略高,更适合需要每月补充现金流的场景,比如退休后当作生活费。
2.满期保险金:本金全额返还,收益落袋为安
等到保障期结束(被保险人80周岁时),能一次性拿到100%的累计保费。
这相当于把之前交的钱全部收回,加上之前领的生存金,
最终是“本金+持续收益”的落袋结果,不会出现“钱交了却没拿够”的情况。
3.身故保障:守住本金底线
若不幸身故,受益人能拿到“现金价值”和“累计保费”中的较大值。这意味着无论何时出险,至少能保证交的保费不会亏损,避免了“投入未享收益”的风险。
4.附加功能:实用的资产管理工具
除了基础领钱,它还有几个实用功能:
保单贷款:临时缺钱时,可贷出不超过现金价值80%的资金,最长贷6个月,不用变现保单就能解决短期资金需求;
加保:在首次生存金领取日前,可申请追加保费,且追加部分按原投保年龄计算费率,适合后期收入提高后,不用新购保单就能增加积累;
第二投保人:若投保人身故,第二投保人可继续管理保单,避免保单变成“遗产”后的繁琐手续,利于家庭资产的持续规划;
此外还支持隔代投保,不过目前暂未上线。
二、收益演示:长期稳健,IRR随持有时间逐步提升

光看规则不够,实际能拿到多少钱才是关键。
咱们拿一个具体案例来看:30岁女性投保,年交10万、交5年,总保费50万。
1.前4年:资金积累期,现金价值稳步增长
前4年没有生存金可领,属于资金沉淀阶段,但现金价值在逐步上升:
第1年末现金价值89560元,第2年93140元,第3年96860元,第4年100730元,
此时IRR为0.18%,初期收益不高是年金险的共性,毕竟资金还在积累阶段。
2.第5年起:开始领钱,收益逐步提升
从第5个保单周年日开始,每年能领2080元生存金:
第5年末:现金价值102680元,累计领取2080元,IRR升至0.93%;
第10年末:累计领取12480元,IRR1.45%;
第20年末:累计领取33280元,IRR1.70%;
第45年末(被保险人75岁):累计领取85280元,IRR1.83%;
第80年末(保障期满):除当年生存金外,还能拿到10万满期保险金,累计领取总额达256000元,IRR最终定格在1.88%。
可能有人觉得这个IRR不算高,但要明确:年金险的核心是“确定”,不管市场利率怎么降,这个领取金额和满期返还都是写在合同里的,不会受市场波动影响。而且越到后期,IRR越稳定,实际拿到的收益也越可观。
三、奶爸总结
金享年年不是高收益的投机工具,而是“稳字当头”的中长期财务规划工具,
适配三类人群:
育儿家庭:给新生儿投保,交5年钱后,孩子5岁起就能领钱,既能覆盖教育费用,也能作为孩子成年后的现金流补充;
职场人群:30-40岁开始投保,5年交完后,5年后开始领钱,刚好衔接退休后的生活,补充养老金缺口;
保守型投资者:手头有闲置资金、不想承担市场风险,它的本金安全、收益确定,比长期存银行定期更稳定。
不过要注意:它的领取从第5年开始,前几年资金流动性不强,
建议用“闲钱”投保,避免中途急需用钱影响收益。
奶爸也汇总了几款优质的年金险产品:

1、固收型年金险
推荐大富翁6.0,出自富德生命人寿。
目前市场少有有保证领取的年金险,安全感十足:
方案一保证领取25年;方案二保证领取已交保费。
到80岁还有一笔祝寿金到账,领100%保费,基本不少朋友以后都有机会拿到。
活多久领多久,提供细水长流的现金流:
30岁女性,5年交,年交10万,投保方案二,55岁每年都能领18930元。
【适用人群】
有养老补充需求、看中保证领取的朋友。
2、快返型年金险
推荐3款产品:蛮好的人生2025、星颐朱雀版分红型和悦活人生B款分红型。
前面一款是固收型,后面两款是分红型。
这3款产品,最快第5年起就可以开始领钱了。
以30岁女性,5年交,年交10万为例子:
蛮好的人生2025计划一:第5年领10500元;第6年~74年领9690元;
星颐朱雀版分红型:保证最低可领7992元/年;叠加分红有机会领7992~50311元/年;
悦活人生B款分红型:第5~9年保证领4290元;第10~74年则是8580元;叠加分红有机会领4290~83824元。
可以说,
蛮好的人生2025领取是非常稳定的,收益IRR在1.8%左右。
星颐朱雀版分红型保证领取高,且前期现价增长非常快!
保单第10年,收益IRR为2.129%,最高有机会超过3%!
悦活人生B款分红型,前面9年领取不高,第9年后是翻倍领取,先低后高,
且产品分红也很大方。
保单第10年,收益IRR为2.136%,最高接近3%!
【适用人群】
这3款产品可以这么选:
看中大保司、追求稳定领取,推荐蛮好的人生2025;
看中总体领取水平较高,推荐星颐朱雀版分红型;
看中养老社区、希望后面可以多领一些的朋友,推荐悦活人生B款分红型。
想要了解产品详细信息的朋友,也可以私聊奶爸~
微信扫一扫
微信扫一扫
关注微信
客服热线
奶爸保

