当清晨的闹钟准时响起,你揉着眼睛准备奔赴职场时,
或许不会立刻想到,生活里那些看似稳固的日常,
其实都建立在你持续创造收入的基础上。
作为家庭里的顶梁柱,你承载着父母的养老期盼,孩子的成长开销,
还有未还清的房贷车贷。一旦意外来袭,这些责任该如何延续?
这也是越来越多人关注保险的核心原因。
同方全球人寿推出的臻爱2026两全险,
正是一款试图在保障与资金规划间找到平衡的产品,
它不仅能在风险来临时为家人托底,
也能在平安度过保障期后返还保费,给你一份确定的安全感。
一、臻爱2026两全险有哪些特色?

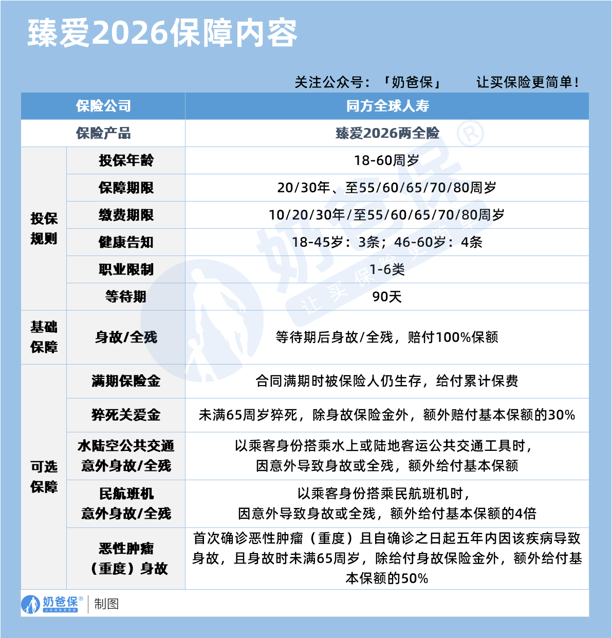
1、投保规则
臻爱2026的设计处处体现着对不同人群的包容。它的投保年龄覆盖18到60周岁,
几乎涵盖了大部分有经济能力和责任压力的年龄段。
刚步入职场的年轻人可以早早建立保障意识,临近退休的人群也能为晚年的风险做好准备。
保障期限的选择非常灵活,你可以根据自己的人生阶段和责任周期来决定,
比如选择20年或30年的短期保障,覆盖子女教育和房贷还款的关键期;
也可以选择保至55、60甚至80周岁,把保障和养老规划结合起来。
缴费期限同样灵活,10年、20年、30年,
或者缴至对应保障年龄,不同的缴费方式可以适配不同的预算和收入节奏。
初入职场预算有限的年轻人,可以选择较长的缴费期减轻年度压力;
收入稳定的中年人,则可以通过短期缴费锁定更高的杠杆。
对于健康状况不算完美的人来说,这款产品的健康告知也相对宽松。
18到45岁人群仅需3条告知,46到60岁人群4条告知,
一些常见的小问题可能不会成为投保阻碍。
这意味着很多因健康问题被其他产品拒之门外的人,有机会获得这份保障。
职业限制也放宽到1到6类,无论是办公室白领,
还是从事货运、建筑等相对高危职业的人群,都有机会获得保障。
90天的等待期,也比很多产品更短,
意味着你能更快进入全面保障状态,不用在漫长的等待期中承受风险。
2、保障内容
臻爱2026的核心责任扎实且实用。
等待期后如果遭遇身故或全残,产品会赔付100%基本保额,
这笔资金可以直接覆盖家庭的债务缺口,维持家人的生活水平。
更让人安心的是满期保险金责任,只要合同期满时你仍生存,就能获得累计已交保费的返还。
这对于担心白花钱的人来说是个重要的安慰,相当于用一笔确定的投入,
换来了一段时间的风险保障,同时在保障结束后收回本金,
为后续的养老或其他规划积累资金。
此外,猝死关爱金是这款产品的一个亮点。
现代社会节奏快,中青年人群面临的工作压力和健康隐患,让猝死风险逐渐走高。
臻爱2026规定,未满65周岁时若因猝死身故,除了基础的身故保险金,
还能额外获得30%基本保额的赔付。
这相当于给家庭多了一层缓冲,能在突发的悲剧后,为家人留下更充足的资金应对后续生活。
3、可选保障
可选保障的设计,进一步强化了产品的针对性。
如果你经常需要乘坐公共交通工具,
水陆空公共交通意外身故全残责任可以为你额外赔付基本保额;
而民航航班意外身故全残责任,更是能额外赔付4倍基本保额,
对于经常出差或远行的人来说,这部分保障能大幅提升风险抵御能力。
另外,恶性肿瘤重度身故责任也值得关注,首次确诊重度恶性肿瘤后,五年内因该疾病导致身故且未满65周岁,除了身故保险金外,还能额外赔付50%基本保额。
这一责任贴合了当前癌症高发的现状,为家庭应对重疾后的身故风险提供了更有力的支持。
二、哪些人适合买定期寿险?
了解了臻爱2026的产品特色后,我们需要进一步思考,
究竟哪些人最适合配置定期寿险,尤其是这类兼具返还功能的两全型定期寿险。

首先是家庭经济支柱。
无论是刚组建家庭的年轻夫妻,还是上有老下有小的中年人群,作为家庭主要收入来源,你的存在是家庭稳定的核心。
一旦你遭遇意外,家庭的现金流可能立刻断裂,父母的赡养、子女的教育、房贷的偿还都会陷入困境。
臻爱2026的身故全残赔付,能直接为家庭注入一笔应急资金,维持基本生活运转;
满期返还的保费,也能在保障结束后成为一笔补充养老资金,减轻未来的压力。
对于这类人群来说,选择与责任周期匹配的保障期限至关重要,
比如房贷还有20年还清,就可以选择20年保障期,让保障覆盖债务存续期。
背负高额负债的人群也是定期寿险的核心适配者。
房贷、车贷、消费贷等负债,在你有收入时可以按月偿还,但一旦失去收入能力,
这些债务就会转移给家人。臻爱2026的高保额赔付,
可以直接用于清偿债务,避免家人在失去你的同时,还要承担沉重的还款压力。
比如你有100万房贷,就可以配置100万保额的保障,
确保即使意外发生,家人也能无债一身轻。
创业人群同样需要定期寿险的守护。
创业过程中面临的不确定性更高,资金压力和精神压力都远超普通职场人,
意外或健康风险对家庭的影响也更大。
臻爱2026的猝死保障和意外额外赔付,能为创业路上的风险提供更全面的覆盖;
满期返还的设计,也能在创业稳定后,为个人或家庭积累一笔资金,作为后续发展的储备。
还有职场中青年人群,尤其是30到50岁的人群。
这个阶段的人往往处于事业上升期,同时也是家庭责任最重的时期,
上要赡养父母,下要抚育子女,自身的健康却可能因为熬夜、久坐等习惯亮起红灯。
猝死关爱金的存在,能为这个高风险阶段提供额外保障;
而满期返还的特点,也符合这个年龄段人群对资金规划的需求,既想要保障,又不想让资金长期闲置。
此外,对资金安全性有要求的人群,也会更青睐这类两全型定期寿险。
相比纯消费型定期寿险,臻爱2026的满期返还功能,让资金在保障期结束后可以回归,避免了保障到期无返还的遗憾。对于风险偏好较低,
希望在获得保障的同时兼顾资金稳健性的人来说,这一特点极具吸引力。
三、奶爸总结
我们常常会在忙碌的生活中忽略风险,但风险从来不会因为我们的忽视而消失。
定期寿险的本质,是用一笔可控的投入,为家人筑起一道经济防线。
臻爱2026两全险在保障的基础上,加入了满期返还的设计,让保障更有温度,
也让资金规划更具弹性。对于那些肩负责任、珍视家庭的人来说,
这款产品不仅是一份保险,更是一份对家人的承诺。
它提醒我们,爱不仅是日常的陪伴,也是在意外来临时,依然能为家人撑起一片天的底气。
在人生的不同阶段,我们都需要面对不同的责任和风险,
选择一款合适的定期寿险,不是为了预想悲剧,而是为了在意外来临时,
让家人依然能拥有安稳的生活。
臻爱2026的存在,正是用一份确定的保障,给你和家人一份长久的安心。
大家也可以看看奶爸推荐的优质定期寿险产品:

1、投保规则
这3款产品的投保年龄、等待期都是一样的,
保障期和缴费期略有不同,但也几乎差别不是很大。
我们重点来说两点:
一个是健康告知,
大多数会从以下几个方面进行询问:
投保经历、高风险运动和既往病史。
只有大麦2026针对45岁以上人群,还多了就医行为问询,
内容涉及近两年内的手术或住院情况,以及检查异常需要进一步治疗等。

从投保经历来看,三款产品都会问到:
最近两年的投保异常经历→3款产品差不多;
重疾理赔经历→定海柱7号额外问询了轻中症理赔;
累计投保保额→擎天柱11号一生中意版更宽松,只问的是最近1年的保额。
从高风险运动来看,三款产品都差不多,
只有定海柱7号问询是否有长期从事。
从既往病史来看,定期寿险问的都是一些重大疾病,
比如癌症、冠心病、心肌梗死等。
常见的肺结节、甲状腺结节和乳腺结节都没有问。
像擎天柱11号一生中意版对先天性心脏病比较友好,心超复查已自行闭合的不在问询范围。
拿捏不准的,可以点这里协助核保。
另一个是最高保额,
单从保额上限来看,大麦2026是最高的,上限是400万。
但不同地区、年龄、职业可能略有不同。
以大麦2026为例子:

只有超一类和一类地区,18-45岁以内人群,且符合BMI要求,
才能买到400万保额。
超一类和一类地区如:
北京、上海、重庆、广州、深圳、杭州、南京、成都、宁波、苏州、武汉、厦门、佛山。
2、必选保障
作为定期寿险,其实必选保障,
都是差不多的,即都含身故和全残保障。
不过这里需要提醒大家的是,
身故和全残,只能二赔一。
擎天柱11号一生中意版还额外多了一项——家庭守护保障:
被保人及法定配偶因同一意外事故身故或全残,额外赔付100%基本保额。

作为家里的双顶梁柱,如果同时出险,对家中双亲和孩子来说,打击真的太大了。
这个双倍保额保障,至少可以让父母孩子在经济上有足够多的补偿和支持。
而且,这里说的是【出险时】存在法定配偶,
即买的时候不管是否结婚,婚后都会额外获得这个保障。
所以,如果是夫妻双方投保,擎天柱11号一生中意版有机会赔得更多。
3、可选保障
3款产品都含猝死关爱金+交通意外身故或全残。
只是赔付力度略有不同。
定海柱7号还多了个身故或全残特别关爱金:
45周岁后,身故或全残额外赔50%保额。

如果比较看重特殊年龄赔付比例的,可以重点考虑。
如果你想详细了解上述几款定期寿险测评,也可以联系奶爸~
微信扫一扫
微信扫一扫
关注微信
客服热线
奶爸保

