随着人口老龄化加剧,养老规划已成为每个家庭需要提前布局的重要议题。
面对琳琅满目的养老金融产品,泰康乐享百岁庆典版养老年金(分红型)个养版成为不少人关注的选项,我们从产品本身和适配人群两方面展开分析。
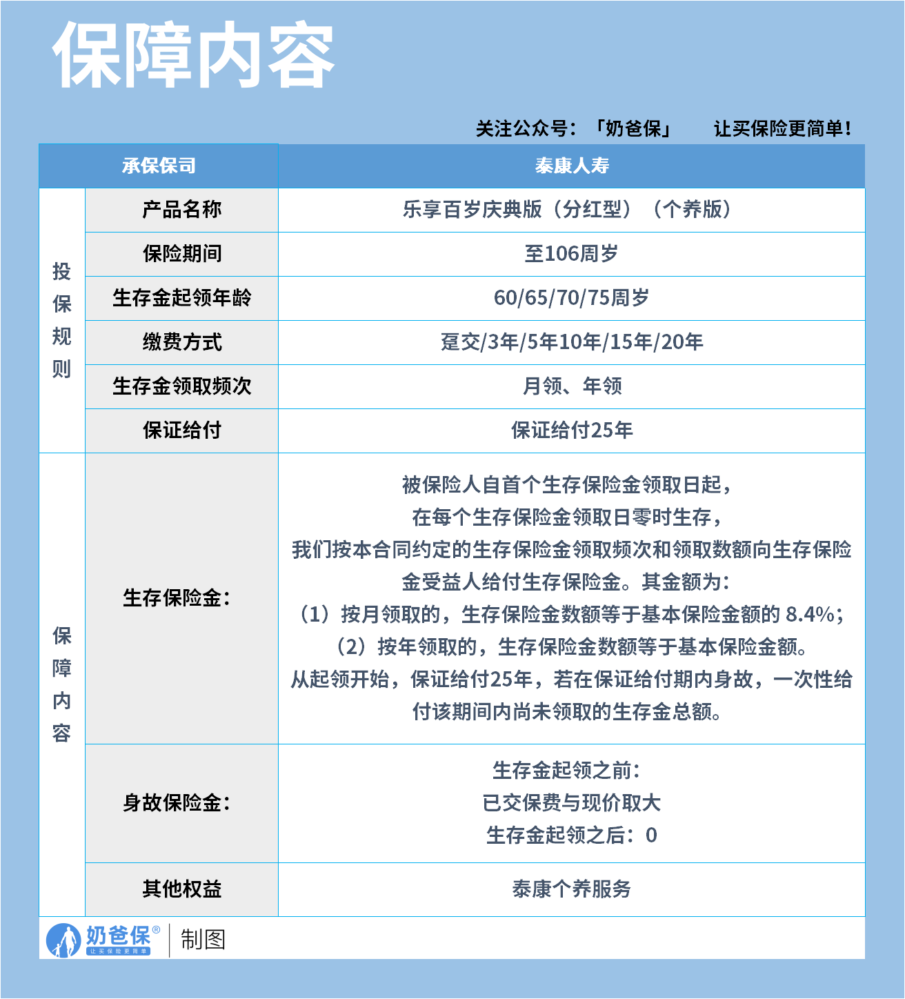
一、泰康乐享百岁庆典版养老年金(分红型)个养版值得买吗?哪些人适合买个人养老金?

这款产品由泰康人寿承保,保险期间覆盖至 106 周岁,能提供长期稳定的养老现金流。
生存金起领年龄灵活可选 60/65/70/75 周岁,缴费方式也支持趸交或 3 到 20 年分期。
保证给付 25 年的设计,意味着即便被保险人在保证期内身故,剩余未领生存金也能一次性给付。
生存保险金按月领为基本保额的 8.4%,按年领为基本保额,领取规则清晰明确。
从收益演示来看,30 岁女性交 5 年年交 12000 元,60 岁领取时保证收益 IRR 随时间逐步提升。

到 75 岁时保证 + 红利的 IRR 可达 3.18%,在分红型年金中属于中等偏上水平。
但需注意分红是不确定的,实际收益可能与演示存在差异,且生存金起领后身故保险金为 0。
现金价值在领取前存在,领取后归零,资金灵活性有所不足,更适合追求长期稳定的人群。
综合来看,若你认可泰康品牌,追求长期养老保障且能接受分红的不确定性,这款产品值得考虑。
年收入在 10 万元以上,日常开支外有稳定结余,希望通过个人养老金补充社保养老的人群。
这类人群可通过个人养老金享受税收优惠,同时锁定长期资金用于养老规划。
希望退休后维持现有生活水平,或有旅居养老、高端养老需求,需要额外现金流支撑的人群。
个人养老金产品可提供定期领取的稳定收益,匹配高品质养老的资金需求。
更倾向于选择确定性较高的金融产品,不愿承担股票、基金等波动风险的人群。
个人养老金中的年金险、储蓄险等产品,风险等级较低,适合追求稳健的投资者。
距离退休时间较近,社保养老金或现有储蓄不足以覆盖养老支出,需要快速补充的人群。
通过个人养老金的强制储蓄属性,可在短时间内积累一笔养老资金。
希望通过金融工具将资产定向传承给家人,同时提前做好养老和传承双重规划的人群。
个人养老金产品的身故给付等设计,可满足资产定向分配的需求。
二、奶爸总结
在选择养老年金产品时,需结合自身的年龄、收入、风险承受能力和养老目标综合判断。
对于泰康乐享百岁庆典版,若你注重品牌实力、长期保证给付和灵活的起领年龄,可纳入备选。
同时要理性看待分红收益,不要将演示红利当作确定收益,需做好收益波动的心理准备。
对于个人养老金的参与,无论选择哪类产品,核心都是提前规划、长期坚持。
越早开始积累养老资金,时间复利的效果越明显,退休后的生活保障也更充足。
养老规划并非一蹴而就,需要结合人生阶段的变化不断调整优化。
选择适合自己的产品和方式,才能在退休后真正实现有品质、有尊严的养老生活。
奶爸也汇总了几款优质的年金险产品:

1、固收型年金险
推荐大富翁6.0,出自富德生命人寿。
目前市场少有有保证领取的年金险,安全感十足:
方案一保证领取25年;方案二保证领取已交保费。
到80岁还有一笔祝寿金到账,领100%保费,基本不少朋友以后都有机会拿到。
活多久领多久,提供细水长流的现金流:
30岁女性,5年交,年交10万,投保方案二,55岁每年都能领18930元。
【适用人群】
有养老补充需求、看中保证领取的朋友。
2、快返型年金险
推荐3款产品:蛮好的人生2025、星颐朱雀版分红型和悦活人生B款分红型。
前面一款是固收型,后面两款是分红型。
这3款产品,最快第5年起就可以开始领钱了。
以30岁女性,5年交,年交10万为例子:
蛮好的人生2025计划一:第5年领10500元;第6年~74年领9690元;
星颐朱雀版分红型:保证最低可领7992元/年;叠加分红有机会领7992~50311元/年;
悦活人生B款分红型:第5~9年保证领4290元;第10~74年则是8580元;叠加分红有机会领4290~83824元。
可以说,
蛮好的人生2025领取是非常稳定的,收益IRR在1.8%左右。
星颐朱雀版分红型保证领取高,且前期现价增长非常快!
保单第10年,收益IRR为2.129%,最高有机会超过3%!
悦活人生B款分红型,前面9年领取不高,第9年后是翻倍领取,先低后高,
且产品分红也很大方。
保单第10年,收益IRR为2.136%,最高接近3%!
【适用人群】
这3款产品可以这么选:
看中大保司、追求稳定领取,推荐蛮好的人生2025;
看中总体领取水平较高,推荐星颐朱雀版分红型;
看中养老社区、希望后面可以多领一些的朋友,推荐悦活人生B款分红型。
想要了解产品详细信息的朋友,也可以私聊奶爸~
微信扫一扫
微信扫一扫
关注微信
客服热线
奶爸保

