在儿童健康风险日益凸显的当下,配置一份靠谱的少儿重疾险,是家长给孩子的重要守护。
妈咪保贝爱常在 B 款作为复星联合健康推出的产品,凭借扎实保障成为不少家庭的选择。
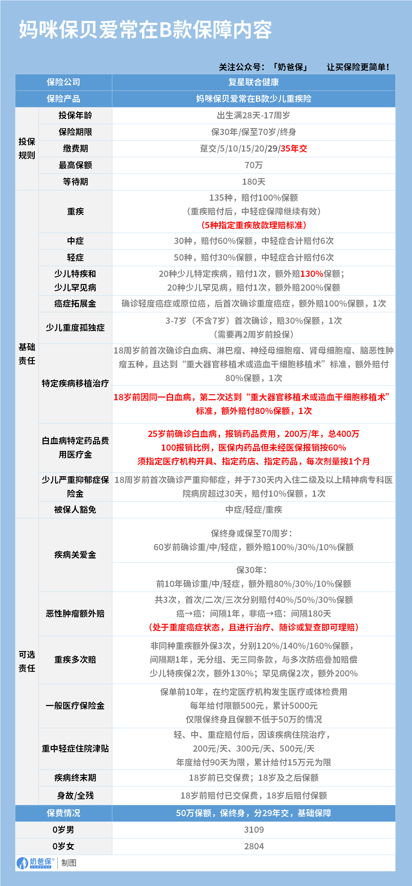
一、妈咪保贝爱常在B款少儿重疾险有哪些亮点?少儿重疾险怎么买?

妈咪保贝爱常在 B 款的基础保障覆盖全面,135 种重疾赔付 100% 保额,中轻症合计赔付 6 次。
5 种指定重疾放宽理赔标准,重疾赔付后中轻症保障仍有效,保障延续性更优。
针对少儿高发风险,设置 20 种特定疾病额外赔 130%、20 种罕见病额外赔 200%,力度充足。
癌症拓展金可在确诊轻度癌症或原位癌后,首次重度癌症额外赔 100%,强化癌症保障。
少儿重度孤独症、特定疾病移植治疗等责任,精准覆盖儿童专属健康风险,实用性强。
白血病特定药品费与医疗险金,25 岁前可报销指定药品费用,最高 400 万,缓解经济压力。
疾病关爱金在保终身或至 70 岁时,60 岁前确诊重中轻症可额外赔,提升保障力度。
中轻症合计赔付 6 次,中症赔付 60% 保额、轻症赔付 30% 保额,应对不同程度健康风险。
等待期仅 180 天,投保后较快获得保障,降低等待期内患病的风险隐患。
缴费期最长可达 35 年,可灵活规划保费支出,减轻家庭年缴压力。
选购少儿重疾险首先要关注投保年龄,尽量在孩子出生满 28 天后尽早配置,锁定保障。
保障期限建议优先选择保至 70 岁或终身,避免成年后保障断层,长期守护更安心。
保额需结合家庭经济能力,建议至少 50 万,若预算充足可提升至 70 万,覆盖治疗与康复。
缴费期尽量选择最长年限,如 35 年,降低年缴压力,同时充分利用保费豁免的杠杆作用。
重点关注少儿特定疾病与罕见病保障,这类责任是少儿重疾险的核心,需优先覆盖。
附加责任可按需选择,如重疾多次赔适合预算充足的家庭,医疗津贴可补充住院开销。
投保前需仔细健康告知,如实反馈孩子的健康状况,避免后续理赔纠纷。
优先选择带有投保人豁免的产品,若家长发生风险,可豁免孩子后续保费,保障不中断。
关注产品的理赔服务效率,选择有品牌实力、理赔便捷的保险公司,提升理赔体验。
妈咪保贝爱常在 B 款适合出生满 28 天到 17 周岁的孩子,尤其适合关注白血病保障的家庭。
预算有限的家庭可选择保 30 年 + 基础责任,用较低成本获得阶段性充足保障。
预算充足的家庭建议选择保终身 + 附加重疾多次赔,为孩子搭建长期且全面的防护网。
有家族癌症病史的孩子,可重点关注癌症拓展金责任,强化恶性肿瘤的保障力度。
投保时可依托奶爸保等专业平台,获取 1 对 1 咨询服务,精准匹配保障方案。
家长需定期审视孩子的保障配置,结合成长阶段与家庭变化,及时调整补充。
若孩子有既往症,需提前与顾问沟通,确认核保规则,避免影响后续理赔。
投保后妥善保存保单与健康告知记录,便于后续理赔时快速提供相关材料。
二、奶爸总结
在儿童成长的关键阶段,一份合适的少儿重疾险是家庭应对健康风险的重要防线。
妈咪保贝爱常在 B 款凭借针对性的保障设计,能满足多数家庭的少儿重疾保障需求。
科学配置少儿重疾险,不仅是给孩子一份安心,更是家长对未来的责任与担当。
奶爸也给大家推荐几款优质的重疾险产品:
1、君龙人寿超级玛丽15号
第一,结节保障超全面
自带保障在原有肺结节基础上,拓展到乳腺/甲状腺结节,范围更广了。
可以说是目前市场上,少有的三大高发结节都有保障的产品。
第二,癌症保障丰富
超玛15号的癌症保障,从早期到晚期,都安排得妥妥的。
本身自带癌症拓展金,
首次确诊原位癌/轻度癌症后,确诊恶性肿瘤—重度,额外赔50%。
如果觉得不够,还可以附加以下保障:
癌症津贴或癌症多次赔(二选一):间隔一定周期后,可以赔一笔钱用于癌症持续治疗,癌症津贴有次数限制,多次赔则不限次数。
癌症重度特药治疗金:确诊癌症后需要吃高价特药,做过相关手术可以赔50%保额。

第三,重疾多次赔灵活选
重疾多次赔可以按需选择:
65周岁版,要求是65岁前确诊,额外赔2次,每次赔120%保额;
另一版则是不限年龄,额外赔2次,每次赔120%保额。

同种不同种都赔,且同种间隔周期短,只要2年
像心脏病术后复发了也能保,不用怕赔过一次就没保障了。
【适合人群】
看中结节、癌症保障,预算不多的朋友。
2、复星联合达尔文12号
第一,自带意外重疾额外赔和住院津贴。
前者因为意外导致首次重疾,可多赔35%基本保额。
等于一张保单覆盖重疾+意外,且是保至终身的双重保障!
后者在60周岁前未发生重疾,60岁后确诊,每天给付0.1%基本保额作为住院津贴。
人一辈子不一定会得重疾,但60岁后难免因小病小痛住院,
达尔文12号这个保障,可以让不确定的赔付变得更确定。
不过,这里需要注意的是,如果后续重疾/身故/全残,
会扣掉累计已给付的住院津贴金额后,再赔付。
第二,可选责任丰富
达尔文12号多重附加保障:
重疾多次赔:分65周岁版和终身版(二选一),满足多种人群需要;
重疾保费补偿:缴费期内发生重疾返还保费,实现“重疾免单”;
疾病关爱金/顶梁柱关爱保险金:家庭责任最重阶段赔更多;
癌症津贴:癌症间隔一定周期就能获得一笔理赔金。
第三,理赔门槛更低
5种特定重疾(如严重心肌炎)、原位癌、癌症津贴赔付,都比同类产品更宽松。
【适合人群】
看重理赔门槛、重疾返还保费的朋友
3、复星联合医联有盟
第一,轻中症保障灵活
必选保障是重疾,像轻中症保障、身故保障,可以加钱获得。
如果预算有限,也可以只买个重疾,先把大病保障做好;
如果预算多一点,建议大家还是要附加轻中症保障。
第二,自带一般医疗金
医联有盟自带医疗金,非常实用:
保单前5年,每年提供报销额度=0.5%*保额,100%报销,
未用完可累计,终身有效,身故/全残一次性赔剩余额度!

像买药、体检、看牙等日常开支,都能用上。
可以说是实打实把钱返还给客户使用!
第三,健康告知非常宽松
健康告知只有4条:
比如过去1年内的检查异常、是否有被医生建议住院或手术;
过去2年内的手术情况以及过去5年内的疾病情况。
针对非常高发的甲状腺/乳腺/肺结节,没有问询是否有进行手术,也没有问询是否多发,
只要结节等级在3级以内,结节直径符合要求,就有机会标体承保!
就连癌症,如果5年前已经治愈,没有复发和转移,
同时不涉及其他健康告知,也有机会投保!
【适合人群】
有健康异常的、注重就医资源和健康管理,看中产品实用性的朋友。
4、瑞华健康华佗1号康泰版
第一,基础保障扎实
轻中重疾保障都涵盖了,且轻症+中症赔付次数共7次,
目前市场上赔付次数算比较高的。
且重疾赔完,轻中症不分组还能继续赔,
不分组的好处就在于,赔付规则更宽松。
第二,性价比高
同样50万保额,保终身,基础保障,分30年交,
30岁人群投保华佗1号康泰版,比超级玛丽和达尔文便宜100元/年!
30年下来立省3000块!
第三,可选保障丰富
如果预算比较多,还可以附加:
重疾多次赔、疾病关爱金、癌症津贴、重疾保费补偿金和身故保障。
都是目前市场上热门可选保障内容,实用性强。
【适合人群】
追求高性价比、看中基础保障全面的朋友。
微信扫一扫
微信扫一扫
关注微信
客服热线
奶爸保

