作为少儿重疾险市场的热门产品,大黄蜂16号的旗舰版与全能版总能让家长陷入纠结。
两款产品基础保障类似,而且奶爸介绍过很多了,
今天,就主要围绕产品的可选保障,来给大家做一个解读,看看大黄蜂16号怎么买。
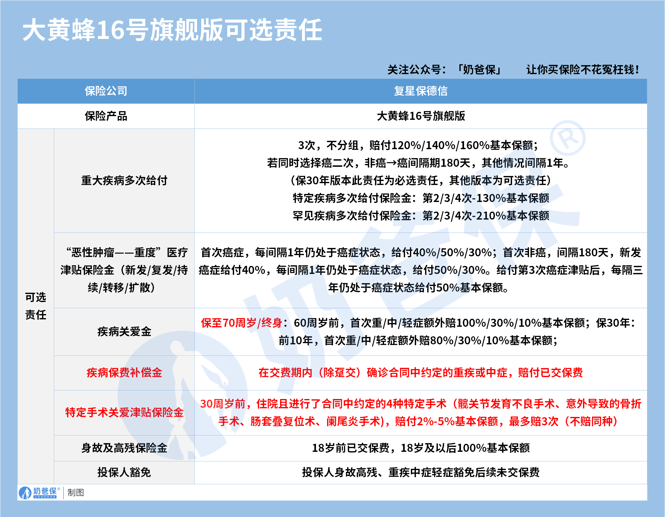
一、大黄蜂16号旗舰版怎么买?

旗舰版的可选责任设计,
更偏向“少儿专属风险强化”,每一项都瞄准孩子成长阶段的高频风险点。
重大疾病多次给付是旗舰版的核心可选责任之一。
它支持3次不分组重疾赔付,赔付比例逐次提升至120%、140%、160%基本保额,
且特定疾病与罕见疾病的多次赔付比例更高,特定疾病第2到4次赔付130%基本保额,罕见疾病第2到4次赔付210%基本保额。
间隔期设置也兼顾了实用性,非癌到癌的间隔仅需180天,其他重疾间隔1年,对于少儿阶段可能遭遇的多次重疾风险,比如罕见病复发、不同系统重疾叠加,
这项责任能提供持续的保额支撑。
需要注意的是,若选择保30年版本,这项责任为必选,其他保障期限版本则为可选,家长可根据对保障时长的需求灵活选择。
恶性肿瘤重度医疗津贴是针对癌症复发、转移的持续保障。
首次确诊癌症后,每间隔1年仍处于癌症状态,可依次获得40%、50%、30%基本保额的赔付;若首次确诊为非癌重疾,间隔180天后新发癌症,同样可获得40%保额,后续每间隔1年的癌症状态赔付50%、30%保额。
在第三次癌症津贴给付后,若间隔3年仍处于癌症状态,还能额外获得50%基本保额。对于儿童高发的白血病等恶性肿瘤,这项责任相当于为长期治疗费用提供了“现金流”,避免家庭因持续支出陷入经济困境。
疾病关爱金的作用是放大保障杠杆。选择保至70岁或终身版本时,60周岁前首次确诊重疾、中症、轻症,可分别额外获得100%、30%、10%基本保额;
若选择保30年版本,则前10年首次确诊可额外获得80%、30%、10%基本保额。
这项责任尤其适合预算有限但希望提升前期保障力度的家庭,孩子成年前的重疾风险高发期,能通过额外赔付获得更充足的资金支持。
疾病保费补偿金是一项“兜底式”保障。
在交费期内,若确诊合同约定的重疾或中症,可直接赔付已交保费。
对于选择长期交费的家庭来说,这项责任能避免“交了保费却因患病中断保障”的尴尬,相当于用一笔补偿金覆盖已投入的成本,减轻经济压力。
特定手术关爱津贴是旗舰版独有的少儿专属责任。
30周岁前,孩子因住院接受髋关节发育不良手术、意外骨折手术、肠套叠复位术或阑尾炎手术这4种少儿高发手术时,可获得2%-5%基本保额的赔付,最多赔付3次且不同手术可重复赔付。
这几项手术在低龄儿童中发生率较高,小额多次的赔付能直接覆盖住院与手术的部分开销,让家长在应对孩子突发疾病时更从容。
身故及高残保险金与投保人豁免则是基础保障的补充。
18岁前身故赔付已交保费,18岁后赔付100%基本保额;投保人若发生身故、高残或确诊重疾、中症、轻症,可豁免后续未交保费,确保孩子的保障不受家长风险影响。
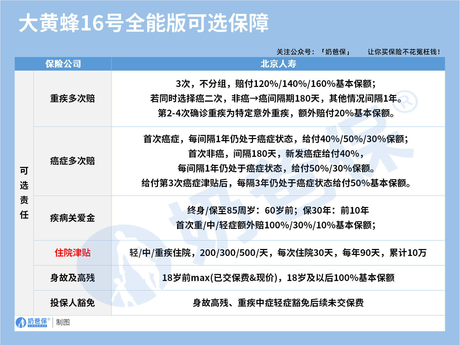
二、大黄蜂16号全能版怎么买?

全能版的可选责任更注重“全生命周期覆盖”,
在少儿保障的基础上,延伸了成人阶段的风险保障,同时强化了住院场景的实用价值。
重疾多次赔的基础规则与旗舰版相似,同样是3次不分组赔付,比例为120%、140%、160%基本保额,非癌到癌间隔180天,其他重疾间隔1年。
但全能版新增了“特定意外重疾额外赔”:第2到4次确诊的重疾若为特定意外重疾,可额外获得20%基本保额。
这项设计考虑到孩子成年后可能面临的意外重疾风险,比如交通意外、高空坠落导致的重疾,让保障更贴合全年龄段的风险特征。
癌症多次赔的规则与旗舰版完全一致,核心作用仍是为癌症的持续治疗提供资金支持,家长无需在这项责任上纠结版本差异,重点关注自身对癌症保障的需求即可。
疾病关爱金的设置略有不同:选择终身或保至85岁版本时,60岁前首次确诊重中轻症可额外赔付100%、30%、10%基本保额;保30年版本则是前10年额外赔付80%、30%、10%基本保额。
与旗舰版相比,全能版的保障期限选项更灵活,保至85岁的选择适合希望平衡保障时长与保费的家庭。
住院津贴是全能版的标志性责任。孩子因轻、中、重疾住院时,可按200元、300元或500元/天的标准获得津贴,每次住院最多赔付30天,每年最多90天,累计赔付上限为10万元。
这项责任尤其适合担心孩子频繁住院的家庭,比如体质较弱易患肺炎、支气管炎的儿童,住院津贴能直接弥补误工损失与住院开销,让保障从“一次性赔付”延伸到“日常开销覆盖”。
身故及高残保险金的设计更具优势:18岁前身故赔付已交保费与现金价值的较大者,18岁后赔付100%基本保额。
相较于旗舰版仅赔付已交保费的规则,全能版在18岁前的身故保障更贴合现金价值增长的实际情况,避免了长期交费后现金价值高于已交保费时的保障缺口。
投保人豁免的规则与旗舰版一致,都是投保人发生风险后豁免后续保费,建议所有家庭都将这项责任纳入必选配置,毕竟家长是孩子保障的“第一支柱”,豁免责任能确保孩子的保障不会因家长的风险而中断。
三、奶爸总结
大黄蜂16号的两个版本,本质是用不同的可选责任组合,满足不同家庭的风险偏好。
旗舰版聚焦孩子成长阶段的高频风险;
全能版兼顾少儿与成人阶段的风险覆盖。
长无需纠结“哪个版本更好”,而是要回到家庭的实际需求:
孩子的年龄、体质、家族病史,家庭的预算、保障期限预期,这些因素才是选择的核心依据。
在配置可选保障时,建议遵循“先核心后附加”的原则:
先确保基础重疾保障充足,再根据风险偏好叠加可选责任;
优先选择与孩子成长阶段高度相关的责任,比如少儿特定手术津贴、住院津贴,避免盲目追求“全而不精”的配置。
毕竟,一份好的少儿重疾险,从来不是“保得越多越好”,而是“保得越对越好”。
奶爸也给大家推荐几款优质的重疾险产品:
1、君龙人寿超级玛丽15号
第一,结节保障超全面
自带保障在原有肺结节基础上,拓展到乳腺/甲状腺结节,范围更广了。
可以说是目前市场上,少有的三大高发结节都有保障的产品。
第二,癌症保障丰富
超玛15号的癌症保障,从早期到晚期,都安排得妥妥的。
本身自带癌症拓展金,
首次确诊原位癌/轻度癌症后,确诊恶性肿瘤—重度,额外赔50%。
如果觉得不够,还可以附加以下保障:
癌症津贴或癌症多次赔(二选一):间隔一定周期后,可以赔一笔钱用于癌症持续治疗,癌症津贴有次数限制,多次赔则不限次数。
癌症重度特药治疗金:确诊癌症后需要吃高价特药,做过相关手术可以赔50%保额。

第三,重疾多次赔灵活选
重疾多次赔可以按需选择:
65周岁版,要求是65岁前确诊,额外赔2次,每次赔120%保额;
另一版则是不限年龄,额外赔2次,每次赔120%保额。

同种不同种都赔,且同种间隔周期短,只要2年
像心脏病术后复发了也能保,不用怕赔过一次就没保障了。
【适合人群】
看中结节、癌症保障,预算不多的朋友。
2、复星联合达尔文12号
第一,自带意外重疾额外赔和住院津贴。
前者因为意外导致首次重疾,可多赔35%基本保额。
等于一张保单覆盖重疾+意外,且是保至终身的双重保障!
后者在60周岁前未发生重疾,60岁后确诊,每天给付0.1%基本保额作为住院津贴。
人一辈子不一定会得重疾,但60岁后难免因小病小痛住院,
达尔文12号这个保障,可以让不确定的赔付变得更确定。
不过,这里需要注意的是,如果后续重疾/身故/全残,
会扣掉累计已给付的住院津贴金额后,再赔付。
第二,可选责任丰富
达尔文12号多重附加保障:
重疾多次赔:分65周岁版和终身版(二选一),满足多种人群需要;
重疾保费补偿:缴费期内发生重疾返还保费,实现“重疾免单”;
疾病关爱金/顶梁柱关爱保险金:家庭责任最重阶段赔更多;
癌症津贴:癌症间隔一定周期就能获得一笔理赔金。
第三,理赔门槛更低
5种特定重疾(如严重心肌炎)、原位癌、癌症津贴赔付,都比同类产品更宽松。
【适合人群】
看重理赔门槛、重疾返还保费的朋友
3、复星联合医联有盟
第一,轻中症保障灵活
必选保障是重疾,像轻中症保障、身故保障,可以加钱获得。
如果预算有限,也可以只买个重疾,先把大病保障做好;
如果预算多一点,建议大家还是要附加轻中症保障。
第二,自带一般医疗金
医联有盟自带医疗金,非常实用:
保单前5年,每年提供报销额度=0.5%*保额,100%报销,
未用完可累计,终身有效,身故/全残一次性赔剩余额度!

像买药、体检、看牙等日常开支,都能用上。
可以说是实打实把钱返还给客户使用!
第三,健康告知非常宽松
健康告知只有4条:
比如过去1年内的检查异常、是否有被医生建议住院或手术;
过去2年内的手术情况以及过去5年内的疾病情况。
针对非常高发的甲状腺/乳腺/肺结节,没有问询是否有进行手术,也没有问询是否多发,
只要结节等级在3级以内,结节直径符合要求,就有机会标体承保!
就连癌症,如果5年前已经治愈,没有复发和转移,
同时不涉及其他健康告知,也有机会投保!
【适合人群】
有健康异常的、注重就医资源和健康管理,看中产品实用性的朋友。
4、瑞华健康华佗1号康泰版
第一,基础保障扎实
轻中重疾保障都涵盖了,且轻症+中症赔付次数共7次,
目前市场上赔付次数算比较高的。
且重疾赔完,轻中症不分组还能继续赔,
不分组的好处就在于,赔付规则更宽松。
第二,性价比高
同样50万保额,保终身,基础保障,分30年交,
30岁人群投保华佗1号康泰版,比超级玛丽和达尔文便宜100元/年!
30年下来立省3000块!
第三,可选保障丰富
如果预算比较多,还可以附加:
重疾多次赔、疾病关爱金、癌症津贴、重疾保费补偿金和身故保障。
都是目前市场上热门可选保障内容,实用性强。
【适合人群】
追求高性价比、看中基础保障全面的朋友。
微信扫一扫
微信扫一扫
关注微信
客服热线
奶爸保

