在利率持续下行的当下,普通人寻找稳健且有长期增长潜力的理财工具,已经成为越来越迫切的需求。
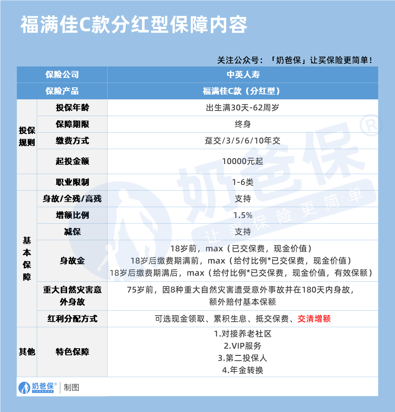
中英人寿旗下的福满佳终身寿险C款(分红型),
凭借其兼顾确定性与成长性的收益表现,成为不少家庭资产配置的选择。
但近期这款产品传来重要调整消息,
产品趸交投保门槛将从当前的10万元提升至20万元。
这一系列变化,不仅会改变普通投资者的准入条件,更会影响未来的财富规划逻辑。
接下来,奶爸来为大家分析门槛上调可能带来的影响,
以及为什么现在投保福满佳c款是最好的时候。
一、中英福满佳终身寿险C款(分红型)投保门槛上调是真的吗?
目前,中英福满佳终身寿险C款(分红型)趸交门槛的确会会提高,从10万上升到20万。

对于原本计划用10万元资金配置这款终身寿险的人群来说,
20万元的新门槛意味着资金压力直接翻倍。
在当前经济环境下,能够一次性拿出20万元闲置资金的家庭并不在多数。
尤其是工薪阶层、刚组建家庭的年轻夫妻,或是处于事业上升期的创业者,
10万元的投入可能是他们在兼顾日常开支与应急储备后的合理预算,
而20万元的要求则会让这部分人群压力倍增。
投保门槛的提升还会影响现金流规划。
10万元趸交时,投资者可以保留更多流动资金应对突发状况,比如家庭医疗支出、子女教育临时费用,或是抓住其他短期投资机会。
而20万元的一次性投入,会让大量资金被长期锁定在保单中,降低了家庭资产的流动性。对于收入波动较大的自由职业者,或是依赖经营现金流的小微企业主来说,这种资金占用的变化可能带来潜在的财务风险。
当急需资金时,虽然保单可以通过贷款或减保支取,
但都会影响收益的长期积累,甚至可能因提前支取损失部分已确定的利益。
因此,奶爸建议大家尽早投保,避免受到投保门槛上调带来影响。
二、为什么现在投保福满佳c款是最好的时候?

以30岁女性趸交10万元为例,从长期持有来看,
产品的收益分为固定保证与浮动分红两部分。
固定收益部分是明确写入合同的利益,不会受市场波动影响,随着持有时间延长,固定收益的IRR逐步提升,到75岁时达到1.39%。
虽然单看固定部分的利率并不突出,但结合浮动分红后,整体收益的成长性会更具吸引力。含分红的总收益IRR在持有20年时达到3.06%,到75岁时稳定在3.32%左右,对应的总收益接近116万元。
这样的收益水平,在当前低利率环境下已经属于稳健向上的表现,
尤其是作为终身持有型产品,时间越长,复利效应越能体现其价值。
福满佳c款(分红型)的演示利率为4.25%,
这一演示水平是保险公司基于对未来投资收益的合理假设制定的,
虽然分红部分并非保证,但在行业内,4.25%的演示利率已经属于较高水平。
而随着市场利率进一步下行,这样的预期水平将越来越难维持。
正是因为利率下行的大趋势,这款产品存在随时下架的可能。
监管层对于保险产品的定价利率与演示利率有严格的动态调整要求,
当市场利率持续走低,保险公司的投资收益压力会不断增大,
此时降低演示利率或直接下架高演示利率产品,成为行业常见的应对方式。
对于投资者来说,一旦福满佳下架,后续再想找到具备同等演示利率、同时兼顾终身寿险保障与财富传承功能的产品,难度会大幅提升。
提前锁定当前的产品规则与演示利率,
本质上是锁定了未来几十年的收益预期,避免因市场变化导致的收益缩水。
三、奶爸总结
随着利率持续下行,具备长期确定性收益的金融产品会越来越稀缺,
分红型终身寿险作为其中的代表,其价值不仅在于收益的稳健增长,
更在于其终身保障与财富传承的功能。
中英福满佳终身寿险C款(分红型)的调整,正是这种稀缺性的体现。
门槛提升与潜在下架,都在提醒我们要抓住当下的配置机会,避免错过锁定长期收益的窗口。
在未来的财富规划中,我们需要更清醒地认识到,
没有永远高收益的产品,只有适合自己且能及时把握的机会。
中英福满佳的调整,既是挑战也是提醒,它让我们明白,在低利率时代,
提前规划、锁定确定性,才是应对市场变化的核心策略。
无论是趸交门槛的提升,还是未来产品可能下架,都在催促我们做出更果断的决策,
用合理的资金配置,为家庭的未来筑牢稳健的财务基石。
奶爸也给大家推荐几款目前值得选择的终身寿险产品:
1、如意尊(泰来2026)
出自信泰人寿,妥妥的【快速收益黑马】。
30岁女性,5年交,年交10万,
缴费期刚结束,就已经回本了!
保单第10年,复利IRR>1.6%,就跟存个国债差不多的感觉。
如果后续没有更好的选择,还可以继续存着复利增值,最高达1.95%!
【适用人群】
看中回本速度,打算当国债来用,又或者是工薪族想存钱的朋友。
2、福有余2025
太平洋人寿承保的大品牌产品,老七家出品,保司实力不用多说。
合同期内就可以减保,而这款产品封闭期也短:
30岁女性,5年交,年交10万,回本只要5年,
搭配减保规则来看,资金使用超级灵活!
收益也在线:
长期复利IRR最高达1.91%。
【适用人群】
看中品牌实力、偏好短期回本、预算有限的月光族。
3、守护神5.0尊享版
这款产品出自爱心人寿,产品收益和如意尊(泰来2026)差不多。
30岁女性,5年交,年交10万,也是保单第5年回本,
保单第1年复利IRR接近1.6%,最高复利IRR接近1.95%
【适用人群】
看中回本速度快、整体收益还不错的朋友。
4、岁岁享3.0
出自中荷人寿,和前面几款有点不同,
这款是税优产品,最高可抵扣个税2400元/年。
还提供护理保障,确诊合同约定特疾,可以获得一笔护理金。
真的就是节税+保障+增值三合一!
收益也不错的:
30岁女生,年交2400元交10年,按3级(20%税率)来算:
每年可节税480元,累计节税4800元,
保单第10年,复利IRR(含节税)达4.251%,非常高!
【适用人群】
准备即将年底了,有节税需求的朋友,可以着手安排一波!
想要了解产品详细信息的朋友,也可以私聊奶爸~
微信扫一扫
微信扫一扫
关注微信
客服热线
奶爸保

