随着现代生活节奏加快,重疾发病概率逐年上升,重疾险成为家庭风险保障的重要防线。
海保人寿哪吒 2 号重疾险凭借灵活的保障设计与特色责任,引发了不少消费者的关注。
一、哪吒2号健康告知严格吗?

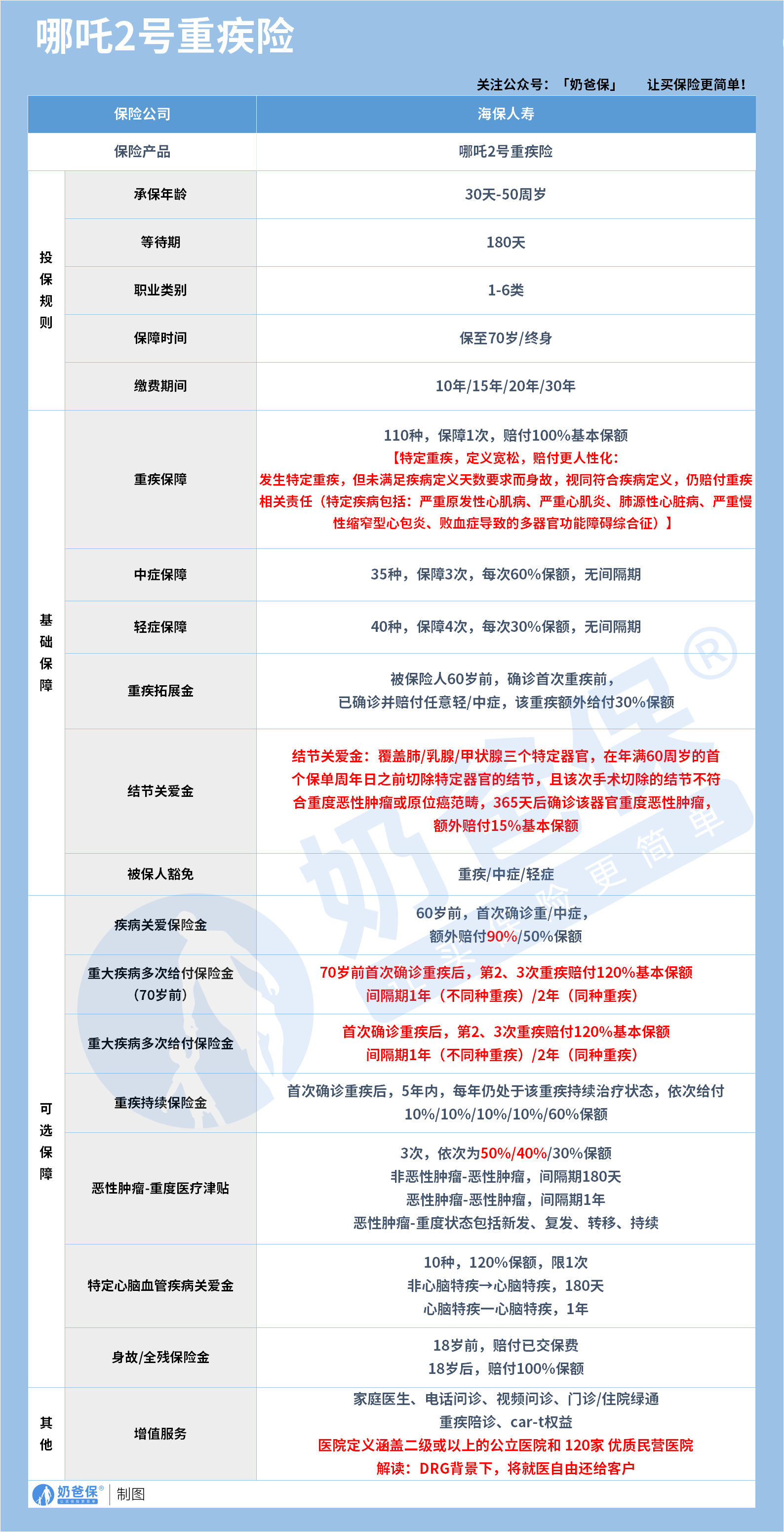
这款产品投保年龄覆盖出生满 30 天至 50 周岁,等待期 180 天,职业限制 1-6 类,适配多数人群。
保障期限可选保至 70 岁或终身,缴费期间支持 10/15/20/30 年交,灵活匹配不同预算需求。
重疾保障涵盖 110 种疾病,赔付 1 次 100% 基本保额,特定重疾定义宽松,部分未达天数身故也可赔付。
中症包含 35 种疾病,保障 3 次,每次赔付 60% 保额且无间隔期;轻症 40 种,保障 4 次,每次 30% 保额无间隔期。
60 岁前确诊重疾前,若已赔付任意轻症或中症,可额外获得 30% 重疾拓展金,提升早期保障力度。
结节关爱金针对肺、乳腺、甲状腺三类高发结节人群,术后确诊重疾可额外赔 15% 保额。
被保人豁免覆盖重疾、中症、轻症,确诊相关疾病后免交后续保费,保障持续有效。
60 岁前首次确诊重疾额外赔 90% 保额,首次确诊中症额外赔 50% 保额,强化人生关键期保障。
作为健康风险转移工具,它能在确诊重疾时提供大额现金,直接覆盖医疗费用与收入损失。
轻症、中症的多次赔付责任,可应对疾病早期治疗支出,避免家庭因小病陷入财务困境。
重疾拓展金、疾病关爱金等责任,在人生责任最重的 60 岁前,大幅提升保障杠杆。
结节关爱金解决了高发结节人群投保难、保障不足的痛点,让结节患者也能获得充足保障。
可选的重疾多次赔付、重疾持续保险金责任,为复发或持续治疗的患者提供长期资金支持。
恶性肿瘤医疗津贴、特定心脑血管关爱金,针对高发重疾提供二次保障,降低复发风险带来的损失。
增值服务包含家庭医生、电话问诊、住院绿通等,提升就医体验,解决看病难的实际问题。
身故 / 全残保障确保无论健康与否,都能为家庭留下经济支撑,减少意外带来的后顾之忧。
对于 30-50 岁的家庭经济支柱,这款产品能覆盖人生关键期的重疾风险,稳定家庭财务结构。
有肺、乳腺、甲状腺结节的人群,结节关爱金可弥补常规重疾险的保障缺口,获得更精准保障。
预算有限但希望获得高杠杆的人群,可选保至 70 岁 + 30 年交,有效降低年缴保费压力。
关注重疾复发与持续治疗的人群,可附加重疾多次赔付与持续保险金,增强长期保障能力。
若追求终身保障且预算充足,可选择保至终身 + 附加全部可选责任,构建全面健康防线。
投保前需仔细阅读健康告知,结节人群需符合结节关爱金的触发条件才能获得额外赔付。
等待期 180 天相对较长,需提前规划保障生效时间,避免出现保障空窗期。
对比同类产品时,需重点关注责任实用性与保费性价比,结合自身需求做出选择。
二、奶爸总结
海保人寿哪吒 2 号重疾险通过丰富的基础保障与特色责任,为不同人群提供了灵活的健康保障方案。
它不仅能转移重疾带来的经济风险,还能通过特色责任满足特定人群的保障需求。
在配置保险时,需结合自身年龄、健康状况与预算,理性判断是否符合个人保障规划。
只有让保险真正匹配需求,才能在风险来临时发挥最大作用,守护家庭生活的稳定。
如果大家挑选保险有什么困难,可以扫码关注:奶爸保公众号 进行1对1咨询,
现在关注“奶爸保”公众号,回复“官网”,还可以免费领取价值199元的保障大礼包哦,让您买保险变得更简单。
微信扫一扫
微信扫一扫
关注微信
客服热线
奶爸保

