在当下,重疾险早已不是可有可无的配置,而是每个家庭抵御风险的“刚需”,
一场重疾带来的,不只是身体上的病痛,更可能是家庭收入中断、医疗费用飙升的双重打击。
在竞争激烈的重疾险市场中,复星联合健康推出的达尔文12号重疾险,
凭借着扎实的保障设计和清晰的责任逻辑,成了不少消费者心中的优选。
今天我们就把重点放在大家最关心的两个核心问题上:
这款产品的承保公司到底靠不靠谱?健康告知的要求到底严不严?
帮你把这份保障的关键信息摸得透透的。
一、达尔文12号重疾险是哪家保险公司的?
达尔文12号的承保方是复星联合健康保险股份有限公司,
这是2017年经原中国保监会批准成立的专业健康保险公司,
总部设在广州,从诞生起就专注于健康保障领域。
它的股东背景十分扎实,核心股东包括复星集团旗下的复星产投、广东宜华房地产开发有限公司、广州市南沙开发建设集团有限公司等。
其中,复星集团作为国内知名的综合性投资集团,在医疗健康、保险、科技等领域都有深度布局,不仅为复星联合健康提供了雄厚的资本支持,还打通了医疗、健康管理与保险的资源链条,让保司在产品设计、健康服务上更具优势,也为保单的长期稳定性打下了坚实基础。
而大家最关心的“赔不赔得起”,也就是偿付能力,更是有明确的数据支撑。

根据2025年公开的偿付能力报告,
复星联合健康的综合偿付能力充足率在四个季度里分别为168.33%、166.85%、189.59%、173.25%,核心偿付能力充足率则保持在112.32%到133.16%之间,
这两项数据都远高于银保监会规定的100%和50%的监管红线。风险综合评级方面,
2025年第一季度为B级,第二、三季度为BB级,
整体处于监管要求的合格区间,这意味着保司的经营状况稳健,
理赔储备充足,咱们投保后不用担心保险公司“赔不起”的问题,
保单的履约能力有足够保障。
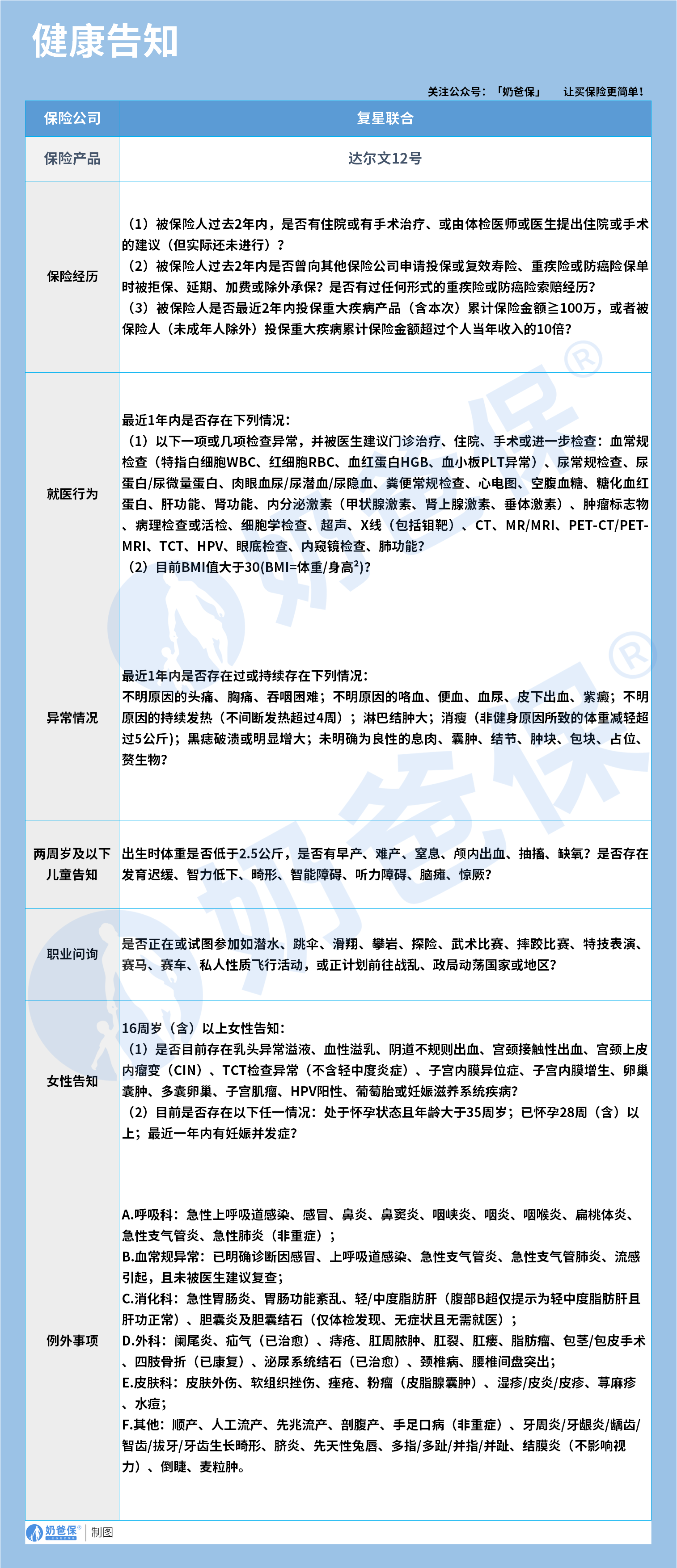
二、达尔文12号重疾险健康告知严格吗?

健康告知是投保重疾险的“第一道门槛”,直接决定了能不能顺利投保,
也关系到后续理赔会不会有纠纷。达尔文12号的健康告知整体属于中等偏严的水平,
但并非“一刀切”,而是在风险筛查和人性化之间找到了平衡,咱们可以细细拆解:
1.核心问询内容
首先是保险经历问询,主要关注三个点:
过去2年内有没有住院或手术治疗、有没有被医生建议住院或手术但还没做;
过往投保寿险、重疾险时有没有被拒保、延期、加费或除外承保,
有没有过重疾险或防癌险的索赔经历;
近2年内投保的重疾险累计保额有没有超过100万(未成年人除外),或者有没有超过个人年收入的10倍。
这些都是行业内常见的风险筛查,目的是防范逆选择和过度投保,
对于大多数普通健康人群来说,
只要没有异常投保记录、保额没有超限,这部分基本都能顺利通过。
其次是就医行为问询,聚焦近1年内的情况:
一方面是各项检查异常,包括血常规、尿常规、心电图、空腹血糖、肝肾功能、肿瘤标志物、影像学检查等常见体检项目,如果有异常且被医生建议进一步诊疗、住院或手术,
就需要如实告知;
另一方面是BMI指标,若BMI大于30,也会被问询,
这是对肥胖相关健康风险的筛查。
这部分的问询比较细致,但也只是针对有明确风险提示的异常,
要是只是体检出小问题但医生没建议处理,就不用过度担心。
第三是异常情况问询,针对近1年内出现的不明原因症状,
比如头痛、胸痛、咯血、持续发热超过4周、淋巴结肿大、非健身原因导致的体重减轻超过5公斤等,还有未明确为良性的息肉、囊肿、结节、肿块等。
这类问询是重疾险的常规操作,主要是为了规避带病投保的风险,
对于没有这些异常症状的朋友来说,这部分不会造成任何阻碍。
此外,健康告知还针对特定人群设置了专项问询:两周岁及以下的儿童,
会问询出生体重是否低于2.5公斤,有没有早产、难产、窒息等出生异常,以及后续发育是否迟缓;
职业方面,仅接受1-4类职业投保,像潜水、跳伞、攀岩等高风险职业暂时无法投保,这是对职业风险的常规管控;
女性群体则会问询乳房异常溢液、宫颈病变、子宫肌瘤、HPV阳性等妇科相关问题,以及妊娠状态和妊娠并发症,覆盖了女性特有的健康风险。
2.人性化的例外事项
最值得点赞的是,达尔文12号设置了例外事项,把很多常见的轻微疾病或已治愈情况排除在告知范围外:比如急性上呼吸道感染、感冒、肠胃炎等常见小病,
已治愈的阑尾炎、疝气、痔疮等外科疾病,痤疮、湿疹等皮肤疾病,还有顺产、人工流产等产科情况,都无需告知。这一设计大大减轻了咱们的告知负担,
让很多有“小毛病”的朋友也能顺利投保,体现了产品的人性化。
整体来看,达尔文12号的健康告知既守住了风险防控的底线,
又给普通健康人群留出了足够的空间。
对于没有重大病史、体检无明显异常的朋友,通过健康告知的难度并不高;
就算有部分轻微异常,也可以通过核保尝试投保,还有机会通过加费或除外承保获得保障。
三、奶爸总结
总的来说,达尔文12号背靠复星联合健康的稳健实力,健康告知松紧有度,
核心保障扎实且有亮点,是一款值得认真考虑的重疾险产品。
投保前只要仔细核对健康告知,
结合自身情况选择合适的责任,就能让这份保障真正成为家庭的“避风港”。
奶爸也给大家推荐几款优质的重疾险产品:
1、君龙人寿超级玛丽15号
第一,结节保障超全面
自带保障在原有肺结节基础上,拓展到乳腺/甲状腺结节,范围更广了。
可以说是目前市场上,少有的三大高发结节都有保障的产品。
第二,癌症保障丰富
超玛15号的癌症保障,从早期到晚期,都安排得妥妥的。
本身自带癌症拓展金,
首次确诊原位癌/轻度癌症后,确诊恶性肿瘤—重度,额外赔50%。
如果觉得不够,还可以附加以下保障:
癌症津贴或癌症多次赔(二选一):间隔一定周期后,可以赔一笔钱用于癌症持续治疗,癌症津贴有次数限制,多次赔则不限次数。
癌症重度特药治疗金:确诊癌症后需要吃高价特药,做过相关手术可以赔50%保额。

第三,重疾多次赔灵活选
重疾多次赔可以按需选择:
65周岁版,要求是65岁前确诊,额外赔2次,每次赔120%保额;
另一版则是不限年龄,额外赔2次,每次赔120%保额。

同种不同种都赔,且同种间隔周期短,只要2年
像心脏病术后复发了也能保,不用怕赔过一次就没保障了。
【适合人群】
看中结节、癌症保障,预算不多的朋友。
2、复星联合达尔文12号
第一,自带意外重疾额外赔和住院津贴。
前者因为意外导致首次重疾,可多赔35%基本保额。
等于一张保单覆盖重疾+意外,且是保至终身的双重保障!
后者在60周岁前未发生重疾,60岁后确诊,每天给付0.1%基本保额作为住院津贴。
人一辈子不一定会得重疾,但60岁后难免因小病小痛住院,
达尔文12号这个保障,可以让不确定的赔付变得更确定。
不过,这里需要注意的是,如果后续重疾/身故/全残,
会扣掉累计已给付的住院津贴金额后,再赔付。
第二,可选责任丰富
达尔文12号多重附加保障:
重疾多次赔:分65周岁版和终身版(二选一),满足多种人群需要;
重疾保费补偿:缴费期内发生重疾返还保费,实现“重疾免单”;
疾病关爱金/顶梁柱关爱保险金:家庭责任最重阶段赔更多;
癌症津贴:癌症间隔一定周期就能获得一笔理赔金。
第三,理赔门槛更低
5种特定重疾(如严重心肌炎)、原位癌、癌症津贴赔付,都比同类产品更宽松。
【适合人群】
看重理赔门槛、重疾返还保费的朋友
3、复星联合医联有盟
第一,轻中症保障灵活
必选保障是重疾,像轻中症保障、身故保障,可以加钱获得。
如果预算有限,也可以只买个重疾,先把大病保障做好;
如果预算多一点,建议大家还是要附加轻中症保障。
第二,自带一般医疗金
医联有盟自带医疗金,非常实用:
保单前5年,每年提供报销额度=0.5%*保额,100%报销,
未用完可累计,终身有效,身故/全残一次性赔剩余额度!

像买药、体检、看牙等日常开支,都能用上。
可以说是实打实把钱返还给客户使用!
第三,健康告知非常宽松
健康告知只有4条:
比如过去1年内的检查异常、是否有被医生建议住院或手术;
过去2年内的手术情况以及过去5年内的疾病情况。
针对非常高发的甲状腺/乳腺/肺结节,没有问询是否有进行手术,也没有问询是否多发,
只要结节等级在3级以内,结节直径符合要求,就有机会标体承保!
就连癌症,如果5年前已经治愈,没有复发和转移,
同时不涉及其他健康告知,也有机会投保!
【适合人群】
有健康异常的、注重就医资源和健康管理,看中产品实用性的朋友。
4、瑞华健康华佗1号康泰版
第一,基础保障扎实
轻中重疾保障都涵盖了,且轻症+中症赔付次数共7次,
目前市场上赔付次数算比较高的。
且重疾赔完,轻中症不分组还能继续赔,
不分组的好处就在于,赔付规则更宽松。
第二,性价比高
同样50万保额,保终身,基础保障,分30年交,
30岁人群投保华佗1号康泰版,比超级玛丽和达尔文便宜100元/年!
30年下来立省3000块!
第三,可选保障丰富
如果预算比较多,还可以附加:
重疾多次赔、疾病关爱金、癌症津贴、重疾保费补偿金和身故保障。
都是目前市场上热门可选保障内容,实用性强。
【适合人群】
追求高性价比、看中基础保障全面的朋友。
微信扫一扫
微信扫一扫
关注微信
客服热线
奶爸保

