最近不少朋友问我,想给家里顶梁柱配一份定期寿险,
又怕健康要求太严、公司不靠谱。
今天就来好好聊聊热门定期寿险——华贵大麦2026,
用最实在的话,把它的承保公司、保障细节、健康告知,
还有到底适不适合你,都讲清楚,帮助大家更好的选择。
一、大麦2026健康告知严格吗?
很多人买保险,最怕的就是健康告知,怕自己有点小毛病就买不了。
大麦2026的健康告知,在同类产品里算很友好的了,而且还分了年龄,更人性化。
18到45岁的朋友,健康告知只有3条。

主要问的是有没有恶性肿瘤、严重的心脑血管疾病、糖尿病、肝肾疾病这些大病,
还有过去两年有没有被拒保、延期,有没有申请过癌症或重疾理赔,以及有没有高风险运动。
45岁以上的朋友,会多一条就医行为的询问,
就是近1年有没有住院、手术,或者被医生建议进一步检查。
这也能理解,毕竟年龄大了,风险更高,保险公司需要更全面地了解情况。
整体来看,大麦2026的健康告知,没有揪着常见小问题不放,
对乙肝患者,也只问有没有肝硬化等严重并发症,而不是直接拒保。
这就意味着,很多健康状况一般的朋友,都能顺利投保,
不用再因为一点小毛病被挡在保障之外。
了解完产品的健康告知,奶爸再来跟大家聊聊产品的保障情况:

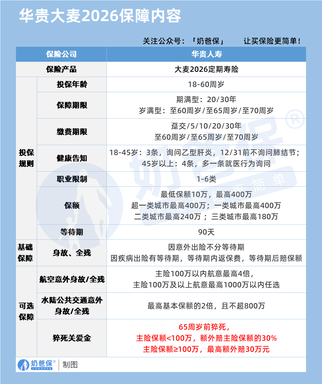
大麦2026的保障设计首先是投保规则,很灵活。
18到60岁都能投,保障期限可以选20年、30年,
也可以保到60、65、70岁,完全可以跟着你的房贷年限、孩子长大的时间来定。
缴费方式也多,趸交、5年、10年、20年、30年,
甚至可以交到60、65、70岁,拉长缴费期,每年的压力就小很多,杠杆也更高。
保额方面,最低10万,最高能到400万,不同城市额度不一样,像超一类和一类城市,最高400万,足够覆盖大部分家庭的房贷和未来开支。
职业限制也很友好,1到6类职业都能投,
像货车司机、建筑工人这些中高风险职业,也不用再被拒之门外。
基础保障就是身故或全残赔保额,不管是疾病还是意外,只要符合条件,
就一次性把钱给受益人。这是定期寿险最核心的价值,也是家庭底线的保障。
可选保障也很实用,不是那种“看起来很美”的鸡肋。
比如航空意外身故或全残,坐民航出事,主险保额100万以内,
最高能赔4倍;100万以上,最高能到1000万,经常出差的朋友,这个责任就很安心。还有水陆公共交通意外,坐火车、地铁、公交这些,
最高能赔主险保额的2倍,日常通勤也有保障。
特别值得一提的是猝死关爱金。
现在年轻人压力大,猝死的新闻越来越多,大麦2026在65岁前猝死,
主险保额小于100万,额外赔30%;
大于等于100万,最高额外赔30万。
这个责任,真的是戳中了很多家庭的痛点,多了一份实实在在的守护。
二、大麦2026是哪家保险公司的产品?
买保险,公司的底气很重要。
大麦2026的承保公司是华贵人寿,成立于2017年,总部在贵州。
很多人一听“贵州”,可能会先想到茅台,
没错,茅台集团就是它的第一大股东,持股33.33%,刚好是监管允许的单一股东最高比例。
除此之外,还有黔晟国资、贵州金融控股集团等国资背景的股东,
国有股份合计占比超过60%。
有这样的股东撑腰,华贵人寿的经营一直很稳。

从偿付能力来看,2025年四个季度的核心和综合偿付能力充足率,
都远高于监管要求的安全线。
比如2025年第四季度,核心偿付能力充足率142.24%,综合偿付能力充足率158.16%,
虽然没有披露最新的风险评级,但偿付能力的持续提升,
说明公司应对风险的能力在增强。
简单说,就是这家公司“家底厚”,能扛事,不用担心未来理赔出问题。
三、奶爸总结
定期寿险,不是给自己买的,是给家人买的。
它用不多的钱,换一份沉甸甸的保障,让我们在努力打拼的时候,不用再担心“万一”。
华贵大麦2026,就是这样一份实在的选择,
公司稳、保障全、告知宽,能给家人稳稳的底气。
如果你还在犹豫要不要买,或者不知道怎么选保额和保障期限,
随时可以找我聊聊,我帮你一起规划。
大家也可以看看奶爸推荐的优质定期寿险产品:

1、投保规则
这3款产品的投保年龄、等待期都是一样的,
保障期和缴费期略有不同,但也几乎差别不是很大。
我们重点来说两点:
一个是健康告知,
大多数会从以下几个方面进行询问:
投保经历、高风险运动和既往病史。
只有大麦2026针对45岁以上人群,还多了就医行为问询,
内容涉及近两年内的手术或住院情况,以及检查异常需要进一步治疗等。

从投保经历来看,三款产品都会问到:
最近两年的投保异常经历→3款产品差不多;
重疾理赔经历→定海柱7号额外问询了轻中症理赔;
累计投保保额→擎天柱11号一生中意版更宽松,只问的是最近1年的保额。
从高风险运动来看,三款产品都差不多,
只有定海柱7号问询是否有长期从事。
从既往病史来看,定期寿险问的都是一些重大疾病,
比如癌症、冠心病、心肌梗死等。
常见的肺结节、甲状腺结节和乳腺结节都没有问。
像擎天柱11号一生中意版对先天性心脏病比较友好,心超复查已自行闭合的不在问询范围。
拿捏不准的,可以点这里协助核保。
另一个是最高保额,
单从保额上限来看,大麦2026是最高的,上限是400万。
但不同地区、年龄、职业可能略有不同。
以大麦2026为例子:

只有超一类和一类地区,18-45岁以内人群,且符合BMI要求,
才能买到400万保额。
超一类和一类地区如:
北京、上海、重庆、广州、深圳、杭州、南京、成都、宁波、苏州、武汉、厦门、佛山。
2、必选保障
作为定期寿险,其实必选保障,
都是差不多的,即都含身故和全残保障。
不过这里需要提醒大家的是,
身故和全残,只能二赔一。
擎天柱11号一生中意版还额外多了一项——家庭守护保障:
被保人及法定配偶因同一意外事故身故或全残,额外赔付100%基本保额。

作为家里的双顶梁柱,如果同时出险,对家中双亲和孩子来说,打击真的太大了。
这个双倍保额保障,至少可以让父母孩子在经济上有足够多的补偿和支持。
而且,这里说的是【出险时】存在法定配偶,
即买的时候不管是否结婚,婚后都会额外获得这个保障。
所以,如果是夫妻双方投保,擎天柱11号一生中意版有机会赔得更多。
3、可选保障
3款产品都含猝死关爱金+交通意外身故或全残。
只是赔付力度略有不同。
定海柱7号还多了个身故或全残特别关爱金:
45周岁后,身故或全残额外赔50%保额。

如果比较看重特殊年龄赔付比例的,可以重点考虑。
如果你想详细了解上述几款定期寿险测评,也可以联系奶爸~
微信扫一扫
微信扫一扫
关注微信
客服热线
奶爸保

