定期寿险作为家庭经济支柱的核心保障之一,是守护家人生活底气的关键工具。
此前备受关注的华贵大麦2026定期寿险已正式下架,
而华贵人寿顺势推出了升级新品——大麦2026A款定期寿险,
在保留经典优势的基础上,进一步丰富了保障内容,
尤其是新增了麦芽糖2026失能保险的搭配选项,
让家庭保障的覆盖面与实用性大幅提升。今天我们就从保障内容和保费情况两方面,
详细聊聊这款新品的亮点与价值。
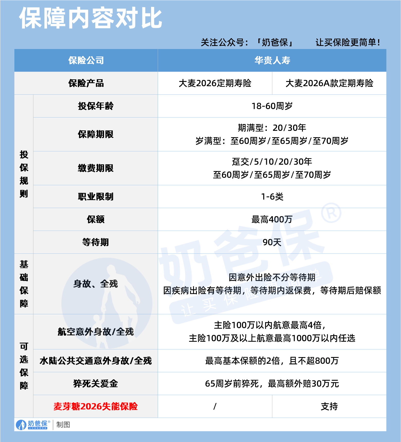
一、大麦2026A款保障内容全面升级,失能保障成核心亮点

1、投保规则
对比大麦2026与大麦2026A款的保障体系,
能清晰看到新品在细节上的优化与拓展,而麦芽糖失能保险的加入,
更是为家庭保障筑牢了第二道防线。
从基础投保规则来看,大麦2026A款延续了大麦2026的友好设定,
投保年龄覆盖18-60周岁,适配绝大多数成年人的投保需求;
保障期限提供了灵活选择,期满型可选择20年、30年,岁满型则能保障至60周岁、65周岁、70周岁,大家可根据自身的家庭责任周期,比如房贷还款期、子女抚养期来精准匹配;
缴费期限同样灵活,包含趸交、5年、10年、20年、30年,以及交至60周岁、65周岁、70周岁等选项,能适配不同收入水平的缴费节奏;
职业限制放宽至1-6类,涵盖了绝大多数常见职业,无论是办公室职员,还是从事工程、物流等体力类工作的人群,都能顺利投保;
保额最高可达400万,能充分满足多数家庭的经济保障需求;
等待期为90天,意外出险则不受等待期限制,疾病出险则按规则在等待期后赔付,整体规则设计贴合实际使用场景。
2、保障内容
基础保障方面,两款产品一致覆盖身故、全残责任,
这是定期寿险的核心功能,能在家庭经济支柱遭遇不幸时,为家人留下一笔确定的资金,
覆盖房贷、子女教育、日常开支等各项支出,避免家庭陷入经济困境。
而在可选保障上,大麦2026A款在大麦2026的基础上,
进一步强化了意外与特殊风险的保障力度。航空意外身故/全残保障中,主险保额100万以内可享最高4倍航空意外赔付,100万及以上则能在1000万保额内自由选择赔付比例,契合经常出差人群的风险需求;
水陆公共交通意外身故/全残最高可赔付基本保额的2倍,且赔付金额不超过800万,为日常公共交通出行提供了额外保障;猝死关爱金则针对65周岁前猝死的情况,额外赔付30万元,覆盖了当下职场人群高发的猝死风险,填补了传统定期寿险在这一领域的保障空白。
不过,大麦2026A款最核心的升级,在于支持搭配麦芽糖2026失能保险,这是大麦2026不具备的优势。
失能风险往往比身故更隐蔽,却可能给家庭带来更长期的经济压力,
一旦因意外或疾病丧失劳动能力,
不仅无法继续创造收入,还需承担长期的治疗、康复费用,家庭经济很容易陷入困境。
而麦芽糖2026失能保险针对性解决了这一问题,具体保障内容十分细致。
功能损伤失能关爱金/失能保险金方面,
被保险人因意外伤害就诊,或在等待期90天后非因意外伤害就诊,且首次确诊达到合同约定的功能损伤失能状态,保险公司会先按实际已交保费给付功能损伤失能关爱金,
再每月按基本保额给付功能损伤失能保险金,最高可给付120个月或60个月,为失能期间的家庭生活提供稳定的现金流支持。
意外伤残失能关爱金/失能保险金则聚焦更严重的意外伤残场景,
若被保险人遭受意外伤害,且在意外发生之日起180日内导致1-3级伤残,保险公司会先按实际已交保费给付意外伤残失能关爱金,
再每月按基本保额给付功能损伤失能保险金,同样最高给付120个月或60个月,覆盖重度意外伤残后的长期生活与康复开支。
特定骨折失能保险金是针对意外骨折的细化保障,若被保险人因意外伤害导致颈椎、胸椎、腰椎(不含骶骨和尾骨)椎体骨折,且在意外发生之日起180日内导致1-3级伤残,
保险公司会在给付意外伤残失能关爱金的同时,每月按基本保额的130%额外给付特定骨折失能保险金,最高给付120个月或60个月。
这类保障精准覆盖了职场、生活中常见的骨折风险,尤其是对于需要从事体力劳动或户外活动的人群来说,能进一步降低意外骨折后的经济风险。
可以说,麦芽糖2026失能保险的搭配,让大麦2026A款从单纯的“身故全残保障”,升级为覆盖“身故、全残、失能”的全维度风险保障体系,
真正做到了从“极端风险”到“长期失能风险”的全面覆盖,更贴合家庭经济支柱的实际保障需求。
二、大麦2026A款保费定价高吗?

保障升级的同时,大麦2026A款的保费定价依然保持着高性价比,
不同保额、不同保障方案的保费水平,能适配不同预算的投保需求。
以下以30岁人群为例,结合不同投保方案,为大家具体分析保费情况。
1、基础保障方案
30岁男性投保100万保额,选择交20年、保20年,仅需789元/年;
若提升至200万保额,同样交20年、保20年,年保费为1578元,平均每天仅4.3元,就能获得200万的核心保障,对于预算有限的年轻家庭支柱来说,门槛极低。
30岁女性的保费更具优势,100万保额、交20年、保20年的方案年保费仅383元,200万保额则为766元,不到男性保费的一半,这也符合寿险保费的性别定价规律,女性投保定期寿险的成本本就更低。
2、长期保障方案
30岁男性投保200万保额,交至65周岁、保至60周岁,年保费为3634元;
30岁女性则为2082元。
这类方案保障周期更长,能覆盖更长的家庭责任周期,比如直到子女成年、房贷还清,对于收入稳定、希望长期获得保障的人群来说,性价比依然突出。
3、基础保障+失能保障
如果想要搭配失能保险,
30岁男性投保200万保额,交至65周岁、保至60周岁,同时搭配麦芽糖失能保险金(60个月,5万),年保费为8864.5元;30岁女性则为4014.5元。
虽然保费有所增加,但新增的失能保障能填补长期失能的风险空白,
对于收入较高、家庭责任较重的人群来说,
这笔投入能为家庭提供更全面的兜底保障,避免因失能风险导致家庭经济崩塌。
整体来看,大麦2026A款的保费定价合理,既有低门槛的基础方案,
满足大众的核心保障需求,也有搭配失能保险的升级方案,
适配高净值人群或风险顾虑较强的投保需求,不同预算的人群都能找到适合自己的投保方式。
三、奶爸总结
大麦2026的下架,让不少关注定期寿险的朋友有些遗憾,
但大麦2026A款的推出,不仅弥补了旧款产品的保障短板,更通过新增失能保险搭配选项,实现了保障体系的全面升级。
对于家庭经济支柱来说,定期寿险的核心意义,是在自己无法继续承担家庭责任时,为家人留下一份安稳。
大麦2026A款既保留了旧款的投保规则友好、保额充足等优势,又新增了航空意外、水陆公共交通意外、猝死关爱金等实用保障,更关键的是搭配了针对性的失能保险,覆盖了更多实际生活中的风险场景。
从保费来看,这款产品的定价并未因保障升级而大幅上涨,基础方案的低门槛与升级方案的高性价比,让不同收入水平的人群都能轻松配置。
如果此前因大麦2026下架而犹豫,现在完全可以将目光投向大麦2026A款,结合自身的年龄、职业、家庭责任、预算等情况,选择适合的投保方案。
当然,投保定期寿险前也需结合自身实际需求,若家庭责任较轻,可选择基础保障方案;若收入稳定且担心失能风险,搭配麦芽糖失能保险会是更稳妥的选择。
大家也可以看看奶爸推荐的优质定期寿险产品:

1、投保规则
这3款产品的投保年龄、等待期都是一样的,
保障期和缴费期略有不同,但也几乎差别不是很大。
我们重点来说两点:
一个是健康告知,
大多数会从以下几个方面进行询问:
投保经历、高风险运动和既往病史。
只有大麦2026针对45岁以上人群,还多了就医行为问询,
内容涉及近两年内的手术或住院情况,以及检查异常需要进一步治疗等。

从投保经历来看,三款产品都会问到:
最近两年的投保异常经历→3款产品差不多;
重疾理赔经历→定海柱7号额外问询了轻中症理赔;
累计投保保额→擎天柱11号一生中意版更宽松,只问的是最近1年的保额。
从高风险运动来看,三款产品都差不多,
只有定海柱7号问询是否有长期从事。
从既往病史来看,定期寿险问的都是一些重大疾病,
比如癌症、冠心病、心肌梗死等。
常见的肺结节、甲状腺结节和乳腺结节都没有问。
像擎天柱11号一生中意版对先天性心脏病比较友好,心超复查已自行闭合的不在问询范围。
拿捏不准的,可以点这里协助核保。
另一个是最高保额,
单从保额上限来看,大麦2026是最高的,上限是400万。
但不同地区、年龄、职业可能略有不同。
以大麦2026为例子:

只有超一类和一类地区,18-45岁以内人群,且符合BMI要求,
才能买到400万保额。
超一类和一类地区如:
北京、上海、重庆、广州、深圳、杭州、南京、成都、宁波、苏州、武汉、厦门、佛山。
2、必选保障
作为定期寿险,其实必选保障,
都是差不多的,即都含身故和全残保障。
不过这里需要提醒大家的是,
身故和全残,只能二赔一。
擎天柱11号一生中意版还额外多了一项——家庭守护保障:
被保人及法定配偶因同一意外事故身故或全残,额外赔付100%基本保额。

作为家里的双顶梁柱,如果同时出险,对家中双亲和孩子来说,打击真的太大了。
这个双倍保额保障,至少可以让父母孩子在经济上有足够多的补偿和支持。
而且,这里说的是【出险时】存在法定配偶,
即买的时候不管是否结婚,婚后都会额外获得这个保障。
所以,如果是夫妻双方投保,擎天柱11号一生中意版有机会赔得更多。
3、可选保障
3款产品都含猝死关爱金+交通意外身故或全残。
只是赔付力度略有不同。
定海柱7号还多了个身故或全残特别关爱金:
45周岁后,身故或全残额外赔50%保额。

如果比较看重特殊年龄赔付比例的,可以重点考虑。
如果你想详细了解上述几款定期寿险测评,也可以联系奶爸~
微信扫一扫
微信扫一扫
关注微信
客服热线
奶爸保

