对于每一个家庭来说,夫妻双方都是彼此最坚实的依靠,也是家庭责任的共同承担者。
定期寿险作为守护家庭经济支柱的核心保障,夫妻共保产品一直是很多家庭的首选。
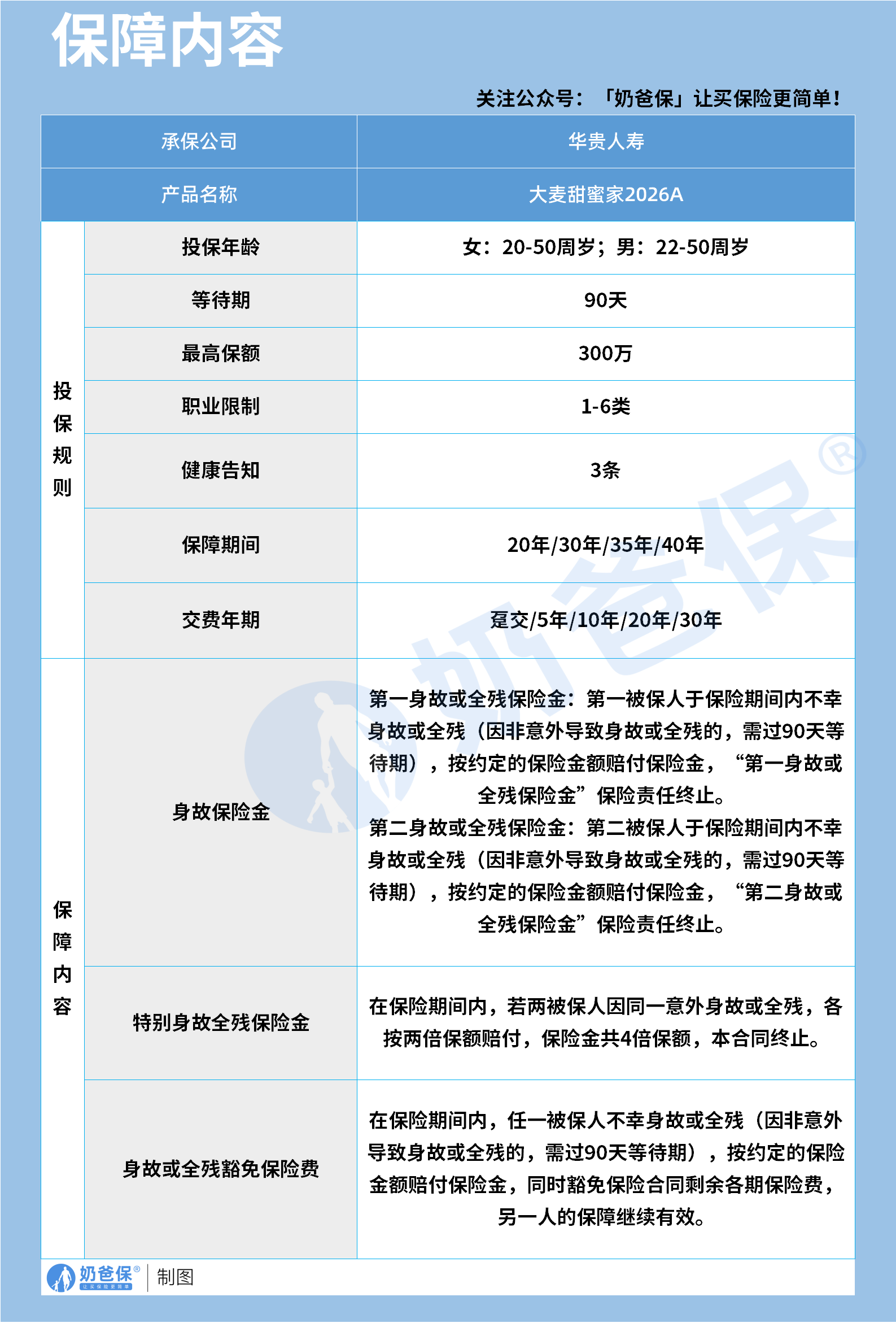
华贵人寿推出的大麦甜蜜家2026A款定期寿险,
延续了甜蜜家系列的经典设计,在保障内容和健康告知上,
和之前的甜蜜家产品保持了高度一致,同时保留了夫妻共保的核心优势,
用稳定的保障和高性价比,继续为万千家庭筑牢风险防线。
接下来,奶爸来为大家深度解析大麦甜蜜家2026A款定期寿险。
一、大麦甜蜜家2026A款定期寿险保障如何?
大麦甜蜜家2026A的核心保障架构,
完全延续了之前甜蜜家产品的成熟设计,熟悉这款产品的朋友可以无缝衔接。
从投保规则来看,产品的投保年龄延续了之前的设定,
女性为20-50周岁,男性为22-50周岁,覆盖了绝大多数夫妻的投保年龄区间。
等待期依旧是90天,符合定期寿险的行业常规标准,也和前代产品保持统一。
最高保额可达300万,职业限制为1-6类,
几乎所有常规职业的夫妻都能顺利投保,职业门槛没有任何变化。
健康告知依旧只有3条,是非常宽松的定期寿险健康告知,
和之前的甜蜜家产品完全一致,大幅降低了投保的健康门槛。
保障期间和交费年期的选择也延续了之前的灵活性,
保障期间可以选择20年、30年、35年、40年,
交费年期支持趸交、5年、10年、20年、30年,
夫妻可以根据自己的家庭阶段、收入规划,
自由搭配保障和交费方案,和前代产品的灵活度完全一致。
在核心保障责任上,大麦甜蜜家2026A的设计和之前的甜蜜家产品一脉相承,
围绕夫妻双被保险人打造了三重核心保障。
第一身故或全残保险金,针对第一被保险人在保险期间内不幸身故或全残的情况,
按约定保额赔付,赔付后对应保障责任终止。
第二身故或全残保险金,针对第二被保险人的身故或全残风险,
同样按约定保额赔付,保障责任终止。
这两项基础保障,和之前的产品完全一致,覆盖了夫妻单方出险的基础风险。
特别身故全残保险金是甜蜜家系列的经典特色责任,在2026A款中完整保留。
如果两被保险人因同一意外身故或全残,
各按两倍保额赔付,保险金合计4倍保额,合同终止。
这项责任精准覆盖了夫妻共同遭遇意外的极端风险,
是夫妻共保产品的核心优势,和之前的产品设计完全一致。
身故或全残豁免保险费责任也延续了之前的设定,
任一被保险人不幸身故或全残,按约定赔付保险金的同时,
豁免剩余各期保费,另一人的保障继续有效。
这项责任避免了一方出险后,家庭失去收入来源还要承担保费的压力,
保障了家庭保障计划的延续性,和前代产品的责任完全一致。
健康告知方面,
大麦甜蜜家2026A依旧只有3条。
第一条针对疾病或症状,涵盖了恶性肿瘤、肺结节、脑血管疾病、心脏疾病、高血压、糖尿病等常见高风险疾病,覆盖了定期寿险需要审核的核心健康异常。
第二条针对投保行为,审核过去两年投保寿险的拒保延期记录、重疾理赔记录,以及当前寿险累计保额是否超过400万,控制了风险保额的合理性。
第三条针对高风险运动,明确了赛车、攀岩、蹦极等高危活动的限制,和之前的产品完全一致。
整体来看,大麦甜蜜家2026A在保障内容和健康告知上,
延续了经典的夫妻共保设计,
保留了产品的核心优势,让老用户可以放心选择,新用户也能快速上手。
二、大麦甜蜜家2026A款定期寿险保障如何?
大大麦甜蜜家2026A最核心的属性,就是夫妻共保,
这也是它区别于普通定期寿险的关键,而产品的保费设计,
也充分体现了夫妻共保的成本优势,用更低的保费,给夫妻双方更全面的保障。
我们可以通过不同的投保方案,直观感受产品的保费优势。
对于25岁的年轻夫妻来说,选择200万保额,交费30年,保障35年的方案,夫妻双方每年仅需缴纳3440元保费。
分摊到每个人,每年的保费仅1720元,就能获得200万的保障额度,用极低的成本,覆盖了长达35年的家庭责任期,性价比非常突出。
对于30岁的夫妻群体,产品也提供了灵活的保费方案。
如果选择100万保额,交费20年,保障20年,夫妻双方每年仅需1110元保费,就能获得双人保障,适合短期保障需求的家庭。
如果选择100万保额,交费30年,保障35年,每年保费为2730元,同样用合理的成本,覆盖了夫妻双方的长期家庭责任。
和夫妻各自单独投保定期寿险相比,大麦甜蜜家2026A的夫妻共保设计,在保费上有明显的优势。单独投保时,夫妻两人需要分别承担各自的保费,总保费会远高于共保产品。
而共保产品通过一份保单覆盖夫妻双方,不仅简化了投保流程,
更在保费上实现了大幅优化,用一份保费,给两个人提供保障,大幅降低了家庭的保障成本。
同时,产品的保费设计也充分考虑了不同家庭的财务状况。
灵活的交费年期和保障期间,让不同收入水平、不同家庭阶段的夫妻,都能找到适合自己的保费方案。
年轻夫妻刚组建家庭,收入有限,可以选择较长的交费年期,降低每年的保费压力;
中年夫妻收入稳定,可以选择较短的交费年期,快速完成保费缴纳,锁定长期保障。
夫妻共保的属性,也让保障更贴合家庭的实际需求。
夫妻双方作为家庭的共同经济支柱,面临的风险是相互关联的,
一份共保保单,不仅能同时覆盖双方的风险,还能通过豁免责任,
在一方出险后,保障另一方的保障继续有效,
不用再为保费发愁,真正实现了一份保单,守护一个家庭。
三、奶爸总结
对于每一个家庭来说,保障的稳定性是最重要的。
大麦甜蜜家2026A延续了甜蜜家系列的经典设计,
夫妻共保的核心属性,加上高性价比的保费,
让这款产品成为夫妻配置定期寿险的优质选择。
在家庭保障规划中,定期寿险的核心作用,
是在家庭经济支柱遭遇不幸时,给家庭留下一笔足额的保险金,
覆盖房贷、子女教育、父母赡养等家庭责任,避免家庭陷入经济困境。
大麦甜蜜家2026A的设计,完全围绕夫妻家庭的核心需求展开,
用稳定的保障、宽松的健康告知、高性价比的保费,为夫妻双方的家庭责任保驾护航。
在当下的保险市场中,夫妻共保定期寿险的选择并不多,
而大麦甜蜜家系列一直是这个赛道的标杆产品。
2026A款延续了经典,保留了产品的核心优势,
用不变的保障和高性价比,继续服务万千家庭。
无论你是刚组建家庭的年轻夫妻,还是已经步入中年的家庭支柱,
都可以通过这款产品,给彼此一份安心,给家庭一份保障,
让爱与责任,一直延续下去。
大家也可以看看奶爸推荐的优质定期寿险产品:

1、投保规则
这3款产品的投保年龄、等待期都是一样的,
保障期和缴费期略有不同,但也几乎差别不是很大。
我们重点来说两点:
一个是健康告知,
大多数会从以下几个方面进行询问:
投保经历、高风险运动和既往病史。
只有大麦2026针对45岁以上人群,还多了就医行为问询,
内容涉及近两年内的手术或住院情况,以及检查异常需要进一步治疗等。

从投保经历来看,三款产品都会问到:
最近两年的投保异常经历→3款产品差不多;
重疾理赔经历→定海柱7号额外问询了轻中症理赔;
累计投保保额→擎天柱11号一生中意版更宽松,只问的是最近1年的保额。
从高风险运动来看,三款产品都差不多,
只有定海柱7号问询是否有长期从事。
从既往病史来看,定期寿险问的都是一些重大疾病,
比如癌症、冠心病、心肌梗死等。
常见的肺结节、甲状腺结节和乳腺结节都没有问。
像擎天柱11号一生中意版对先天性心脏病比较友好,心超复查已自行闭合的不在问询范围。
拿捏不准的,可以点这里协助核保。
另一个是最高保额,
单从保额上限来看,大麦2026是最高的,上限是400万。
但不同地区、年龄、职业可能略有不同。
以大麦2026为例子:

只有超一类和一类地区,18-45岁以内人群,且符合BMI要求,
才能买到400万保额。
超一类和一类地区如:
北京、上海、重庆、广州、深圳、杭州、南京、成都、宁波、苏州、武汉、厦门、佛山。
2、必选保障
作为定期寿险,其实必选保障,
都是差不多的,即都含身故和全残保障。
不过这里需要提醒大家的是,
身故和全残,只能二赔一。
擎天柱11号一生中意版还额外多了一项——家庭守护保障:
被保人及法定配偶因同一意外事故身故或全残,额外赔付100%基本保额。

作为家里的双顶梁柱,如果同时出险,对家中双亲和孩子来说,打击真的太大了。
这个双倍保额保障,至少可以让父母孩子在经济上有足够多的补偿和支持。
而且,这里说的是【出险时】存在法定配偶,
即买的时候不管是否结婚,婚后都会额外获得这个保障。
所以,如果是夫妻双方投保,擎天柱11号一生中意版有机会赔得更多。
3、可选保障
3款产品都含猝死关爱金+交通意外身故或全残。
只是赔付力度略有不同。
定海柱7号还多了个身故或全残特别关爱金:
45周岁后,身故或全残额外赔50%保额。

如果比较看重特殊年龄赔付比例的,可以重点考虑。
如果你想详细了解上述几款定期寿险测评,也可以联系奶爸~
微信扫一扫
微信扫一扫
关注微信
客服热线
奶爸保

