最近有90后问奶爸华贵大麦2021定期寿险怎么样?打工人是否应该配置寿险。
寿险的作用在于缓解家庭重要经济支柱早亡或全残而导致的家庭经济重担。
随着90后逐渐成为社会中坚力量,上有老下有小的生活重担促使他们不得不开始思考寿险,祈祷在没有自己的世界里,家人的生活依然能有基本的保障。
今天奶爸主要跟大家讲一讲前段时间很多人咨询奶爸的一款定期寿险产品——华贵大麦2021定期寿险。
奶爸将从以下几个大家比较关注的方面来讲这款产品:
| 华贵大麦2021定期寿险是哪家公司的?有保障吗?
| 华贵大麦2021定期寿险优缺点有哪些?适合90后打工人配置吗?
| 奶爸总结
一、华贵大麦2021定期寿险是哪家公司的?有保障吗?
华贵大麦2021定期寿险是华贵人寿保险股份有限公司(下文简称为“华贵保险”)2021年推出的一款定期寿险产品。
关于华贵保险大家了解的可能不是很多,奶爸给你细讲一下。
2017年2月,华贵保险在中国保险监督管理委员会的批准下成立,属于全国性人身保险公司。
公司的首期注册资本金10亿元人名币,总部注册地位于国家级新区贵州省安新区。
公司背景雄厚,分别由中国贵州茅台酒厂有限责任公司、华康集团、贵州贵安金投、贵州贵民集团等11家单位共同出资创立。
在偿付能力方面,奶爸查了华贵保险2020年4季度的偿付能力情况,详情如下方图表:

华贵保险2020年4季度的综合偿付能力充足率为181.92%,2020年第3季度的公司风险综合评级结果为B类,基本达到银保监会的要求,是一家值得信赖的保险公司。
二、华贵大麦2021定期寿险优缺点有哪些?适合90后打工人配置吗?
说完华贵保险,我们来看看华贵大麦2021定期寿险这款产品的优缺点有哪些,是否适合咱们90后打工人买?
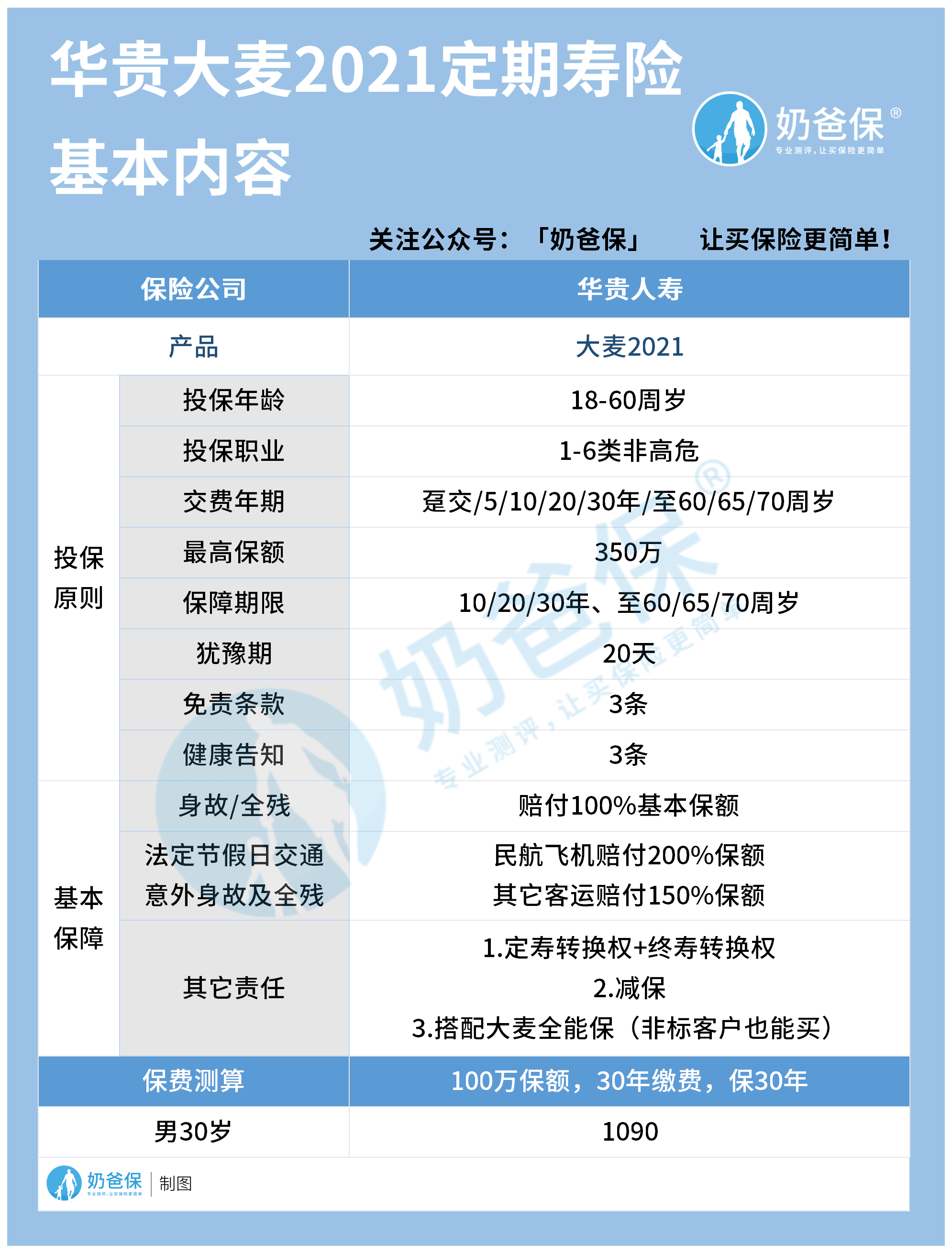
话不多说,先上图看看它的基本内容。

从基本内容来看,它的主要优点如下:
1、保额高,最高可达350万保额
这款产品的保额最高可达350万,并且价格还不贵,保额高,健康告知宽松,免责条款较少,是一款高性价比产品没错了。
性价比到底有多高?这篇文章告诉你答案:《华贵大麦2021,再次刷新定期寿险地板价!》。
2、可投保人群比较广,投保条件宽松
健康告知宽松,仅3条,对于既往症的问询也比较宽松,比如乳腺结节、甲状腺结节等结节类问题都没有问到。
产品的职业限制也比较宽松,1-6类非高危职业均可投保。
华贵大麦2021的健康告知宽松,免责条款少,而且职业限制又没那么严,算得上是比较良心的产品了。
3、新增法定节假日交通意外保障和两大权益
增加了法定节假日交通意外保障是这款产品的又一大亮点。
这款产品对于法定节假日意外赔付比例比较高,其中民航飞机意外赔付200%保额,其他客运交通意外赔付150%保额。
奶爸注意到甚至网约车都在赔付范围内,但是需要注意网约车的规范性。
此外,还增加了2大权益,分别是定寿转换权和终寿转换权。
终身寿险转换权:指的是合同生效满2年,并且剩余保障年限不小于5年,投保人也可以申请转换为小于或等于原保额的终身寿险。
定期寿险转换权:指的是如果合同剩余保障年限不小于5年,投保人可以申请转换为小于或等于原保额的定期寿险。
也就是说在一定时期内,你可以主动调整自己的保额或者期限,这也很符合保险逐步配置的理念,比较人性化。
想要了解更多华贵的定期寿险,可以戳进来看看:《华贵大麦定期寿险产品都有哪些?哪个好?》。
虽然这款产品的优点很多,但是缺点也不是没有。
1、高保额受城市限制
比如说它的投保保额是有限制的,只有在北上广深这样的超一线城市才能投350万的保额。
如果你在普通一线城市就只能投200万保额,二三线城市就只能投150万了。
这对于在普通一线或者二三线城市却想购买更高保额寿险的小伙伴来说,略显不足。
2、节假日交通意外险限制出行工具
奶爸注意到节假日的交通意外险包括网约车,但是对网约车的规范性以及网约车司机的规范性是有规定的。
驾驶证过期或者网约车不符合规范是不予理赔的。
所以奶爸在这里还是需要提醒大家要安全出行,交通意外屡见不鲜,选择正规平台的交通服务可以更好地保障自己的人身安全。
整体来说,保障全、性价比高,对于经常通勤的90后打工人来说还是很不错的选择。
三、奶爸总结
说到这里,奶爸对于这款产品的介绍也差不多了,更多详情可以给奶爸留言咨询。
大体来讲,华贵大麦2021定期寿险的保额高、健康告知宽松、保费低,是性价比较的定期寿险产品,90后打工人还是可以考虑投保的。
奶爸还整理了最新的定期寿险的合集,想要了解的小伙伴可以进去了解一下:《2021年2月定期寿险榜单,定期寿险哪个产品好?》。
大家也可以看看奶爸推荐的优质定期寿险产品:

1、投保规则
这3款产品的投保年龄、等待期都是一样的,
保障期和缴费期略有不同,但也几乎差别不是很大。
我们重点来说两点:
一个是健康告知,
大多数会从以下几个方面进行询问:
投保经历、高风险运动和既往病史。
只有大麦2026针对45岁以上人群,还多了就医行为问询,
内容涉及近两年内的手术或住院情况,以及检查异常需要进一步治疗等。

从投保经历来看,三款产品都会问到:
最近两年的投保异常经历→3款产品差不多;
重疾理赔经历→定海柱7号额外问询了轻中症理赔;
累计投保保额→擎天柱11号一生中意版更宽松,只问的是最近1年的保额。
从高风险运动来看,三款产品都差不多,
只有定海柱7号问询是否有长期从事。
从既往病史来看,定期寿险问的都是一些重大疾病,
比如癌症、冠心病、心肌梗死等。
常见的肺结节、甲状腺结节和乳腺结节都没有问。
像擎天柱11号一生中意版对先天性心脏病比较友好,心超复查已自行闭合的不在问询范围。
拿捏不准的,可以点这里协助核保。
另一个是最高保额,
单从保额上限来看,大麦2026是最高的,上限是400万。
但不同地区、年龄、职业可能略有不同。
以大麦2026为例子:

只有超一类和一类地区,18-45岁以内人群,且符合BMI要求,
才能买到400万保额。
超一类和一类地区如:
北京、上海、重庆、广州、深圳、杭州、南京、成都、宁波、苏州、武汉、厦门、佛山。
2、必选保障
作为定期寿险,其实必选保障,
都是差不多的,即都含身故和全残保障。
不过这里需要提醒大家的是,
身故和全残,只能二赔一。
擎天柱11号一生中意版还额外多了一项——家庭守护保障:
被保人及法定配偶因同一意外事故身故或全残,额外赔付100%基本保额。

作为家里的双顶梁柱,如果同时出险,对家中双亲和孩子来说,打击真的太大了。
这个双倍保额保障,至少可以让父母孩子在经济上有足够多的补偿和支持。
而且,这里说的是【出险时】存在法定配偶,
即买的时候不管是否结婚,婚后都会额外获得这个保障。
所以,如果是夫妻双方投保,擎天柱11号一生中意版有机会赔得更多。
3、可选保障
3款产品都含猝死关爱金+交通意外身故或全残。
只是赔付力度略有不同。
定海柱7号还多了个身故或全残特别关爱金:
45周岁后,身故或全残额外赔50%保额。

如果比较看重特殊年龄赔付比例的,可以重点考虑。
如果你想详细了解上述几款定期寿险测评,也可以联系奶爸~
微信扫一扫
微信扫一扫
关注微信
客服热线
奶爸保

