罕见疾病,一个让人听起来就毛骨悚然的词语。顾名思义,罕见疾病是指一些发病率比较低的疾病。
由于患病的人群少、市场需求量低,所以相关药物的研发成本比较高。
因此,制药企业一般不会将研发生产的重心放在罕见疾病药物上,导致罕见疾病患者适用的药物少、治疗罕见疾病的费用比较高。
因此,市场上推出了保障罕见疾病的保险产品,那么罕见疾病是什么?有哪些?保险产品保障罕见疾病吗?
|罕见疾病是什么?有哪些?
|保险产品保障罕见疾病吗?
|奶爸总结
一、罕见疾病是什么?有哪些?
根据世界卫生组织的定义,患病人数占总人口0.65‰~1‰的疾病,就属于罕见疾病。
目前,世界上一共有6000多种疾病被界定为罕见疾病,其中约有72%为遗传变异,其他发病因素有感染、过敏、环境、退化和增殖等。
比如我们熟悉的杰出物理学家霍金(Stephen William Hawking),他无法自由说话和行走,是因为患有一种罕见疾病——肌萎缩性脊髓侧索硬化症(俗称渐冻症)。
哪怕他心怀无限宽广的宇宙,但是身体却无奈被一副轮椅束缚着。
试想,如果霍金先生没有罹患罕见疾病,那么他可能已经创造出了一个更大的宇宙。
这就是罕见疾病的可怕之处,哪怕是再强大的人类,目前也无法根治绝大多数罕见疾病,只能一生依靠稀缺的药品,来进行有限的治疗。
二、保险产品保障罕见疾病吗?
奶爸以“脊肌萎缩症”为例,看看治疗罕见疾病需要多少钱,先来了解下这种疾病是什么:
脊肌萎缩症是一种运动神经元性疾病,会导致肌肉无力和萎缩,从而影响站立、行走、吞咽,甚至呼吸等等。
该罕见疾病通常在一岁半后发病,小至婴幼儿,大至青春期都有可能患病。
一旦有成员罹患脊肌萎缩症,那么整个家庭要面临的,将是冷冰冰的天文数字和无尽痛苦:
然而,面对治疗罕见疾病的天价药,社保却显得很无力:
(来源:奶爸保官网)
要防范罕见疾病风险,唯有补充商业健康保险。那么具体有什么保险提供罕见疾病责任呢?
1. 百万医疗险
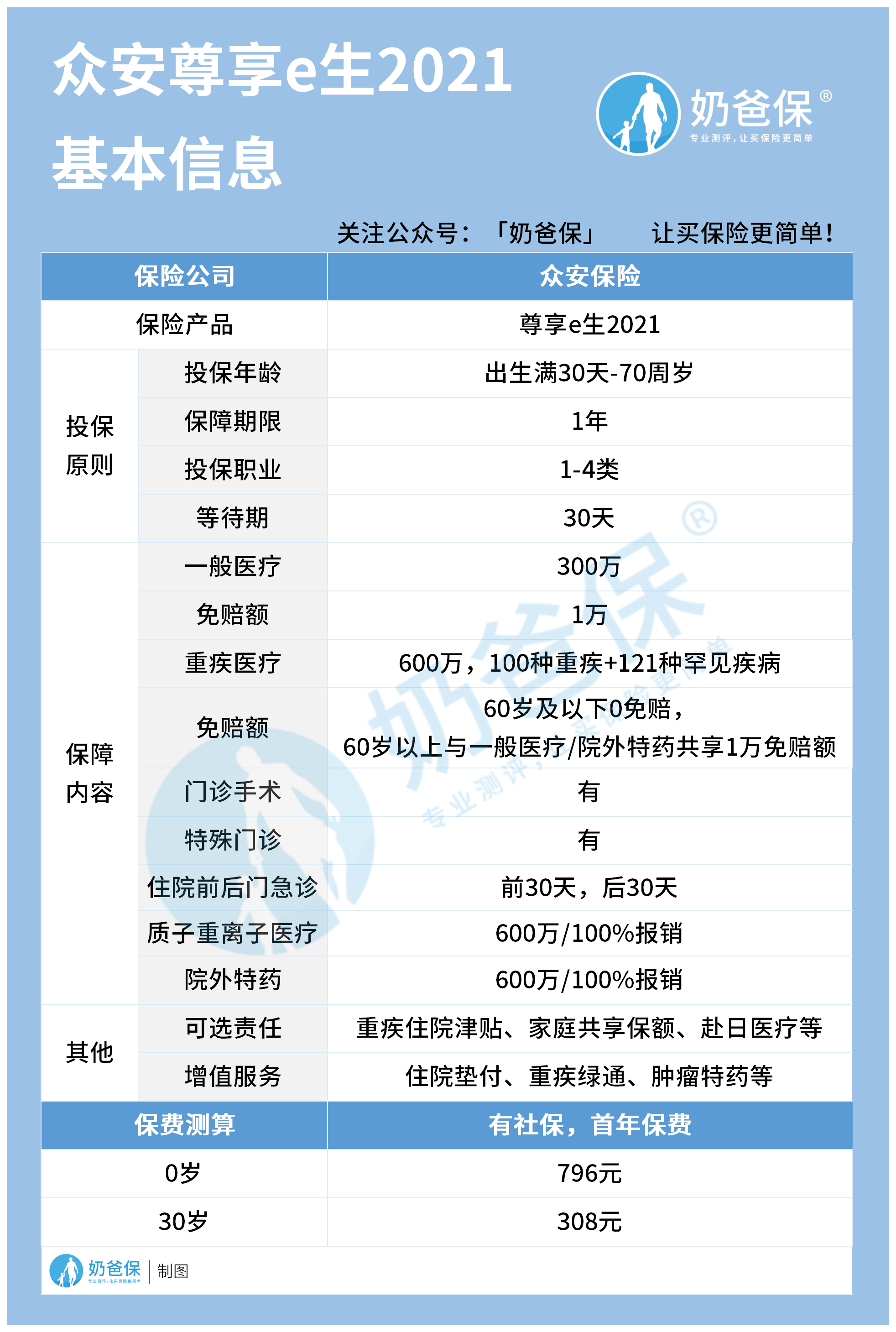
以尊享e生2021百万医疗险为例,它有300万一般医疗保额+600万重疾医疗保额,保障100种重大疾病和121种罕见疾病。
具体保障内容如下图所示:
可以看到,百万医疗险一般还会提供特殊门诊、门诊手术和住院前后门急诊费用报销,有的还包含质子重离子医疗保障。
关于尊享e生2021百万医疗险的详细测评,奶爸在这里写过:《众安保险尊享e生2021好不好?值得买吗?靠不靠谱?》。
对付罕见疾病,这些保障责任是比较实用的,保费仅需几百块一年的百万医疗险值得配置。
2. 重疾险
虽然百万医疗险保额比较高,但它只能报销病情相关的合理且必要的支出,无法补偿治病期间的误工损失、营养品费用等等。
所以,搭配重疾险是更好的做法。
以妈咪保贝新生版重疾险为例,看看重疾险的保障内容:
通过观察可以发现这款产品的保障内容还是比较丰富的。
妈咪保贝新生版除了提供基本的重疾、中症和轻症保障外,还提供少儿特定疾病和少儿罕见疾病等保障,其中罕见疾病更是赔付300%保额。
可见这款重疾险对于罕见疾病的赔付比例是比较高的。
虽然罕见疾病的发病概率较低,但是不幸遇上,那将比天塌下来还可怕。
正所谓有备无患,重疾险就是抵御罕见疾病风险的利器。
三、奶爸总结
罕见疾病不常见,但罕见疾病导致家庭的破碎比比皆是。
为了安心工作、美满生活,百万医疗险和重疾险必不可少。
如果大家挑选保险有什么困难,可以扫码关注:奶爸保公众号 进行1对1咨询,
现在关注“奶爸保”公众号,回复“官网”,还可以免费领取价值199元的保障大礼包哦,让您买保险变得更简单。
微信扫一扫
微信扫一扫
关注微信
客服热线
奶爸保

