3.0%预定利率下调后,有哪个保险公司的年金险比较好?

奶爸保 2024-10-17 10:49:00
原创

9月份延迟退休政策的出台引发了许多人对未来养老金问题的担忧。

 

一些人担心退休年龄的推迟会延迟他们享受悠闲生活的时间;另一些人则担心过早退休可能导致养老金不足,无法保障退休后的生活。

 

因此,提前规划和准备养老金变得尤为重要。

 

在众多金融工具中,年金险因其能够提供稳定增长和持续现金流的特点而受到青睐。

 

那么目前值得买的年金险有哪些?下面奶爸来给大家详细介绍一下。

 

一、不同年金险产品保障内容

 

奶爸也汇总了近期比较值得选择的年金险产品的保障内容表格:  

 

 

1、年金领取

 

富年年1号和快享福2号提供了较快的起领时间,允许保单满5年后就开始领取养老金。

 

特别适合希望在退休前就能开始领取年金以改善生活或进行特定规划的人群。

 

其他产品要等到55岁(仅限女性)才能开始领取,这对于年龄较大或临近退休、希望尽快获得年金的人来说,可能不太适合。

 

年金领取金额设计上,

 

大部分产品提供固定的年领取金额。

 

然而,鑫禧年年锦鲤版方案2和龙抬头龙行版A款则提供了递增型年金设计,随着时间的推移,领取的年金金额会逐渐增加。

 

适合有长寿家族史或自身健康状况良好的人群,能够提供更长期的经济支持。

 

保证领取设计上,

 

鑫禧年年锦鲤版、福裕未来和龙抬头龙行版A款提供了保证领取的约定,

 

如保证领取已交保费或保证领取10年,以及保证领取20年,

 

适合那些寻求稳定保底利益的人群。

 

年金领取后的现金价值设计上,

 

年金领取后,这些产品仍保有现金价值,且持续时间较长。

 

例如,龙抬头龙行版A款的现金价值持续到90岁,鑫享久久双子星A持续到98岁,而其他几款产品则持续终身。

 

这意味着即使在年金领取期间,保单仍然具有一定的价值。

 

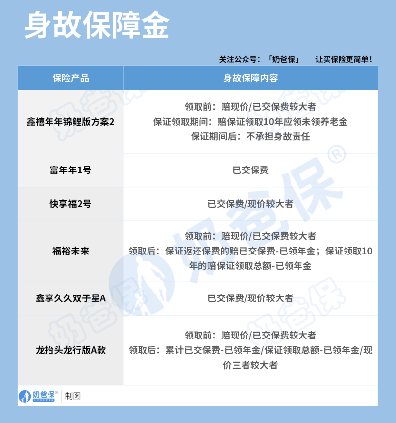
2、身故保障金 

 

 

有保证领取的,比如鑫禧年年锦鲤版、福裕未来和龙抬头龙行版A款,

 

领取前赔现金价值或已交保费较大者,领取后是赔保证领取年金金额-已领年金。

 

可以解决领取年金没几年就身故,却只能拿回已交保费的尴尬。

 

不保证领取的,要么赔已交保费,要么赔现金价值或已交保费的较大者。

 

3、其他保障及保单权益 

 

 

这几款产品都有保单贷款和减保权益。

 

其中,快享福2号还有机会对接养老社区,享受VIP或者护理服务,很适合追求品质生活的人。

 

而鑫享久久双子星A和龙抬头龙行版A款还有祝寿金和满期金,不过前者要到99岁才能领取,后者在106岁才能领。

 

二、不同年金险产品收益表现

 

奶爸以30岁男性,年交10万,交5年,60岁起领为例,富年年1号是保单第10年起领, 来看看不同年金险产品的收益演示: 

 

 

1、年金领取上

 

80岁前, 


从每年年金领取的金额来看,前3名分别是:

 

福裕未来、鑫禧年年锦鲤版方案2平准型和递增型。


鑫禧年年锦鲤版方案2:平准型年领47200元,递增型领42900元(每5年递增5%);


富年年1号:40岁起每年领14800元;快享福2号:年领26360元;福裕未来:年领48500元;鑫享久久双子星A:年领26631元;


龙抬头龙行版A款:70岁前每年领20800元,70-79岁每年领41600元。

 

80岁后,

 

龙抬头龙行版A款80-89岁年领10400元、90岁后年领166400元。


鑫禧年年锦鲤版方案2递增型,81岁后年金领取也突破了5万多元。

 

 

所以80岁后年交领取排名前三是:

 

龙抬头龙行版A款、鑫禧年年锦鲤版方案2递增型和福裕未来。

 

以上几款产品的累计领取IRR也比较出色,

 

累计领到100岁,累计领取IRR均能超过3%,是目前为数不多收益不错的产品。

 

2、现金价值

 

除了鑫享久久双子星A和龙抬头龙行版A款,其余4款产品都是终身有现金价值,

 

富年年1号、快享福2号、福裕未来和鑫享久久双子星A,前期现金价值增长速度快,资金回笼时间也快。

 

比如50岁时,富年年1号退保IRR就有2.229%,快享福2号和福裕未来退保IRR接近2.2%

 

虽然龙抬头龙行版A款现金价值只持续到90岁,但整体现金价值高,80岁时IRR达到2.705%,90岁时甚至超过了3.2%!

 

不同年金险产品怎么选?

 

 

鑫禧年年锦鲤版方案2与福裕未来不限定领取年龄,提供较高的年金领取金额,

 

特别适合健康状况一般且希望尽早开始领取年金的人群。

 

龙抬头龙行版A款在80岁后的年金领取金额逐渐增加,适合有长寿家族史和身体健康良好的人群,

 

确保了随着年龄的增长,年金领取金额能够提供更强大的经济支持。

 

想要早点领取的,推荐富年年1号和快享福2号,

 

保单满5年后就开始领取年金,类似于存款后每年提取利息。

 

而且现金价值在领取期间始终保持在本金附近,

 

适合年龄较大、希望规划养老或寻找银行存款替代品的人群。

 

如果你重视品牌影响力,快享福2号是不错的选择,

 

它提供多种增值服务,包括对接养老社区和VIP服务等,


是追求高品质养老生活的高净值人士的理想选择。

 

想要回本快,前期现金价值高的,

 

富年年1号、快享福2号、福裕未来和鑫享久久双子星A有较高的前期现金价值,适合希望快速回本的人群。

 

特别是快享福2号和福裕未来,5年交费后最快第6年就能回本,第10年退保时净收益可达6万多元。

 

如果你更看重保证领取时间,鑫禧年年锦鲤版方案2、福裕未来和龙抬头龙行版A款提供了保证领取已交保费或保证领取10年的约定,

 

其中,龙抬头龙行版A款更是提供长达20年的保证领取期,适合希望有稳定保底利益的人群。

 

三、奶爸总结

 

面对未来可能的延迟退休和养老金问题,选择合适的年金险产品,进行早安排和多规划,是确保退休生活质量的有效手段之一。

 

选择年金险时,应考虑个人的实际需求、预期退休年龄、预期寿命以及对资金流动性的需求等因素,以确保所选产品能够满足个人的退休规划目标。

 

而以上几款产品都是目前市场的优质产品,各有特色,可以满足不同资金人群需求,大家可以按需选择。


如果大家挑选保险有什么困难,可以扫码关注:奶爸保公众号进行1对1咨询。


现在关注“奶爸保”公众号,回复“官网”,还可以免费领取价值199元的保障大礼包哦,让您买保险变得更简单。

标签:
热门工具
1000+产品评测
您选的保险坑不坑,一目了然
1对1保险方案定制
免费定制专属保险方案
保险知识库
能解答您投保前中后90%的疑问
产品对比
智能对比多款产品优缺点
{{msg}}
称呼
先生
女士
电话号码
验证码
问题类型
您的信息仅供预约咨询所用,不泄露至任何第三方或用于其他用途
关注微信公众号『奶爸保』
扫一扫
公众号二维码弹窗