在医疗技术不断进步的今天,重疾的治疗费用可能高达数十万甚至数百万。
面对这样的经济压力,为自己和家人提供一份坚实的健康保障显得尤为重要。
众安财险致力于为您提供全面的医疗保障,推出了多款百万医疗和中高端医疗险产品,包括众民保百万医疗险、尊享e生2025百万医疗险、尊享e生中高端医疗险。
它们保障全面,性价比高,且健康管理服务优秀,不仅适合家庭一起投保,更有适合带病投保人群的产品。
下面奶爸来给大家详细介绍一下。
一、众安保险医疗险产品哪些值得买?
奶爸给大家介绍三款众安保险推出的优质医疗险产品:
1、众民保百万医疗险
1.医疗总保额高
众民保百万医疗险拥有高达600万的保额,其中社保内和社保外分别为300万。
经典版1万免赔,社保结算后80%赔付(无社保结算赔付50%),臻选版1万免赔,社保结算后100%赔付(无社保结算赔付60%)。
包括住院费用、特殊门诊费用(包括肾透析、激光治疗、肿瘤治疗、器官移植抗排异治疗等)。
2.囊括质子重离子、院外特药等先进疗法
众民保百万医疗险在先进医疗的保障上也十分充足。
如果罹患重疾需要进行质子重离子治疗,提供300万保额,0免赔,经典版80%赔付,臻选版100%赔付。
院外特药治疗也能赔付,300万保额,0免赔,经典版80%赔付,臻选版100%赔付。
经典版囊括50种特药+2款cart,而臻选版囊括122种特药+2款cart,大家可以根据自己的需求配置,丰俭由人。
还囊括重疾异地转诊费用,公共交通费用(经典版1万,臻选版2万),救护车费用1000元,100%赔付。
3.健康管理服务丰富
众民保百万医疗险不仅保障丰富,服务也非常多样。
基础服务:重疾绿通、医疗垫付、基因检测、肿瘤特药直付、就医协助、陪诊、住院护工。
臻选服务:在基础版的基础之上,还可以享受5选1高频健康管理服务,满足不同需求。
4.投保宽松
众民保百万医疗险除了五类重大疾病不保,其他既往症有机会获得保障。
此外,初次投保前或非连续重新投保前已发生的意外事故保障范围内。
由于众民保百万医疗险支持出生满30天-105周岁投保,且无职业限制,即便是高龄和高危职业人群也能投保,真正覆盖到了医疗保障稀缺人群。
保费也非常实惠:
家庭投保可享费率优惠:2人95折,3人9折,4人85折,5人及以上8折,用较低费率解决全家的高质量百万医疗保障!
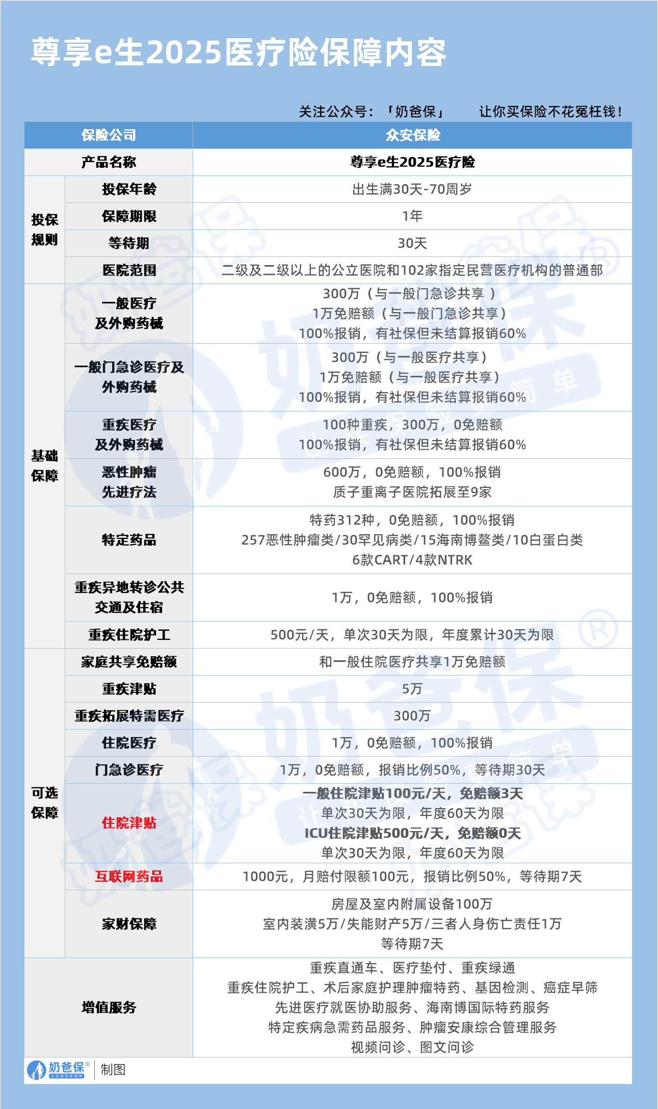
2、尊享e生2025百万医疗险

1.升级了不少保障
一般医疗及外购药械与一般门急诊医疗共享300万保额,年免赔额1万,100%赔付。
必选责任还包括一般门急诊、赴日硼中子/光免疫癌症先进疗法、特药费用等,使用场景更加丰富。
还全面开放了外购药械,针对全疾病、全时段开放,适用于门急诊责任,且新保/重新投保均可享受此责任,报销额度最高300万。
对于院外药品也进行了扩展,包括257种药品,6款为CAR-T,4款为NTRK抗癌药。
也对医院范围进行了扩增,除二级及以上公立医院外,民营医院数量增至102家,让患者拥有更灵活的就医选择。
其质子重离子医疗机构也扩展至9家,包括武汉、山东、广州等地知名医疗机构。
2.可选保障丰富
除了1万元的家庭共享免赔额加油包、保额5万元的重疾加油包、重疾扩展特需医疗加油包、赔付1万元的住院医疗费用补偿加油包,还有保障房屋的家财加油包。
还新增了两个加油包:住院津贴和互联网药品费用。
其中,住院津贴分为保额0.6万元的一般住院津贴,和保额3万的ICU重症监护住院津贴。
3.投保宽松
尊享e生2025百万医疗险支持出生满30天至70周岁人群承保,重新投保最高可至105周岁。
除了为本人、子女或父母投保,用户还可以为配偶父母配置一份保障。
尊享e生2025百万医疗险近5年保费未涨价,如若30岁有社保选择基础责任情况下,保费每年仅需208元!

目前健康告知仅4条,其肺结节除外责任进行了优化,仅除外肺部肿瘤,像常见的肺气肿、慢性支气管炎均可正常投保。
在胃息肉除外上也进行了优化,不再除外胃部全部疾病,仅除外胃息肉和胃部肿瘤。
4.增值服务优秀
从日常所需的图文咨询、视频问诊,重疾绿通,再到术后护理、用药前基因检测以及多种特药服务,
优质的增值服务不仅能够为被保人的健康保驾护航,更是能让其在疾病风险来临时,拥有高效、优质的就医全流程体验。
3、尊享e生2024中高端医疗险

1.必选责任升级
尊享e生中高端医疗险的普通部、特需部所有计划,均提供住外购药械保障。
普通部计划一外购药械限额1万、普通部计划二外购药械限额100万,特需部计划一、特需部计划二外购药械均以保额为限。
而且180种特定药品支持购药直接结算,免去个人支付和事后报销的麻烦。
在癌症保障这块,还包括质子重离子、赴日硼中子俘获治疗、光免疫疗法等,最高保障额度可达300万元。
2.可选保障优秀
尊享e生中高端医疗险还可选重疾保险金和门急诊医疗保险金。
重疾保险金:可选保额5万至20万,为无基础重疾保障或需增加保额的客户提供灵活选择。
门急诊医疗:特需部版本保额高达5万,涵盖精神心理治疗、耐用医疗设备、意外牙科治疗及互联网药品费用。
3.提供丰富的增值服务
尊享e生中高端医疗险的增值服务也可选可点,如重疾直通车、医疗垫/直付、预留高端病房、境内紧急救援(含港澳台)等。
重疾直通车:提供1对1全程就医协助,包括专家门诊、二次诊疗、住院手术及术后康复。
直付医疗:覆盖超200家医疗机构,实现医疗费用直接结算,简化理赔流程。
预留高端病房:协助安排特需病房,提升就医效率和体验。
境内紧急救援:提供电话医疗咨询、医疗机构推荐、紧急医疗转送等服务,单次事故最高限额10万元。
4、投保灵活
尊享e生中高端医疗险支持出生满30天至65周岁人群投保,可续保至105周岁。
也支持未成年人单独投保,父母可为孩子单独升级医疗保障。
家庭单还能享受价格优惠,2人投保每人价格优享5%,3人投保每人价格优享10%,4人投保每人价格优享15%,5人及以上投保每人价格优享20%!
二、奶爸总结
众安保险的医疗险产品以灵活多样的产品、便捷高效的理赔服务,满足了不同人群的健康保障需求。
无论是疾病来袭还是意外降临,都能在关键时刻伸出援手,减轻经济负担,让人们能够专注于治疗与康复。
如果大家挑选保险有什么困难,可以扫码关注:奶爸保公众号 进行1对1咨询,
现在关注“奶爸保”公众号,回复“官网”,还可以免费领取价值199元的保障大礼包哦,让您买保险变得更简单。
微信扫一扫
微信扫一扫
关注微信
客服热线
奶爸保

