自2025年1月1日延迟退休政策正式实施以来,女性即便选择提前退休,最早也需年满55周岁。
而像我们这种80、90后就更别说了,未来的退休政策走向更是充满了不确定性。
福满满6号养老年金险不仅提供稳定且丰厚的养老金,以维持高质量的生活。
而且不管未来政策如何变,收益都是都不会变的,并且最早支持女性50周岁领取,实现真正意义上的提前退休!
下面奶爸来给大家详细介绍一下。
一、福满满6号养老年金险优点有哪些?
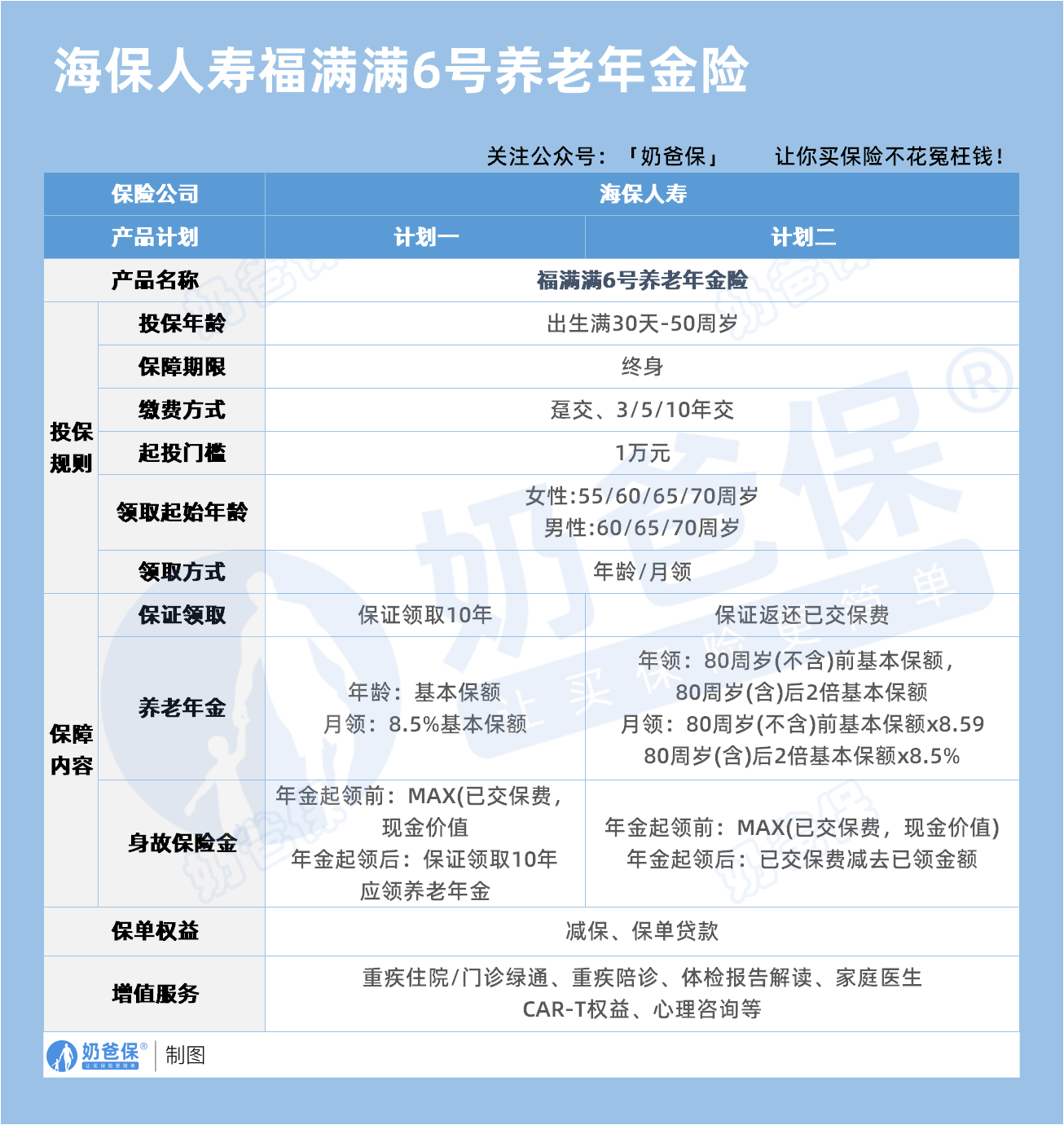
先来看看福满满6号养老年金险的保障内容表格:

下面奶爸给大家介绍福满满6号养老年金险的优点:
首先,它拥有稳定且可观的收益。
投保人在年轻时按约定进行缴费,到了约定的领取年龄,便可开始领取年金。
比如,选择55岁开始领取,之后每年或每月都能获得一笔固定的资金,保障养老生活的经济来源。
而且,其收益是写进合同的,稳定性强,能让投保人安心规划养老生活,无需担忧市场波动对养老金的影响。
其次,领取方式十分灵活。
不仅可以选择年领或月领,还能根据自身需求选择不同的领取期限,如终身领取或领取至一定年龄。
这种灵活的设置,充分考虑到了不同人群的养老需求和生活规划,让投保人可以根据自己的实际情况定制养老方案。
再次,提供祝寿金给付。
在被保人80岁、90岁、100岁时,分别可额外获得一笔祝寿金,
这不仅是对被保人长寿的美好祝福,更是一笔丰厚的奖励,能为高龄阶段的生活增添更多保障和乐趣。
此外,还提供了保单贷款功能。
在遇到突发情况需要资金周转时,投保人可以通过保单贷款获得一定金额的资金,
解决燃眉之急,同时又不影响保单的保障功能,让资金的使用更加灵活。
最后,承保公司实力雄厚,服务质量有保障。
在养老年金的领取、理赔等方面,都能提供高效、专业的服务,让投保人无后顾之忧。
综合来看,福满满6号养老年金险是一款兼具收益性、灵活性和保障性的优质养老产品。
二、福满满6号养老年金险适合进行养老规划吗?
下面奶爸将通过案例的形式给大家进行介绍。
45岁的齐女士近几年感受到自己的压力大了许多。
一来,她离退休不远了,又听说女性普遍比男性长寿,觉得养老准备上还不够踏实。
因此,她比较迫切地想要补充一份可靠的养老保障,如果前期能兼具灵活性,后期还能让家人一同受益,就更好了。
福满满6号养老年金险前期现价表现出色,是目前市场上收益水平领先的产品。
奶爸以30岁男性,年交10万,交5年,60岁开始领取为例:

等到50岁,刚交完保费的齐女士就可以开始领取养老年金,就有了一笔持续的“退休收入”可以灵活支配。
被保人51岁时,福满满6号养老年金险保单现价也超过了已交保费,可辅助支持一些临时资金需求,例如孩子的教育金、婚嫁金等等。
60岁起,在社保退休金的基础上,福满满6号养老年金险每年各补充一笔养老金,齐女士的养老生活品质更有保障。
80岁开始,养老年金领取翻倍,此时仅看单年度的养老年金+红利已经超过了7万,可应对高龄阶段升级的养老需求。
90岁时,两张保单的合计生存总利益,已经超过总保费的3倍。
未来女性人均预期寿命或突破90岁大关,在长寿情况下,不仅能够提供持续终身的养老现金流,还能获得不错的收益。
三、奶爸总结
福满满6号养老年金险以其稳健收益、灵活领取、贴心祝寿金等优势,全方位守护被保人的养老生活。
它不是简单的一份保险,而是承载着安稳晚年愿景的坚固堡垒。
选择福满满6号,就是选择为自己的未来增添一份笃定,为人生的后半程画上圆满句号。
奶爸也给大家推荐几款目前值得选择的终身寿险产品:
1、一生中意福享版(分红型)
中意人寿经典款——一生中意系列!
虽然保底收益都在1.3%左右,但演示利率是目前少有的4.25%产品。
叠加分红收益后,封闭期只有7年,
10年预期红利IRR达1.8%以上,最高红利IRR有机会超过3.2%,目前5款产品最高。
保单权益丰富、增值服务又多,资金周转更方便。
【适用人群】
能接受较低的确定性,来换取更高的分红预期的朋友。
2、一生中意鑫享版(分红型)
同样也出自中意人寿热门IP,但和福享版优点不一样的是,
鑫享版的保底收益更高一点,演示红利就下调了些。
30岁女性,5年交,年交10万,叠加红利收益,
封闭期只有7年,而持有10年预期IRR就超过1.5%,
最高无限接近3%!
【适用人群】
追求更稳定收益、看重保司综合实力、产品保单权益的朋友。
3、鸿利鑫享3.0(分红型)
陆家嘴国泰人寿出品,和中意人寿一样,有着20多年的分红险运营经验。
保司实力出众,产品也很优秀:
30岁女性,5年交,年交10万,单保证收益最高也超过1.5%,
如果叠加红利收益,最高超过3.1%!
可以说两者都兼得。
【适用人群】
看中保司综合实力,兼顾保底+分红的朋友。
4、悦享盈佳福享版(分红型)
中邮人寿出品,妥妥的大保司系分红险。
且投保门槛超低的,年交5000元起就能买了,普通工薪阶层都能拥有!
30岁女性,5年交,年交10万,
单看保证收益,比鸿利鑫享3.0还略高一点点。
附加红利收益后,封闭期只有6年,
持有10年,预期红利超过1.7%,最高有机会超过3.1%!
【适用人群】
看中大品牌产品、预算不多,兼顾保底+分红收益的朋友。
5、光明至尊乐享版(分红型)
光大永明人寿的爆款系列——光明至尊,一直以来好评都非常不错。
新上的光明至尊乐享版,前期现价增长非常快,
单看保证收益,回本只要8年;叠加分红只要6年。
而且,保证收益是这里面最高的:
30岁女性,5年交,年交10万,最高超过1.6%!
如果叠加红利收益,
保单第10年,预期红利IRR>2%,市场少有,
最高预期红利IRR>3%
【适用人群】
看中前期回本速度快、保证收益高,有养老社区需求朋友。
想要了解产品详细信息的朋友,也可以私聊奶爸~
微信扫一扫
微信扫一扫
关注微信
客服热线
奶爸保

