复星联合妈咪保贝爱常在少儿重大疾病保险是一款互联网产品,全国可投,无论是常见的少儿重疾,还是少儿特疾和罕见病,都有提供保障。
下面奶爸来给大家详细介绍一下。
一、复星联合妈咪保贝爱常在少儿重大疾病保险好不好?
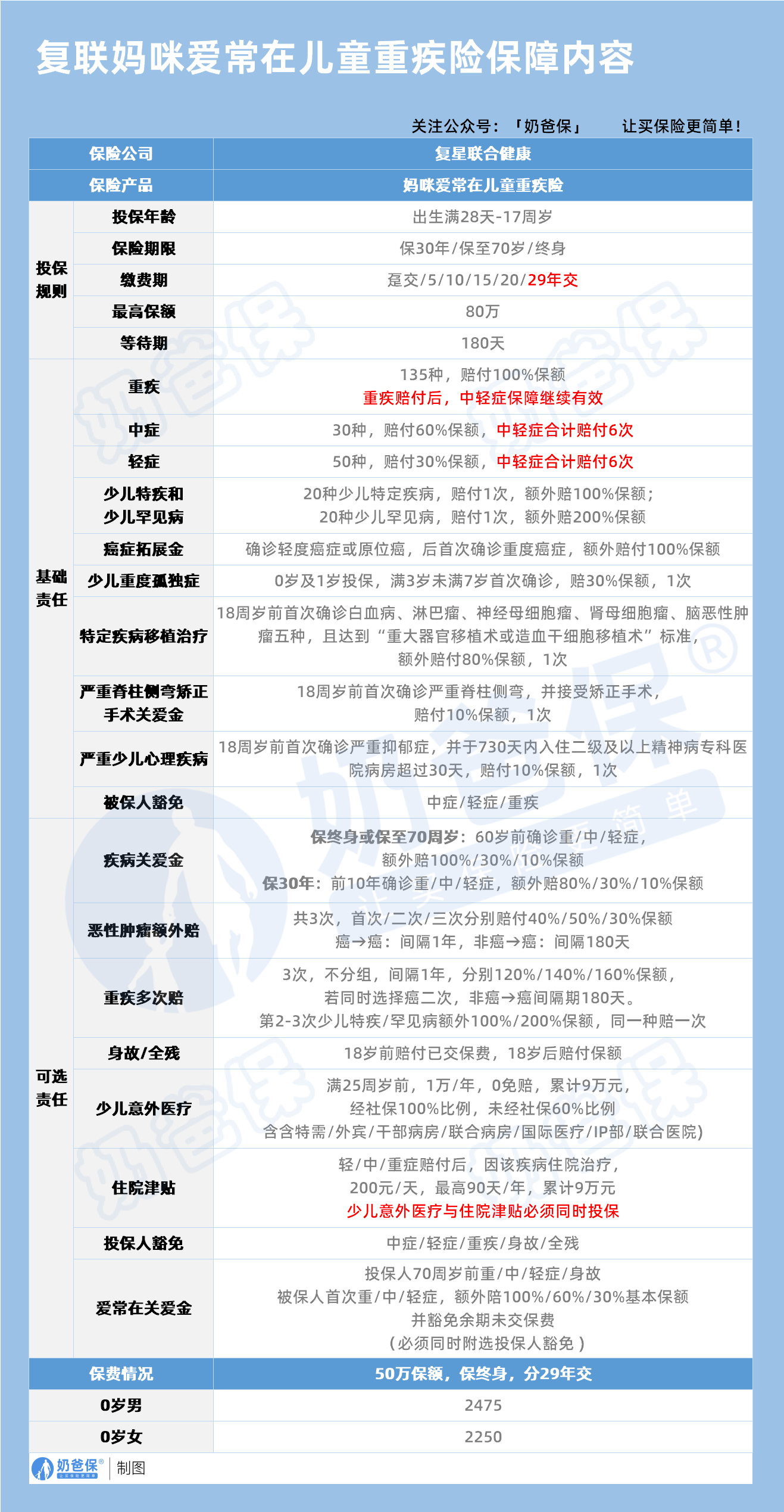
先来看看复星联合妈咪保贝爱常在少儿重大疾病保险的保障内容表格:

复星联合妈咪保贝爱常在少儿重大疾病保险提供了十项必选责任,
不仅有常规少儿重疾的重疾/中症/轻症,罕见病/特定疾病,被保人保费豁免等标准配置,
还有恶性肿瘤-重度拓展金、特定疾病移植治疗等衍生保障,还有孤独症、脊柱侧弯、心理疾病等常见病,为孩子考虑周全。
情况一:若30岁宝妈给1岁儿子购买爱常在,选关爱金+附加关爱金,5年后妈妈患重症后儿子首次患白血病且需要做移植手术,可一次获得合计480%基本保额的赔付:
首次重疾100%;
特定疾病100%;
特定疾病移植治疗额外赔80%;
特定疾病关爱金100%;
附加关爱金100%;
情况二:情况一中的被保人若在此前先确诊原位癌,后再确诊白血病的情况下再额外给付100%基本保额。
情况三:以罕见病脊髓内肿瘤为例,若客户购买疾病关爱金、附加关爱金且符合条款约定,被保人确诊脊髓内肿瘤,可赔付重疾+罕见疾病+关爱金共500%保额。
近年来,未成年人孤独症和抑郁症发病率逐年上升,已经为社会高度关注。
而复星联合妈咪保贝爱常在少儿重大疾病保险不仅提供重度孤独症、心理疾病、脊柱侧弯的治疗资金保障。
还提供少儿健康成长早筛服务,提供该项服务的是复旦大学附属儿科医院新虹桥分院(暨上海星辰儿童医院)。

此外,这款少儿重疾险提供了双重关爱金,超越了市场上一般产品仅提供的第一重关爱金(主险可选保障)。
具体来说:
第一重关爱金覆盖终身或至70岁的保障,在60岁前首次确诊重疾、中症或轻症时,将分别额外提供100%、30%和10%的基本保额赔付。
若选择30年保障期限,则在保单前10年首次确诊时,额外赔付比例分别为80%、30%和10%
第二重关爱金(可选责任)则在父母遭遇不幸时,为孩子提供额外的保障。若投保人在70岁前初次确诊重疾、中症、轻症或身故,将额外给付100%、60%、30%的基本保额。
这一设计确保了即使在投保人发生保险事故后,被保险人的下一次疾病仍可获得关爱金的赔付,实现了“让爱常在”的承诺。
此外,还提供长期特需意外医疗保障,
扩展了医疗服务范围,包括特需医疗、国际医疗和VIP部门等。
即使在自费机构接受治疗,也能获得100%的赔付,这大大提升了保险的实用性和价值。

复星联合妈咪保贝爱常在少儿重大疾病保险还提供丰富的增值服务,
包括专家问诊、门诊陪诊、住院安排等,覆盖了就医的各个方面。

二、奶爸总结
复星联合妈咪保贝爱常在少儿重大疾病保险以其高性价比和全面保障,为孩子们的健康未来提供了坚实的保障。
对于希望为孩子提供最佳健康保障的家长们来说,一个值得考虑的选择。
奶爸也给大家推荐几款优质的重疾险产品:
1、君龙人寿超级玛丽15号
第一,结节保障超全面
自带保障在原有肺结节基础上,拓展到乳腺/甲状腺结节,范围更广了。
可以说是目前市场上,少有的三大高发结节都有保障的产品。
第二,癌症保障丰富
超玛15号的癌症保障,从早期到晚期,都安排得妥妥的。
本身自带癌症拓展金,
首次确诊原位癌/轻度癌症后,确诊恶性肿瘤—重度,额外赔50%。
如果觉得不够,还可以附加以下保障:
癌症津贴或癌症多次赔(二选一):间隔一定周期后,可以赔一笔钱用于癌症持续治疗,癌症津贴有次数限制,多次赔则不限次数。
癌症重度特药治疗金:确诊癌症后需要吃高价特药,做过相关手术可以赔50%保额。

第三,重疾多次赔灵活选
重疾多次赔可以按需选择:
65周岁版,要求是65岁前确诊,额外赔2次,每次赔120%保额;
另一版则是不限年龄,额外赔2次,每次赔120%保额。

同种不同种都赔,且同种间隔周期短,只要2年
像心脏病术后复发了也能保,不用怕赔过一次就没保障了。
【适合人群】
看中结节、癌症保障,预算不多的朋友。
2、复星联合达尔文12号
第一,自带意外重疾额外赔和住院津贴。
前者因为意外导致首次重疾,可多赔35%基本保额。
等于一张保单覆盖重疾+意外,且是保至终身的双重保障!
后者在60周岁前未发生重疾,60岁后确诊,每天给付0.1%基本保额作为住院津贴。
人一辈子不一定会得重疾,但60岁后难免因小病小痛住院,
达尔文12号这个保障,可以让不确定的赔付变得更确定。
不过,这里需要注意的是,如果后续重疾/身故/全残,
会扣掉累计已给付的住院津贴金额后,再赔付。
第二,可选责任丰富
达尔文12号多重附加保障:
重疾多次赔:分65周岁版和终身版(二选一),满足多种人群需要;
重疾保费补偿:缴费期内发生重疾返还保费,实现“重疾免单”;
疾病关爱金/顶梁柱关爱保险金:家庭责任最重阶段赔更多;
癌症津贴:癌症间隔一定周期就能获得一笔理赔金。
第三,理赔门槛更低
5种特定重疾(如严重心肌炎)、原位癌、癌症津贴赔付,都比同类产品更宽松。
【适合人群】
看重理赔门槛、重疾返还保费的朋友
3、复星联合医联有盟
第一,轻中症保障灵活
必选保障是重疾,像轻中症保障、身故保障,可以加钱获得。
如果预算有限,也可以只买个重疾,先把大病保障做好;
如果预算多一点,建议大家还是要附加轻中症保障。
第二,自带一般医疗金
医联有盟自带医疗金,非常实用:
保单前5年,每年提供报销额度=0.5%*保额,100%报销,
未用完可累计,终身有效,身故/全残一次性赔剩余额度!

像买药、体检、看牙等日常开支,都能用上。
可以说是实打实把钱返还给客户使用!
第三,健康告知非常宽松
健康告知只有4条:
比如过去1年内的检查异常、是否有被医生建议住院或手术;
过去2年内的手术情况以及过去5年内的疾病情况。
针对非常高发的甲状腺/乳腺/肺结节,没有问询是否有进行手术,也没有问询是否多发,
只要结节等级在3级以内,结节直径符合要求,就有机会标体承保!
就连癌症,如果5年前已经治愈,没有复发和转移,
同时不涉及其他健康告知,也有机会投保!
【适合人群】
有健康异常的、注重就医资源和健康管理,看中产品实用性的朋友。
4、瑞华健康华佗1号康泰版
第一,基础保障扎实
轻中重疾保障都涵盖了,且轻症+中症赔付次数共7次,
目前市场上赔付次数算比较高的。
且重疾赔完,轻中症不分组还能继续赔,
不分组的好处就在于,赔付规则更宽松。
第二,性价比高
同样50万保额,保终身,基础保障,分30年交,
30岁人群投保华佗1号康泰版,比超级玛丽和达尔文便宜100元/年!
30年下来立省3000块!
第三,可选保障丰富
如果预算比较多,还可以附加:
重疾多次赔、疾病关爱金、癌症津贴、重疾保费补偿金和身故保障。
都是目前市场上热门可选保障内容,实用性强。
【适合人群】
追求高性价比、看中基础保障全面的朋友。
微信扫一扫
微信扫一扫
关注微信
客服热线
奶爸保

