2025年,随着工作压力增大和家庭责任加重,定期寿险成为家庭经济支柱的“刚需”。
北京人寿推出的擎天柱9号定期寿险,凭借高保额、低门槛、灵活保障等特性,
不仅覆盖猝死、交通意外等高发风险,还对肺结节、抑郁症等健康问题敞开大门,真正实现“普惠保障”。
下面奶爸将从产品亮点、真实投保案例出发,解析其为何被称为“家庭守护神”。
一、北京人寿擎天柱9号定期寿险亮点有哪些?
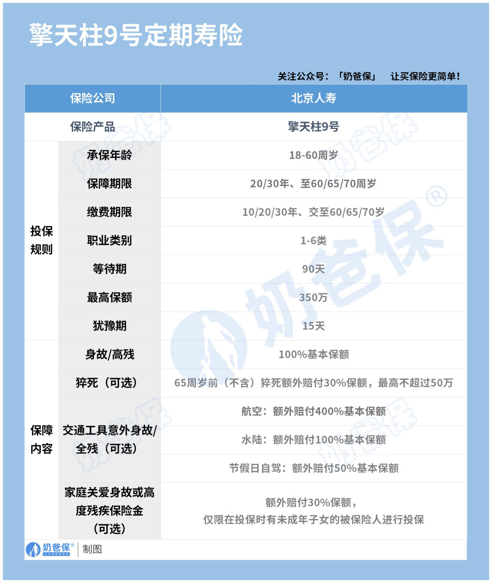
先来看看保障内容表格:

下面奶爸给大家总结了其亮点:
1、低保费撬动高保额
30岁男性投保100万保额(保至60岁,30年缴费),年缴保费仅需1104元,日均成本不足3元;
女性费率更是低至600元/年,较同类产品保费便宜约20%
而且最高保额可达350万,精准匹配了一线城市人群的房贷需求(如300万房贷+子女教育+家庭支出),真正实现了“人走债不留”的保障。
2、核保宽松
产品突破传统核保限制,仅设3条极简健康告知,

对肺结节、甲状腺结节、乙肝(含大小三阳)、抑郁症等常见疾病也是“零问询”。
同时取消了BMI限制,肥胖或偏瘦人群均可投保,
职业覆盖了1到6类人群(含警察、货车司机等高风险职业),为亚健康及特殊职业人群打开保障通道。
3、可选保障丰富
猝死保障:
65岁前猝死额外赔付30%保额(如100万保额可获130万赔付),直击互联网从业者、高压职场人群的“过劳风险”。
交通意外倍增:
航空意外最高赔付400%保额(350万保额可获1400万赔付),适配商务差旅人群;
法定节假日自驾额外赔付50%保额,为春节、国庆等出行高峰增添保障。
家庭关爱金:
有未成年子女的家庭,身故/全残额外赔付30%保额,确保孩子成长资金链不断裂。
4、承保公司实力强
2024年第4季度,北京人寿综合偿付能力充足率达190.27%,核心偿付能力充足率达104.85%,
2024年第2季度、第3季度风险综合评级结果均为BBB,数据均远超监管要求,说明公司运营正常。
理赔服务方面,
2024年北京人寿平均理赔时效仅1.2天,小额案件实现24小时到账,真正解决了急需“救命钱”的燃眉之急。
二、北京人寿擎天柱9号定期寿险不同人群投保案例
了解完产品亮点,我们来看看不同人群该怎么投保。
案例1:互联网从业者的“抗猝死盾牌”
30岁的张先生是某互联网公司项目经理,常年加班,背负200万房贷,育有1岁女儿。
他选择100万保额(保至和交至65岁)+猝死责任+家庭关爱金,年缴保费1994元。
若不幸猝死,家人将获赔130万(100万+30万),覆盖房贷余款及女儿教育金,避免家庭陷入债务危机。
案例2:肺结节患者的“投保突围战”
35岁的李女士体检发现3mm肺结节,多次被其他寿险拒保。
投保这款可以以标体承保,50万保额(保30年交30年),年缴保费仅500元。
无需加费或除外责任,就打破了健康歧视壁垒,为慢性病患者提供平等保障的机会。
案例3:频繁出差者的“交通安全网”
40岁的王先生是销售总监,每月飞行10次且自驾通勤。
他投保200万保额(保到60岁)+航空意外+法定节假日自驾责任,年缴保费3200元。
如果期间发生航空意外,赔付金额将达1000万(200万×5倍),远超普通意外险的保额,为高频出行人群提供了高额保障。
三、奶爸总结
北京人寿擎天柱9号定期寿险凭借“低保费、高保额、宽门槛”的核心优势,精准解决了家庭经济支柱的风险痛点。
无论是一线城市房贷族、亚健康人群,还是高频出行者,均可通过灵活配置获得定制化的档案。
大家也可以看看奶爸推荐的优质定期寿险产品:

1、投保规则
这3款产品的投保年龄、等待期都是一样的,
保障期和缴费期略有不同,但也几乎差别不是很大。
我们重点来说两点:
一个是健康告知,
大多数会从以下几个方面进行询问:
投保经历、高风险运动和既往病史。
只有大麦2026针对45岁以上人群,还多了就医行为问询,
内容涉及近两年内的手术或住院情况,以及检查异常需要进一步治疗等。

从投保经历来看,三款产品都会问到:
最近两年的投保异常经历→3款产品差不多;
重疾理赔经历→定海柱7号额外问询了轻中症理赔;
累计投保保额→擎天柱11号一生中意版更宽松,只问的是最近1年的保额。
从高风险运动来看,三款产品都差不多,
只有定海柱7号问询是否有长期从事。
从既往病史来看,定期寿险问的都是一些重大疾病,
比如癌症、冠心病、心肌梗死等。
常见的肺结节、甲状腺结节和乳腺结节都没有问。
像擎天柱11号一生中意版对先天性心脏病比较友好,心超复查已自行闭合的不在问询范围。
拿捏不准的,可以点这里协助核保。
另一个是最高保额,
单从保额上限来看,大麦2026是最高的,上限是400万。
但不同地区、年龄、职业可能略有不同。
以大麦2026为例子:

只有超一类和一类地区,18-45岁以内人群,且符合BMI要求,
才能买到400万保额。
超一类和一类地区如:
北京、上海、重庆、广州、深圳、杭州、南京、成都、宁波、苏州、武汉、厦门、佛山。
2、必选保障
作为定期寿险,其实必选保障,
都是差不多的,即都含身故和全残保障。
不过这里需要提醒大家的是,
身故和全残,只能二赔一。
擎天柱11号一生中意版还额外多了一项——家庭守护保障:
被保人及法定配偶因同一意外事故身故或全残,额外赔付100%基本保额。

作为家里的双顶梁柱,如果同时出险,对家中双亲和孩子来说,打击真的太大了。
这个双倍保额保障,至少可以让父母孩子在经济上有足够多的补偿和支持。
而且,这里说的是【出险时】存在法定配偶,
即买的时候不管是否结婚,婚后都会额外获得这个保障。
所以,如果是夫妻双方投保,擎天柱11号一生中意版有机会赔得更多。
3、可选保障
3款产品都含猝死关爱金+交通意外身故或全残。
只是赔付力度略有不同。
定海柱7号还多了个身故或全残特别关爱金:
45周岁后,身故或全残额外赔50%保额。

如果比较看重特殊年龄赔付比例的,可以重点考虑。
如果你想详细了解上述几款定期寿险测评,也可以联系奶爸~
微信扫一扫
微信扫一扫
关注微信
客服热线
奶爸保

