孩子的健康是家长心头大事,给孩子配置合适重疾险至关重要。
招商仁和青云卫5号少儿重疾险,保障丰富且价格实惠,备受家长关注。
然而,关于这款产品一年保费多少、在哪里能买到,许多家长仍心存疑惑。
下面奶爸就给大家解答一下。
一、招商仁和青云卫5号怎么样?
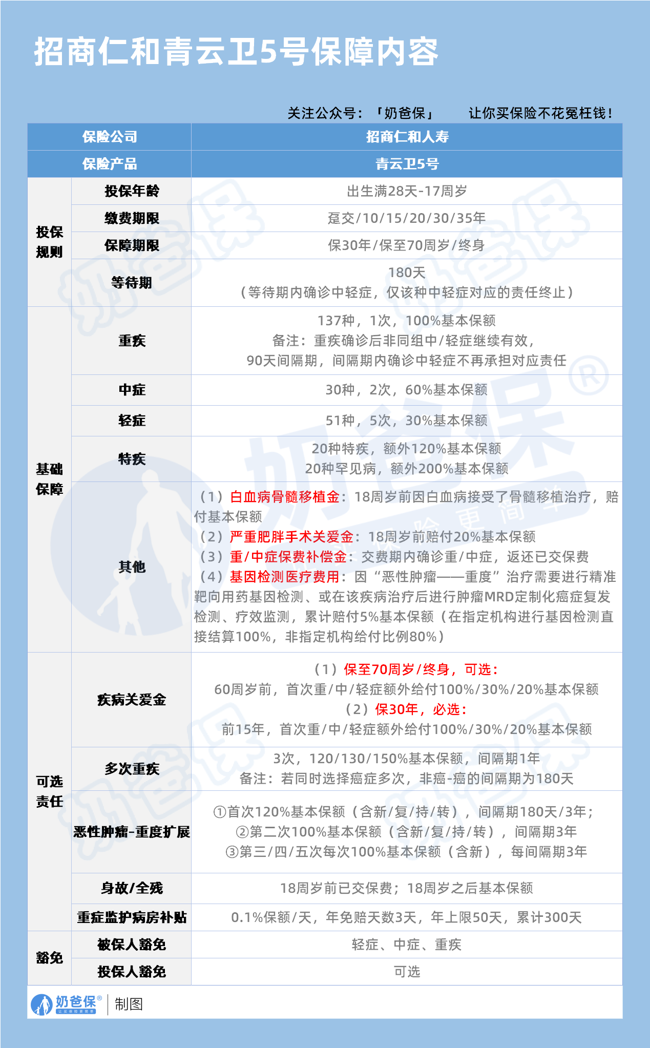
先来看看保障内容表格:

1、投保规则
招商仁和青云卫5号的投保年龄为出生满28天到17周岁,专为孩子提供保障。
保障期限有保30年、保至70周岁或终身三种选择。
缴费期限也是十分灵活,
提供趸交、10年、15年、20年、30年、35年多种方式。
最高保额可达80万元,家长们可以根据孩子情况选择合适的保额与缴费方式。
比如收入稳定且希望长期分摊保费压力的家庭,可以选择较长的缴费期限;
而经济条件较好,不想长期缴费的家庭,短期缴费也不错。
2、基础保障
招商仁和青云卫5号保障137种重疾,赔付100%保额,赔付1次;
保障51种轻症,赔付30%保额,最多赔5次;
保障30种中症,赔付60%保额,最多赔2次。
并且重疾赔付后,间隔90天,非同组的轻症和中症保障还继续有效。
还有专属的少儿特疾保障,
保障20种少儿特定疾病,额外赔付120%保额;
保障20种罕见疾病,额外赔付200%保额,各仅赔付一次。
招商仁和青云卫5号还有不少特色保障,
比如18岁前因治疗白血病接受骨髓移植,赔付100%基本保额;
18岁前确诊严重肥胖并接受相关手术,赔付20%保额;
针对“恶性肿瘤重度”治疗的精准基因检测,累计赔付5%保额,指定机构100%直接结算,非指定机构按80%比例赔付。
3、可选保障
如疾病关爱金,
60岁前首次确诊重疾、中症、轻症,分别额外赔付100%、30%、20%保额;
如重疾多次赔,
最多赔3次,第2次赔付120%,第3次130%,第4次150%保额。
如恶性肿瘤重度关爱金,
赔付不限次数,首次赔付120%保额,后续每次赔付100%保额;
如身故或全残,
18岁前赔付已交保费,18岁后赔付基本保额;
如重症监护病房补贴,
根据实际住院天数按基本保额的0.1%进行赔款,年限50天,累计上限300天。
当然,家长也可以附加投保人豁免,在自己遭遇不幸时,可以豁免孩子剩余的保费。
二、招商仁和青云卫5号在哪里买?
1、保险公司官方渠道
可以通过招商仁和人寿的官方网站、官方APP,
或者官方客服电话400-86-95666进行咨询和投保。
在官方渠道投保,信息获取准确、可靠,也能直接与保险公司沟通,办理业务也更有保障。
比如在APP上,操作流程清晰,还能随时查看保单信息等。
2、保险经纪人或代理人
可以联系身边专业的保险经纪人或代理人。
他们能够根据家长的具体需求和家庭经济状况,提供个性化的方案讲解和规划建议,
帮助家长更深入地了解产品细节,解答疑问,协助完成投保流程。
3、互联网保险平台
一些正规的互联网保险平台也提供招商仁和青云卫5号的投保服务。
比如奶爸保,平台产品丰富,对比功能强大,方便家长同时查看多款产品信息,进行横向比较。
但在选择互联网平台时,要确认其合法性和合规性,确保投保安全。
三、招商仁和青云卫5号保费贵吗?一年多少钱?
以0岁孩子,买50万保额,分35年交为例:

若选择基本保障,保至70周岁,男孩年保费为1735元,女孩为1485元;保终身,男孩年保费2530元,女孩2225元。
若选择基本保障+重疾多次赔,保至70周岁,男孩年保费1845元,女孩1630元;保终身,男孩2695元,女孩2455元。
若选择基本保障+疾病关爱进,保至70周岁,男孩年保费2615元,女孩2310元;保终身,男孩3225元,女孩2880元。
可以看出,
保费会因保障期限、保障责任的不同以及孩子性别的差异而有所变化。
整体来说,招商仁和青云卫5号的保费是比较合理的,产品性价比不错。
四、奶爸总结
招商仁和青云卫5号投保规则灵活,保障丰富全面,为孩子提供了坚实的疾病保障。
购买渠道也有很多,家长可以根据孩子需求选择合适的保障方案。
奶爸也给大家推荐几款优质的重疾险产品:
1、君龙人寿超级玛丽15号
第一,结节保障超全面
自带保障在原有肺结节基础上,拓展到乳腺/甲状腺结节,范围更广了。
可以说是目前市场上,少有的三大高发结节都有保障的产品。
第二,癌症保障丰富
超玛15号的癌症保障,从早期到晚期,都安排得妥妥的。
本身自带癌症拓展金,
首次确诊原位癌/轻度癌症后,确诊恶性肿瘤—重度,额外赔50%。
如果觉得不够,还可以附加以下保障:
癌症津贴或癌症多次赔(二选一):间隔一定周期后,可以赔一笔钱用于癌症持续治疗,癌症津贴有次数限制,多次赔则不限次数。
癌症重度特药治疗金:确诊癌症后需要吃高价特药,做过相关手术可以赔50%保额。

第三,重疾多次赔灵活选
重疾多次赔可以按需选择:
65周岁版,要求是65岁前确诊,额外赔2次,每次赔120%保额;
另一版则是不限年龄,额外赔2次,每次赔120%保额。

同种不同种都赔,且同种间隔周期短,只要2年
像心脏病术后复发了也能保,不用怕赔过一次就没保障了。
【适合人群】
看中结节、癌症保障,预算不多的朋友。
2、复星联合达尔文12号
第一,自带意外重疾额外赔和住院津贴。
前者因为意外导致首次重疾,可多赔35%基本保额。
等于一张保单覆盖重疾+意外,且是保至终身的双重保障!
后者在60周岁前未发生重疾,60岁后确诊,每天给付0.1%基本保额作为住院津贴。
人一辈子不一定会得重疾,但60岁后难免因小病小痛住院,
达尔文12号这个保障,可以让不确定的赔付变得更确定。
不过,这里需要注意的是,如果后续重疾/身故/全残,
会扣掉累计已给付的住院津贴金额后,再赔付。
第二,可选责任丰富
达尔文12号多重附加保障:
重疾多次赔:分65周岁版和终身版(二选一),满足多种人群需要;
重疾保费补偿:缴费期内发生重疾返还保费,实现“重疾免单”;
疾病关爱金/顶梁柱关爱保险金:家庭责任最重阶段赔更多;
癌症津贴:癌症间隔一定周期就能获得一笔理赔金。
第三,理赔门槛更低
5种特定重疾(如严重心肌炎)、原位癌、癌症津贴赔付,都比同类产品更宽松。
【适合人群】
看重理赔门槛、重疾返还保费的朋友
3、复星联合医联有盟
第一,轻中症保障灵活
必选保障是重疾,像轻中症保障、身故保障,可以加钱获得。
如果预算有限,也可以只买个重疾,先把大病保障做好;
如果预算多一点,建议大家还是要附加轻中症保障。
第二,自带一般医疗金
医联有盟自带医疗金,非常实用:
保单前5年,每年提供报销额度=0.5%*保额,100%报销,
未用完可累计,终身有效,身故/全残一次性赔剩余额度!

像买药、体检、看牙等日常开支,都能用上。
可以说是实打实把钱返还给客户使用!
第三,健康告知非常宽松
健康告知只有4条:
比如过去1年内的检查异常、是否有被医生建议住院或手术;
过去2年内的手术情况以及过去5年内的疾病情况。
针对非常高发的甲状腺/乳腺/肺结节,没有问询是否有进行手术,也没有问询是否多发,
只要结节等级在3级以内,结节直径符合要求,就有机会标体承保!
就连癌症,如果5年前已经治愈,没有复发和转移,
同时不涉及其他健康告知,也有机会投保!
【适合人群】
有健康异常的、注重就医资源和健康管理,看中产品实用性的朋友。
4、瑞华健康华佗1号康泰版
第一,基础保障扎实
轻中重疾保障都涵盖了,且轻症+中症赔付次数共7次,
目前市场上赔付次数算比较高的。
且重疾赔完,轻中症不分组还能继续赔,
不分组的好处就在于,赔付规则更宽松。
第二,性价比高
同样50万保额,保终身,基础保障,分30年交,
30岁人群投保华佗1号康泰版,比超级玛丽和达尔文便宜100元/年!
30年下来立省3000块!
第三,可选保障丰富
如果预算比较多,还可以附加:
重疾多次赔、疾病关爱金、癌症津贴、重疾保费补偿金和身故保障。
都是目前市场上热门可选保障内容,实用性强。
【适合人群】
追求高性价比、看中基础保障全面的朋友。
微信扫一扫
微信扫一扫
关注微信
客服热线
奶爸保

