数据显示,我国存款利率持续走低,目前5年期存款利率仅1.55%,连通货膨胀带来的压力都难以覆盖。

在当前利率下行、市场波动的大环境下,稳健型客户对于资产安全性和收益稳定性的追求愈发强烈。
他们倾向于中低风险的产品,期望在保障本金安全的同时,还能获得长期稳定的收益。
接下来,奶爸就为大家详细介绍适合稳健型客户的产品。
一、稳健型客户可以购买什么风险等级的产品?
稳健型客户通常适合购买中低风险等级的产品。
这类客户追求资金的相对安全,希望在保证一定收益的同时,尽可能降低风险。
一般来说,R1(低风险)和R2(中低风险)等级的产品比较符合他们的需求。
R1级产品风险极低,通常以银行活期存款、国债等为投资对象,收益稳定,基本能确保本金安全。
R2级产品风险稍高一点,但也主要投资于债券、同业存放等固定收益类资产,发生本金损失的可能性较小。
在保险领域,终身寿险和年金险就比较适合稳健型客户。
终身寿险除了提供身故保障外,还有一定的储蓄功能,保单的现金价值会随着时间增长,收益相对稳定,能为家庭资产提供长期的安全保障。
年金险则是在约定的期限内,定期向被保人给付保险金,活多久领多久,
且收益明确写进合同,稳定性高,能帮助客户实现长期的资金规划。
同时,它们还具备多元功能,比如可以对接养老社区、支持保单贷款等,能满足财富传承和应急的需求。
二、优质年金险产品推荐
下面奶爸给大家推荐三款优质的年金险产品:

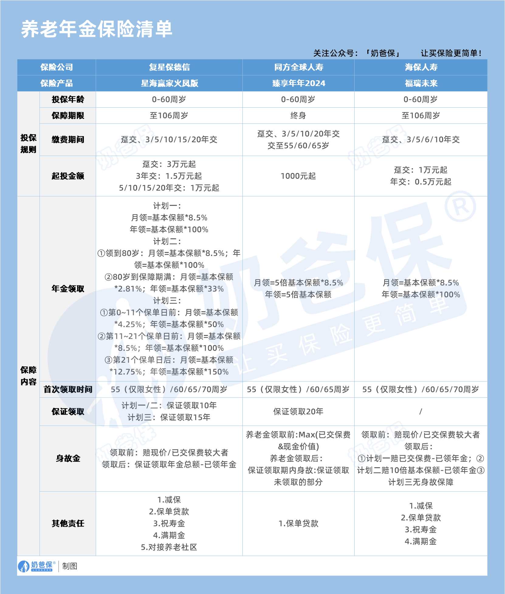
1、复星保德信星海赢家(火凤版)
是一款灵活度高的养老年金险,无需健康告知,适合体况复杂或高危职业人群。
提供三种领取计划:计划一恒额领取,保证领10年;计划二前高后低,80岁前领取更高;计划三递增领取,80岁后领取金额翻倍,适合长寿人群。
此外,99周岁可领祝寿金,106周岁满期时领取基本保额,长期IRR超3.5%
投保保费达150万可对接高端养老社区“星堡”,还能享受医疗绿通、教育资源等增值服务。
2、海保人寿福瑞未来
主打高领取与灵活规划,无健康告知和职业限制,投保门槛低。
提供三种领取计划:
计划一保证返还保费,计划二保证领取10年,计划三领取金额最高且终身有现金价值,适合不同风险偏好。
例如,30岁男性年交10万、交5年,60岁起领计划三,每年可领约5.26万元,至100岁累计IRR达3.52%,满期还能领取10倍保额。
且现价增长快,趸交或短缴最快5年回本,支持减保和附加万能账户,兼顾养老与资金灵活性。
3、同方全球臻享年年2024
是一款高领取型养老年金险,保证领取20年,前20年每年领取5倍基本保额,之后每年领取基本保额,适合追求早期高现金流的人群。
例如,30岁男性年交5万、交10年,60岁起每年可领5.19万元,至79岁累计领取超103万元,80岁后每年领1.04万元直至终身。
可通过保单贷款或减保应对突发需求,月交100元起投,全国范围内均可投保。
由偿付能力充足率超200%的同方全球人寿承保,稳定性强,适合普通大众补充养老。
三、优质终身寿险产品推荐
下面奶爸给大家推荐三款优质的分红型终身寿险产品:

1、中英福满佳2.0(分红型)
收益潜力较大,30岁男性年交100万,60岁时含红利IRR能达到3.5%,长期持有IRR超过3.2%
它减保很灵活,犹豫期过后就能减保,每年限额20%,方便资金周转。
中英人寿的股东是中粮集团与英杰华集团,近5年投资收益率在行业里排名前三,实力很强。
2、一生中意尊享版(分红型)
回本速度快,选择趸交,第4年现金价值就超过保费了,且长期收益表现好。
它是中石油与意大利忠利集团合资的,还参与了国家级基建项目,投资收益比较稳定。
且公司过往分红实现率高,过往10年的分红实现率都超过100%,2023年行业情况不好的时候也达到了83.3%
以0岁男宝趸交50万为例,第4年含红利总利益超保费,长期IRR最高达3.27%
3、光明至尊2024版(分红型)
最高70周岁可投,分红领取有现金领取、累积生息和购买交清增额保险三种方式。
如30岁女性一次性投50万,持有20年含红利总利益约93.7万,长期IRR有望超3.24%,
总保费达到30万,还可享养老社区权益,门槛不算高。
四、奶爸总结
在低利率时代,稳健型客户选择理财产品时,
像年金险和分红型终身寿险这类“保证收益+分红潜力”组合的产品是比较好的选择。
它们不仅能在一定程度上抵御通货膨胀,还能帮助客户实现资产的稳健增值。
大家可以根据自己的实际需求和经济状况,选择最适合自己的产品。
如果大家挑选保险有什么困难,可以扫码关注:奶爸保公众号进行1对1咨询。
现在关注“奶爸保”公众号,回复“官网”,还可以免费领取价值199元的保障大礼包哦,让您买保险变得更简单。
微信扫一扫
微信扫一扫
关注微信
客服热线
奶爸保

