在人口老龄化趋势日益明显的当下,养老问题愈发受到大众的关注。
为了保障退休后的生活品质,越来越多人将目光投向养老年金险。
同方全球人寿推出的臻享年年2024年金险,
凭借其独特的产品设计和优势,在众多养老年金险产品中脱颖而出,
为人们的养老规划提供了一个可靠的选择。
接下来,奶爸为您深度解析这款产品:
一、臻享年年2024年金险解析
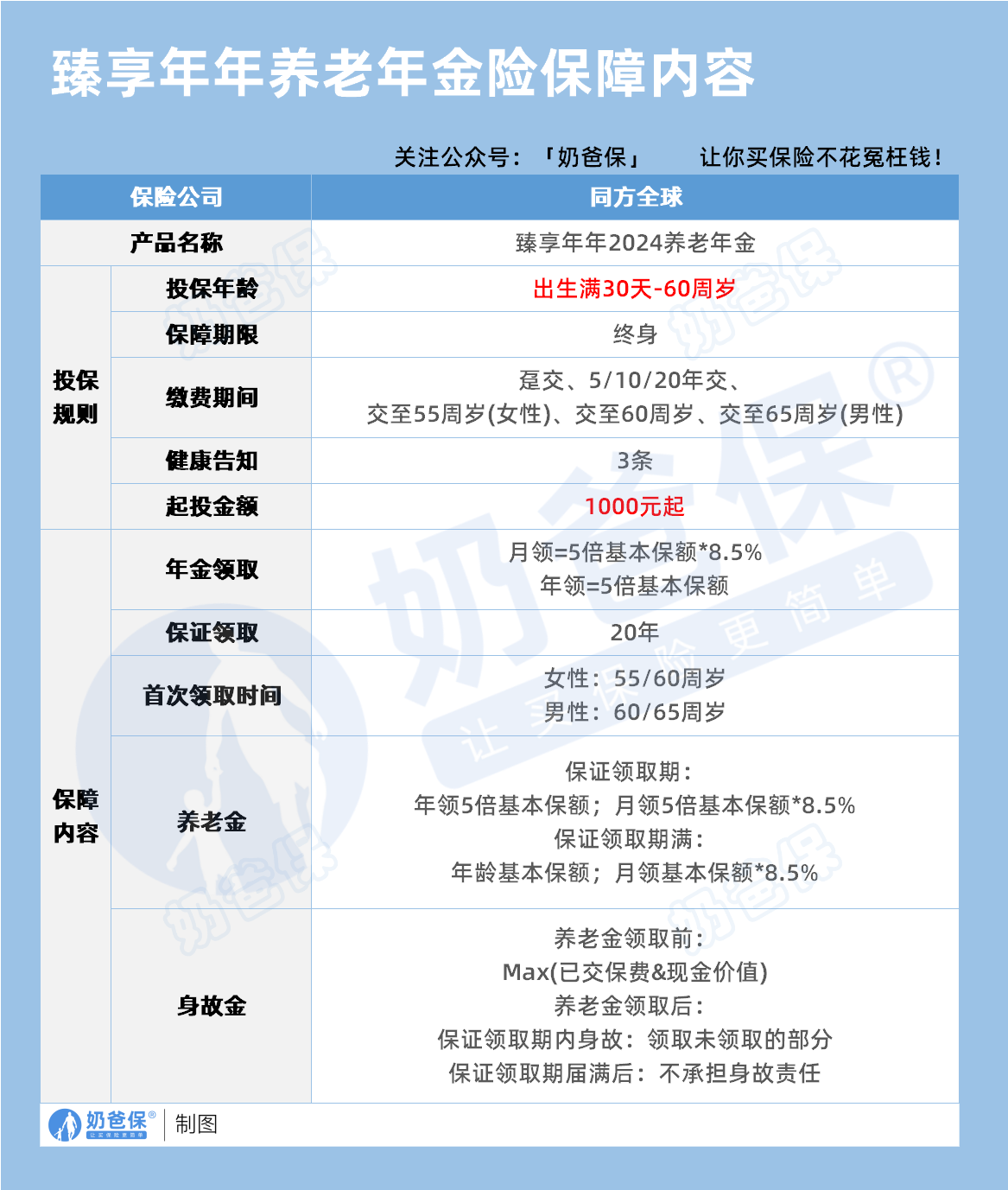
先来看看保障内容表格:

1、投保规则
投保年龄:出生满 30 天到 60 周岁
缴费方式:十分灵活,支持趸交(一次性交清)、3 年交、5 年交、10 年交、20 年交
起投门槛:门槛较低, 1000 元起投
2、保障内容
(1)养老年金
领取年龄与方式:养老金开始领取年龄为 55 周岁(女性)、60 周岁、65 周岁(男性),客户可以根据自身的退休计划灵活选择。
领取方式分为年领和月领,满足不同人群对资金使用频率的需求。
领取金额:在保证领取期内,年领金额为基本保额的 5 倍,月领金额为基本保额的 5 倍的 8.5%
这意味着在退休后的前 20 年,被保险人能够获得一笔较为可观的养老金收入,有效缓解退休初期的经济压力,维持较高的生活品质。
(2)身故保险金
在合同约定的首个养老年金领取日(不含)之前,如果被保险人身故,保险公司将赔付累计已交保费与现金价值的较大者。
在合同首个养老年金领取日(含)之后,若被保险人在保证领取期内身故,保险公司将保证期间尚未领取的养老金之和,一次性返还给受益人。
而在保证领取期后身故,则不再有额外赔付。
3、收益情况
以 30 岁男性,年交 10 万,5年交,60 周岁起领为例,

在 60 周岁到 79 周岁的保证领取期间,每年可以领取的养老金为 56300 元。
在领取至第 80 周岁时,养老年金每年领取11260元
随着时间的推移,能够领取的年金越来越多,
投保人100岁的时候,累计领取年金1362460元,是已交保费的2.72倍,非常可观。
4、产品特点与优势
(1)高领取金额:
在保证领取的 20 年内,每年领取 5 倍基本保额的设计,
使得被保险人在退休初期能够拥有充足的资金用于享受生活、支付医疗保健等费用,
相比一些传统养老年金险产品,在前期的资金给付上更具优势,
能够更好地满足退休后前 20 年较高的生活需求。
(2)保证领取 20 年:
这一保障条款确保了即使被保险人在保证领取期内不幸身故,
其家人也能获得剩余未领取的养老金,
有效避免了因寿命不确定性导致的养老金损失风险,让投保人的养老规划更具稳定性和保障性。
灵活性高:支持减保写入条款,若投保人有临时的资金需求,可以通过减保的方式实现应急调配。
(3)投保门槛低
出生满 30 天至 60 岁都能投保,且起投只需要 1000 元,交费门槛低,让各种收入水平的人群都拥有为自己规划一份养老金的可能性,真正做到了普惠大众,使更多人能够参与到养老保障的规划中来。
二、臻享年年2024年金险适合人群分析
1、年轻上班族
年轻上班族收入相对稳定,但未来面临的养老压力较大。
可通过投保臻享年年2024年金险,拉长缴费期,实现长期的资金积累。
退休后除了提供稳定的现金流,其灵活的减保和保单贷款功能,也能在年轻上班族面临购房、教育等大额支出时,提供一定的资金支持。
2、企业主及高收入人群
企业主和高收入人群虽然当前收入高,但收入稳定性可能不强。
臻享年年2024年金险可以作为他们资产配置的一部分,实现财富的稳健传承和保值增值。
保证领取 20 年以及长期稳定的养老金给付,能够确保他们在退休后依然维持高品质的生活。
此外,通过合理的保险规划,还可以在一定程度上实现税务筹划和资产隔离,保障家庭财富的安全。
3、临近退休人群
对于临近退休的人群来说,除了社保养老金,也要补充其余的养老资金。
臻享年年2024年金险较短的缴费期和高年金领取,能快速为他们提供养老现金流。
在保证领取 20 年的保障下,即使退休后身体状况不佳,也不用担心养老金中断,为晚年生活提供了可靠的经济保障。
三、奶爸总结
臻享年年2024年金险凭借其灵活的投保规则、优厚的保障内容、可观的收益,
为不同年龄、不同收入水平和不同养老需求的人群提供了一个全面且可靠的养老规划解决方案。
奶爸也汇总了几款优质的年金险产品:

1、固收型年金险
推荐大富翁6.0,出自富德生命人寿。
目前市场少有有保证领取的年金险,安全感十足:
方案一保证领取25年;方案二保证领取已交保费。
到80岁还有一笔祝寿金到账,领100%保费,基本不少朋友以后都有机会拿到。
活多久领多久,提供细水长流的现金流:
30岁女性,5年交,年交10万,投保方案二,55岁每年都能领18930元。
【适用人群】
有养老补充需求、看中保证领取的朋友。
2、快返型年金险
推荐3款产品:蛮好的人生2025、星颐朱雀版分红型和悦活人生B款分红型。
前面一款是固收型,后面两款是分红型。
这3款产品,最快第5年起就可以开始领钱了。
以30岁女性,5年交,年交10万为例子:
蛮好的人生2025计划一:第5年领10500元;第6年~74年领9690元;
星颐朱雀版分红型:保证最低可领7992元/年;叠加分红有机会领7992~50311元/年;
悦活人生B款分红型:第5~9年保证领4290元;第10~74年则是8580元;叠加分红有机会领4290~83824元。
可以说,
蛮好的人生2025领取是非常稳定的,收益IRR在1.8%左右。
星颐朱雀版分红型保证领取高,且前期现价增长非常快!
保单第10年,收益IRR为2.129%,最高有机会超过3%!
悦活人生B款分红型,前面9年领取不高,第9年后是翻倍领取,先低后高,
且产品分红也很大方。
保单第10年,收益IRR为2.136%,最高接近3%!
【适用人群】
这3款产品可以这么选:
看中大保司、追求稳定领取,推荐蛮好的人生2025;
看中总体领取水平较高,推荐星颐朱雀版分红型;
看中养老社区、希望后面可以多领一些的朋友,推荐悦活人生B款分红型。
想要了解产品详细信息的朋友,也可以私聊奶爸~
微信扫一扫
微信扫一扫
关注微信
客服热线
奶爸保

