在竞争激烈的保险市场里,新华保险推出的多倍保障智赢版重疾险,凭借丰富保障内容和实用设计,聚焦各人生阶段健康风险保障需求。
下面详细拆解这款产品,看看它如何为消费者筑牢健康防线。
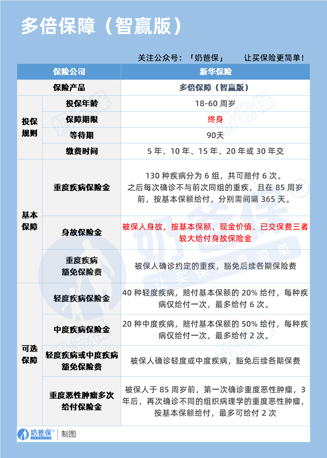
一、新华多倍保障智赢版重疾险保障哪些内容?
先来看看保障内容表格:

1、重疾保障
该产品把130种重疾科学划分成6组,每组能独立赔付。
一旦被保人患上重疾,符合合同约定就能多次获赔,大大提升应对重疾风险的能力。
对于高发的重度恶性肿瘤,附加可选责任后,最多能额外赔两次,间隔期仅3年。
比如,被保人首次患癌获赔后,3年后癌症复发、转移等情况,还能再赔,给癌症治疗、康复提供更充足资金支持。
而且,若首次重疾赔付在85周岁前,后续仍有多次赔付机会,晚年患重疾也有保障。
2、身故保障
18岁前不幸身故,受益人能拿到已交保费;
18岁后身故,按基本保额、现金价值、已交保费的较大值赔付。
这一设计,保障了被保人不同人生阶段的身故风险,也延续了对家庭的经济责任。
比如,作为家庭支柱的成年人身故,家人能获得可观赔付,用于偿还债务、维持生活,减少因身故带来的经济冲击。
3、中轻症保障(可选)
可选的中轻症保障,包含40种轻症和20种中症 。
轻症每次赔基本保额的20%,最多赔6次;
中症每次赔50%基本保额,最多赔2次 。
疾病早期阶段,像一些轻微脑中风、早期肺癌等情况,
能通过中轻症赔付拿到资金,用于及时治疗,防止病情往重疾发展,减轻家庭经济负担。
二、新华多倍保障智赢版重疾险亮点有哪些?
1、病种覆盖广:190种疾病,全周期守护
产品总共涵盖190种疾病,轻、中、重症全面覆盖 。
从早期轻症,到中间阶段中症,再到重大疾病,几乎包含各类常见健康风险。
不管是生活中易出现的轻症疾病,还是威胁生命的重疾,都在保障范围内,为被保人搭建起坚固健康防线,面对疾病更从容。
2、赔付倍数高:最高7倍保额,保障更充足
六组重疾最高可八重赔付,保额最多能增长到7倍(以基本保额为基础 )。
面对重疾带来的高额治疗费、康复费,以及收入损失,高倍数赔付能有效缓解经济压力。
比如,基本保额50万,最高能赔到350万,足够支付治疗、康复费用,让被保人安心治病,不用为钱发愁。
3、保障终身:一生守护,消除后顾之忧
保障期限为终身,从投保起,就给被保人提供终身健康保障 。
随着年龄增长,患病风险上升,终身保障刚好满足全生命周期健康需求。
不管是青年时期的突发疾病,还是老年阶段的慢性病、重疾,都能依靠这份保险获得赔付,陪伴被保人走过每一个人生阶段。
4、保费豁免:患病免缴费,人性关怀满格
被保人只要患上轻、中、重疾中的任意一种,就能免交后续保费,合同继续有效。
这考虑到了被保人患病后的经济困境,避免因没钱交保费而失去保障。
比如,被保人患轻症获赔后,后续保费不用再交,保障却一直在,减轻经济负担,让被保人专心治病、康复。
三、奶爸总结
新华多倍保障智赢版重疾险,从保障责任到亮点设计,都围绕消费者健康风险保障需求展开,
能为不同人生阶段、不同需求的人群,提供坚实健康守护,是值得考虑的选项。
家庭经济支柱:
身故保障能延续经济责任,重疾、中轻症赔付可应对自身患病后的收入损失、医疗费用,保障家庭生活稳定。
关注癌症保障人群:
癌症额外多次赔付责任,对有癌症家族史、担心癌症复发转移的人,是有力保障。
追求终身保障者:
终身保障期限,满足想获得一辈子健康守护的需求,不用担心保障“断档”。
看重保费豁免人群:
患病免交保费的设计,能在遭遇疾病时减轻经济压力,让保障持续有效。
奶爸也给大家推荐几款优质的重疾险产品:
1、君龙人寿超级玛丽15号
第一,结节保障超全面
自带保障在原有肺结节基础上,拓展到乳腺/甲状腺结节,范围更广了。
可以说是目前市场上,少有的三大高发结节都有保障的产品。
第二,癌症保障丰富
超玛15号的癌症保障,从早期到晚期,都安排得妥妥的。
本身自带癌症拓展金,
首次确诊原位癌/轻度癌症后,确诊恶性肿瘤—重度,额外赔50%。
如果觉得不够,还可以附加以下保障:
癌症津贴或癌症多次赔(二选一):间隔一定周期后,可以赔一笔钱用于癌症持续治疗,癌症津贴有次数限制,多次赔则不限次数。
癌症重度特药治疗金:确诊癌症后需要吃高价特药,做过相关手术可以赔50%保额。

第三,重疾多次赔灵活选
重疾多次赔可以按需选择:
65周岁版,要求是65岁前确诊,额外赔2次,每次赔120%保额;
另一版则是不限年龄,额外赔2次,每次赔120%保额。

同种不同种都赔,且同种间隔周期短,只要2年
像心脏病术后复发了也能保,不用怕赔过一次就没保障了。
【适合人群】
看中结节、癌症保障,预算不多的朋友。
2、复星联合达尔文12号
第一,自带意外重疾额外赔和住院津贴。
前者因为意外导致首次重疾,可多赔35%基本保额。
等于一张保单覆盖重疾+意外,且是保至终身的双重保障!
后者在60周岁前未发生重疾,60岁后确诊,每天给付0.1%基本保额作为住院津贴。
人一辈子不一定会得重疾,但60岁后难免因小病小痛住院,
达尔文12号这个保障,可以让不确定的赔付变得更确定。
不过,这里需要注意的是,如果后续重疾/身故/全残,
会扣掉累计已给付的住院津贴金额后,再赔付。
第二,可选责任丰富
达尔文12号多重附加保障:
重疾多次赔:分65周岁版和终身版(二选一),满足多种人群需要;
重疾保费补偿:缴费期内发生重疾返还保费,实现“重疾免单”;
疾病关爱金/顶梁柱关爱保险金:家庭责任最重阶段赔更多;
癌症津贴:癌症间隔一定周期就能获得一笔理赔金。
第三,理赔门槛更低
5种特定重疾(如严重心肌炎)、原位癌、癌症津贴赔付,都比同类产品更宽松。
【适合人群】
看重理赔门槛、重疾返还保费的朋友
3、复星联合医联有盟
第一,轻中症保障灵活
必选保障是重疾,像轻中症保障、身故保障,可以加钱获得。
如果预算有限,也可以只买个重疾,先把大病保障做好;
如果预算多一点,建议大家还是要附加轻中症保障。
第二,自带一般医疗金
医联有盟自带医疗金,非常实用:
保单前5年,每年提供报销额度=0.5%*保额,100%报销,
未用完可累计,终身有效,身故/全残一次性赔剩余额度!

像买药、体检、看牙等日常开支,都能用上。
可以说是实打实把钱返还给客户使用!
第三,健康告知非常宽松
健康告知只有4条:
比如过去1年内的检查异常、是否有被医生建议住院或手术;
过去2年内的手术情况以及过去5年内的疾病情况。
针对非常高发的甲状腺/乳腺/肺结节,没有问询是否有进行手术,也没有问询是否多发,
只要结节等级在3级以内,结节直径符合要求,就有机会标体承保!
就连癌症,如果5年前已经治愈,没有复发和转移,
同时不涉及其他健康告知,也有机会投保!
【适合人群】
有健康异常的、注重就医资源和健康管理,看中产品实用性的朋友。
4、瑞华健康华佗1号康泰版
第一,基础保障扎实
轻中重疾保障都涵盖了,且轻症+中症赔付次数共7次,
目前市场上赔付次数算比较高的。
且重疾赔完,轻中症不分组还能继续赔,
不分组的好处就在于,赔付规则更宽松。
第二,性价比高
同样50万保额,保终身,基础保障,分30年交,
30岁人群投保华佗1号康泰版,比超级玛丽和达尔文便宜100元/年!
30年下来立省3000块!
第三,可选保障丰富
如果预算比较多,还可以附加:
重疾多次赔、疾病关爱金、癌症津贴、重疾保费补偿金和身故保障。
都是目前市场上热门可选保障内容,实用性强。
【适合人群】
追求高性价比、看中基础保障全面的朋友。
微信扫一扫
微信扫一扫
关注微信
客服热线
奶爸保

