在孩子成长过程中,疾病风险如影随形,为孩子配置一份合适的少儿重疾险成为众多家长的心头大事。
招商仁和青云卫5号重疾险自推出以来,凭借其独特的保障设计吸引了不少家长的目光。
不过,在投保之前,深入了解这款产品的优缺点以及少儿重疾险整体的可靠性十分必要。
究竟招商仁和青云卫5号重疾险优缺点有哪些?少儿重疾险靠谱吗?
奶爸来为大家解读:
一、招商仁和青云卫5号重疾险优缺点有哪些?

(一)青云卫5号重疾险的优点
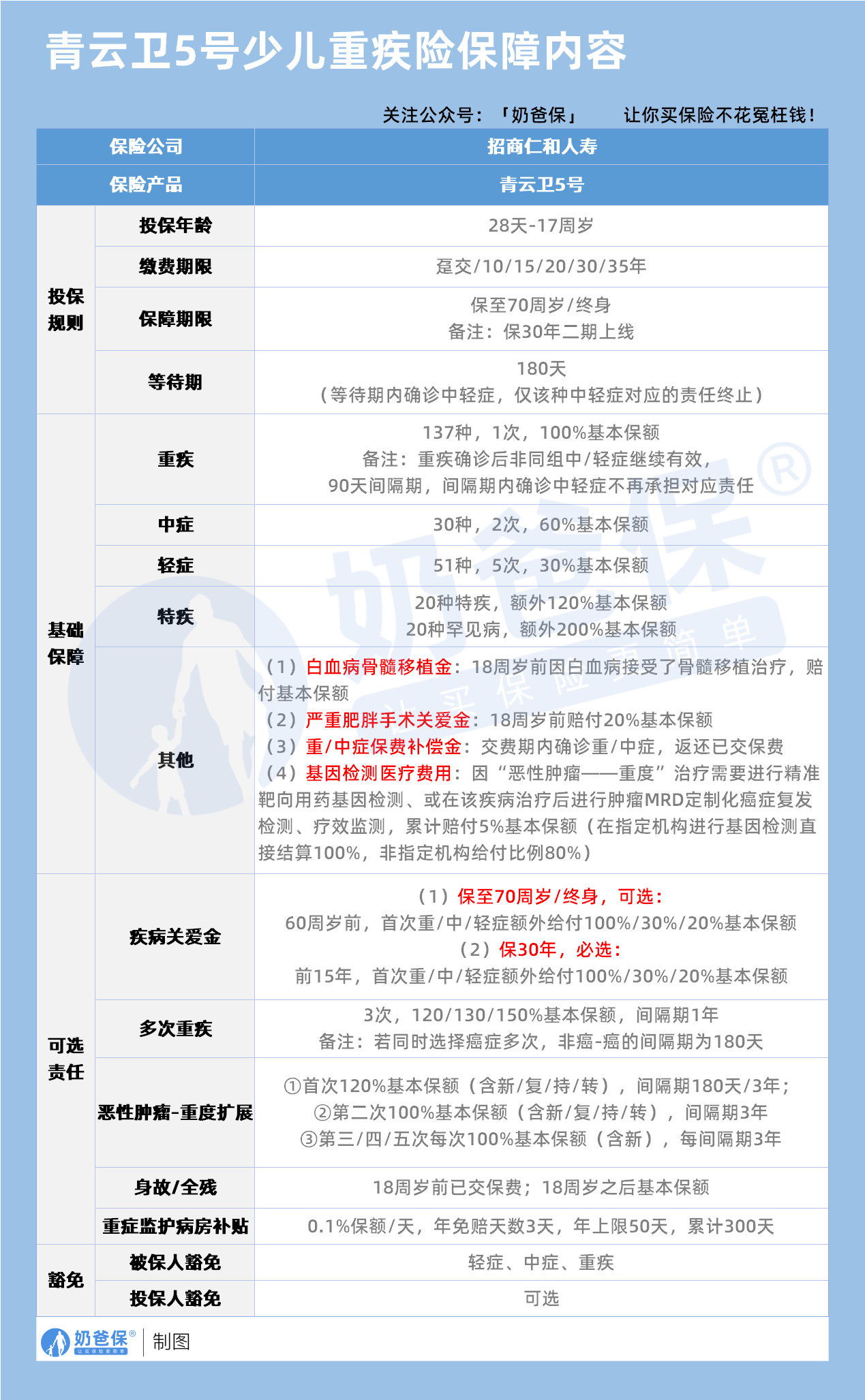
1、保障范围广泛且赔付力度大:
青云卫5号涵盖了137种重大疾病,一旦确诊,被保险人可获得100%保额的赔付,为应对严重疾病提供了坚实的经济基础。
中症方面,30种中症疾病每次可赔付60%保额,最多赔付2次;
51种轻症疾病每次赔付30%保额,最多赔付5次。
这种全面且高额的赔付设置,能在孩子不幸患病时给予充分的资金支持,无论是疾病治疗、康复护理,还是弥补家长因照顾孩子产生的收入损失,都能发挥重要作用。
2、少儿特定疾病和罕见病保障贴心
该产品对少儿高发疾病的保障尤为突出。20种少儿特定疾病额外赔付120%保额,
20种少儿罕见病额外赔付200%保额。
例如,若孩子不幸患上白血病这一少儿高发重疾,在符合理赔条件下,除了重疾本身的100%保额赔付外,
还能获得少儿特定疾病的120%保额额外赔付,大大增强了对少儿高发重疾的保障力度,减轻家庭的经济负担。
3、特色保障创新实用
白血病骨髓移植保险金:18岁之前确诊白血病并进行骨髓移植,可额外赔付100%基本保额。白血病治疗费用高昂,骨髓移植更是关键环节,这一保障为白血病患儿家庭雪中送炭。
严重肥胖手术关爱保险金:随着儿童肥胖问题日益严重,青云卫5号针对18岁前确诊严重肥胖特定合并症并接受手术的情况,赔付20%基本保额,体现了对儿童健康新趋势的关注和保障。
中症/重疾保费补偿金:若在缴费期内确诊重疾或中症,在正常理赔的同时,还将返还已交保费,且豁免后续保费,保障继续有效。这一设计进一步减轻了家庭的经济压力,即使患病后仍能确保孩子的保障持续。
基因检测医疗费用保险金:对于癌症等需要精准治疗的疾病,基因检测至关重要。该保险金可报销基因检测费用,指定机构100%报销,非指定机构80%报销,累计给付限额为5%保额,为精准治疗提供经济支持。
4、投保灵活
在保障期限方面,消费者可根据自身需求和预算,选择保至70岁或终身。缴费期限也较为灵活,最长可达35年。较长的缴费期限可以降低每年的保费支出,有效分散家长的缴费压力,让更多家庭能够轻松为孩子配置这份保障。
(二)青云卫5号重疾险的缺点
1、等待期较长
青云卫5号的等待期为180天,相比市场上部分等待期为90天的重疾险产品,等待期较长。
在等待期内,如果被保险人因疾病出险,保险公司通常不承担赔偿责任。这意味着在合同生效后的前半年,孩子获得的保障相对有限,家长需要承担一定的风险。
2、部分保障存在限制
重疾赔付后中轻症间隔限制:重疾赔付后,非同组的中轻症虽然仍可赔付,但存在90天的间隔期。
这在一定程度上限制了中轻症保障的连贯性,若在重疾赔付后短时间内又患上非同组的中轻症,可能无法及时获得赔付。
3、基因检测医疗费用保险金限额:
基因检测医疗费用保险金的报销上限仅为保额的5%。对于一些病情复杂、需要多次进行基因检测或检测费用高昂的情况,这一限额可能无法完全覆盖实际支出,家庭仍需自行承担部分费用。
二、少儿重疾险靠谱吗?
少儿重疾险作为一种重要的风险保障工具,总体而言是靠谱的。
首先,正规的少儿重疾险产品均受银保监会严格监管,从产品设计、条款制定到销售行为、理赔服务,
都有一系列规范和标准,确保消费者的权益得到保障。
其次,从理赔数据来看,只要符合保险合同约定的理赔条件,保险公司都会履行赔付义务。例如,在过往众多少儿重疾理赔案例中,白血病、重症手足口病等常见少儿重疾都得到了及时赔付,为患病家庭缓解了经济危机。
然而,要让少儿重疾险发挥应有的作用,
家长在投保时需要注意以下几点:
一是仔细阅读保险条款,了解保障范围、赔付条件、免责条款等关键信息,避免因误解条款导致理赔纠纷;
二是根据家庭经济状况和孩子的实际需求合理选择保额和保障期限,确保保障充足且保费支出不会给家庭带来过大负担;
三是如实进行健康告知,若故意隐瞒孩子的健康问题,可能会导致日后无法获得理赔。
三、奶爸总结
招商仁和青云卫5号重疾险在保障范围、少儿特定疾病保障、
特色保障以及投保灵活性等方面表现出色,为孩子提供了较为全面的疾病风险防护。
对于少儿重疾险整体的可靠性,只要在投保过程中遵循规范、谨慎选择,
它无疑能成为孩子健康成长道路上的有力经济后盾,
帮助家庭抵御重大疾病带来的经济冲击。
奶爸也给大家推荐几款优质的重疾险产品:
1、君龙人寿超级玛丽15号
第一,结节保障超全面
自带保障在原有肺结节基础上,拓展到乳腺/甲状腺结节,范围更广了。
可以说是目前市场上,少有的三大高发结节都有保障的产品。
第二,癌症保障丰富
超玛15号的癌症保障,从早期到晚期,都安排得妥妥的。
本身自带癌症拓展金,
首次确诊原位癌/轻度癌症后,确诊恶性肿瘤—重度,额外赔50%。
如果觉得不够,还可以附加以下保障:
癌症津贴或癌症多次赔(二选一):间隔一定周期后,可以赔一笔钱用于癌症持续治疗,癌症津贴有次数限制,多次赔则不限次数。
癌症重度特药治疗金:确诊癌症后需要吃高价特药,做过相关手术可以赔50%保额。

第三,重疾多次赔灵活选
重疾多次赔可以按需选择:
65周岁版,要求是65岁前确诊,额外赔2次,每次赔120%保额;
另一版则是不限年龄,额外赔2次,每次赔120%保额。

同种不同种都赔,且同种间隔周期短,只要2年
像心脏病术后复发了也能保,不用怕赔过一次就没保障了。
【适合人群】
看中结节、癌症保障,预算不多的朋友。
2、复星联合达尔文12号
第一,自带意外重疾额外赔和住院津贴。
前者因为意外导致首次重疾,可多赔35%基本保额。
等于一张保单覆盖重疾+意外,且是保至终身的双重保障!
后者在60周岁前未发生重疾,60岁后确诊,每天给付0.1%基本保额作为住院津贴。
人一辈子不一定会得重疾,但60岁后难免因小病小痛住院,
达尔文12号这个保障,可以让不确定的赔付变得更确定。
不过,这里需要注意的是,如果后续重疾/身故/全残,
会扣掉累计已给付的住院津贴金额后,再赔付。
第二,可选责任丰富
达尔文12号多重附加保障:
重疾多次赔:分65周岁版和终身版(二选一),满足多种人群需要;
重疾保费补偿:缴费期内发生重疾返还保费,实现“重疾免单”;
疾病关爱金/顶梁柱关爱保险金:家庭责任最重阶段赔更多;
癌症津贴:癌症间隔一定周期就能获得一笔理赔金。
第三,理赔门槛更低
5种特定重疾(如严重心肌炎)、原位癌、癌症津贴赔付,都比同类产品更宽松。
【适合人群】
看重理赔门槛、重疾返还保费的朋友
3、复星联合医联有盟
第一,轻中症保障灵活
必选保障是重疾,像轻中症保障、身故保障,可以加钱获得。
如果预算有限,也可以只买个重疾,先把大病保障做好;
如果预算多一点,建议大家还是要附加轻中症保障。
第二,自带一般医疗金
医联有盟自带医疗金,非常实用:
保单前5年,每年提供报销额度=0.5%*保额,100%报销,
未用完可累计,终身有效,身故/全残一次性赔剩余额度!

像买药、体检、看牙等日常开支,都能用上。
可以说是实打实把钱返还给客户使用!
第三,健康告知非常宽松
健康告知只有4条:
比如过去1年内的检查异常、是否有被医生建议住院或手术;
过去2年内的手术情况以及过去5年内的疾病情况。
针对非常高发的甲状腺/乳腺/肺结节,没有问询是否有进行手术,也没有问询是否多发,
只要结节等级在3级以内,结节直径符合要求,就有机会标体承保!
就连癌症,如果5年前已经治愈,没有复发和转移,
同时不涉及其他健康告知,也有机会投保!
【适合人群】
有健康异常的、注重就医资源和健康管理,看中产品实用性的朋友。
4、瑞华健康华佗1号康泰版
第一,基础保障扎实
轻中重疾保障都涵盖了,且轻症+中症赔付次数共7次,
目前市场上赔付次数算比较高的。
且重疾赔完,轻中症不分组还能继续赔,
不分组的好处就在于,赔付规则更宽松。
第二,性价比高
同样50万保额,保终身,基础保障,分30年交,
30岁人群投保华佗1号康泰版,比超级玛丽和达尔文便宜100元/年!
30年下来立省3000块!
第三,可选保障丰富
如果预算比较多,还可以附加:
重疾多次赔、疾病关爱金、癌症津贴、重疾保费补偿金和身故保障。
都是目前市场上热门可选保障内容,实用性强。
【适合人群】
追求高性价比、看中基础保障全面的朋友。
微信扫一扫
微信扫一扫
关注微信
客服热线
奶爸保

