孩子呱呱坠地,初为父母满心欢喜的同时,也对孩子未来的健康成长多了许多担忧。
为孩子构筑全方位的保障体系,成为众多家长的心头大事,其中少儿重疾险逐渐走入大众视野,引起很多讨论。
究竟刚出生的小孩有必要买少儿重疾险吗?青云卫5号重疾险值得买吗?
奶爸来为大家解读:
一、刚出生的小孩有必要买少儿重疾险吗?
奶爸先说结论:有必要买少儿重疾险。
儿童正处在生长发育的关键阶段,身体机能尚未发育成熟,免疫系统较为脆弱,抵御疾病的能力远不及成年人,这使得他们更容易受到各类疾病的侵袭。
像白血病、重症手足口病、川崎病等重大疾病,在儿童群体中的发病率并不低。
一旦孩子不幸罹患这些重大疾病,不仅孩子要承受身体上的巨大痛苦,整个家庭也将面临沉重的经济负担。
重大疾病的治疗往往伴随着高昂的医疗费用。
除了常规的住院费、手术费、药品费之外,后续还可能涉及长期的康复护理费用。
一些先进的治疗手段,如白血病的骨髓移植,费用可达数十万元甚至更高。
对于普通家庭而言,如此巨额的开支可能瞬间将家庭经济拖入困境,甚至让家庭因病致贫。
此外,孩子患病期间,家长通常需要请假陪伴照顾,这也意味着家庭收入的减少。
在这种情况下,一份少儿重疾险赔付的保险金,就能在关键时刻发挥重要作用,极大程度上缓解家庭的经济压力,让孩子能够得到及时、有效的治疗。
因此,奶爸建议给孩子买少儿重疾险的。
少儿重疾险的保障期限通常较长,无论是选择定期保障至孩子成年,还是直接投保终身重疾险,都能为孩子的整个成长阶段乃至一生提供坚实的保障。
购买保险宜早不宜迟,孩子年龄越小,身体状况相对越好,投保时面临的健康告知通过概率越高,而且保费也相对较低。
随着孩子年龄增长,一旦身体出现一些健康问题,可能就会面临加费承保、除外责任甚至被拒保的风险。
同时,长期保障能让孩子在成长过程中无论何时遭遇重大疾病,都无需担忧医疗费用的问题,安心接受治疗,保障孩子能够健康、稳定地成长。
二、青云卫5号重疾险值得买吗?

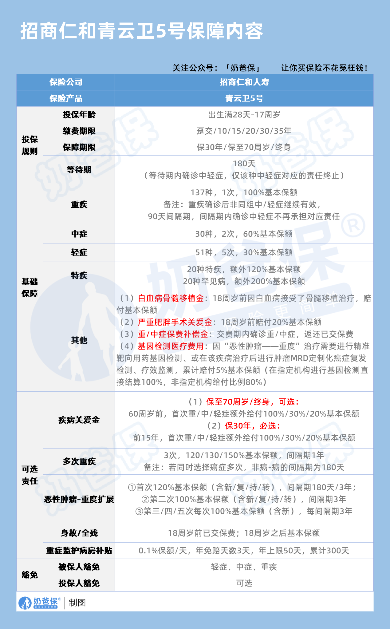
青云卫5号少儿重疾险是招商仁和人寿专为未成年人打造的一款重疾险产品。
基础保障方面,
涵盖137种重疾、30种中症、51种轻症。
少儿特定疾病和罕见病保障方面,
对20种少儿特疾提供保障,不限年龄,赔付1次,额外赔付120%保额。
覆盖了白血病、神经母细胞瘤、脑部恶性肿瘤等多种少儿高发疾病,为孩子在面对这些严重疾病时提供了强大的经济后盾。
少儿罕见病:保障20种罕见病,同样不限年龄,赔付1次,额外赔付200%保额。为那些不幸患上罕见病的孩子及其家庭减轻了沉重的经济负担,让他们在与病魔抗争的道路上多了一份希望。
青云卫5号少儿重疾险也提供非常丰富的特色保障责任。
白血病骨髓移植金:如果孩子在18周岁前因治疗白血病接受了骨髓移植治疗,可额外赔付100%保额。
白血病作为少儿高发疾病,这一保障责任显得尤为实用,极大地提高了对白血病患儿的保障力度。
严重肥胖手术关爱金:考虑到当下儿童营养过剩、肥胖问题日益突出,若孩子在18周岁前确诊严重肥胖特定合并症并接受手术,可赔付20%基本保额。
这一创新责任,在市场上同类产品中并不多见,体现了产品对儿童健康问题的全面关注。
基因检测医疗费用:对于因恶性肿瘤治疗需要进行基因检测的情况,在约定机构检测的费用最高可100%赔付,累计最高赔付5%保额。
在癌症治疗中,基因检测对于精准使用靶向药至关重要,这一保障责任能够帮助患者更好地进行治疗,同时减轻家庭的经济负担。
三、奶爸总结
综上所述,刚出生的小孩购买少儿重疾险是非常有必要的,它能够为孩子的健康成长保驾护航,有效减轻家庭在面对重大疾病时的经济负担。
而招商仁和的青云卫5号重疾险,在保障内容上全面且丰富,
不仅涵盖了常见的重疾、中症和轻症,还对少儿特定疾病和罕见病给予了高额赔付,
同时新增的白血病骨髓移植金、严重肥胖手术关爱金等特色责任十分实用。
如果您对这款产品感兴趣,可以私信奶爸~
奶爸也给大家推荐几款优质的重疾险产品:
1、君龙人寿超级玛丽15号
第一,结节保障超全面
自带保障在原有肺结节基础上,拓展到乳腺/甲状腺结节,范围更广了。
可以说是目前市场上,少有的三大高发结节都有保障的产品。
第二,癌症保障丰富
超玛15号的癌症保障,从早期到晚期,都安排得妥妥的。
本身自带癌症拓展金,
首次确诊原位癌/轻度癌症后,确诊恶性肿瘤—重度,额外赔50%。
如果觉得不够,还可以附加以下保障:
癌症津贴或癌症多次赔(二选一):间隔一定周期后,可以赔一笔钱用于癌症持续治疗,癌症津贴有次数限制,多次赔则不限次数。
癌症重度特药治疗金:确诊癌症后需要吃高价特药,做过相关手术可以赔50%保额。

第三,重疾多次赔灵活选
重疾多次赔可以按需选择:
65周岁版,要求是65岁前确诊,额外赔2次,每次赔120%保额;
另一版则是不限年龄,额外赔2次,每次赔120%保额。

同种不同种都赔,且同种间隔周期短,只要2年
像心脏病术后复发了也能保,不用怕赔过一次就没保障了。
【适合人群】
看中结节、癌症保障,预算不多的朋友。
2、复星联合达尔文12号
第一,自带意外重疾额外赔和住院津贴。
前者因为意外导致首次重疾,可多赔35%基本保额。
等于一张保单覆盖重疾+意外,且是保至终身的双重保障!
后者在60周岁前未发生重疾,60岁后确诊,每天给付0.1%基本保额作为住院津贴。
人一辈子不一定会得重疾,但60岁后难免因小病小痛住院,
达尔文12号这个保障,可以让不确定的赔付变得更确定。
不过,这里需要注意的是,如果后续重疾/身故/全残,
会扣掉累计已给付的住院津贴金额后,再赔付。
第二,可选责任丰富
达尔文12号多重附加保障:
重疾多次赔:分65周岁版和终身版(二选一),满足多种人群需要;
重疾保费补偿:缴费期内发生重疾返还保费,实现“重疾免单”;
疾病关爱金/顶梁柱关爱保险金:家庭责任最重阶段赔更多;
癌症津贴:癌症间隔一定周期就能获得一笔理赔金。
第三,理赔门槛更低
5种特定重疾(如严重心肌炎)、原位癌、癌症津贴赔付,都比同类产品更宽松。
【适合人群】
看重理赔门槛、重疾返还保费的朋友
3、复星联合医联有盟
第一,轻中症保障灵活
必选保障是重疾,像轻中症保障、身故保障,可以加钱获得。
如果预算有限,也可以只买个重疾,先把大病保障做好;
如果预算多一点,建议大家还是要附加轻中症保障。
第二,自带一般医疗金
医联有盟自带医疗金,非常实用:
保单前5年,每年提供报销额度=0.5%*保额,100%报销,
未用完可累计,终身有效,身故/全残一次性赔剩余额度!

像买药、体检、看牙等日常开支,都能用上。
可以说是实打实把钱返还给客户使用!
第三,健康告知非常宽松
健康告知只有4条:
比如过去1年内的检查异常、是否有被医生建议住院或手术;
过去2年内的手术情况以及过去5年内的疾病情况。
针对非常高发的甲状腺/乳腺/肺结节,没有问询是否有进行手术,也没有问询是否多发,
只要结节等级在3级以内,结节直径符合要求,就有机会标体承保!
就连癌症,如果5年前已经治愈,没有复发和转移,
同时不涉及其他健康告知,也有机会投保!
【适合人群】
有健康异常的、注重就医资源和健康管理,看中产品实用性的朋友。
4、瑞华健康华佗1号康泰版
第一,基础保障扎实
轻中重疾保障都涵盖了,且轻症+中症赔付次数共7次,
目前市场上赔付次数算比较高的。
且重疾赔完,轻中症不分组还能继续赔,
不分组的好处就在于,赔付规则更宽松。
第二,性价比高
同样50万保额,保终身,基础保障,分30年交,
30岁人群投保华佗1号康泰版,比超级玛丽和达尔文便宜100元/年!
30年下来立省3000块!
第三,可选保障丰富
如果预算比较多,还可以附加:
重疾多次赔、疾病关爱金、癌症津贴、重疾保费补偿金和身故保障。
都是目前市场上热门可选保障内容,实用性强。
【适合人群】
追求高性价比、看中基础保障全面的朋友。
微信扫一扫
微信扫一扫
关注微信
客服热线
奶爸保

