最近不少朋友在问新华人寿刚推出的E增福优享版终身寿险,毕竟在预定利率下调的大背景下,能锁定2.0%终身复利的产品属实不多。
今天奶爸就从保障内容到收益,把新华E增福优享版终身寿险给大家介绍一下。
一、新华E增福优享版终身寿险怎么样?
先来看看保障内容表格:

1、投保规则
新华E增福优享版终身寿险对投保人挺友好。
投保年龄上,从出生满30天到70周岁的人群都能投,覆盖了婴幼儿到老年人;
缴费方式都是短期型选项,
有趸交(一次性交清)、3年交、5年交,大家可以根据自己的资金情况选。
起投门槛也不高,
分期交2000元起投,趸交5000元起投,普通工薪族也能上车。
职业限制也少,
1 - 6类职业的人群都能投保,像高空作业员、消防员这类风险较高的职业也能买。
2、保障内容
新华E增福优享版终身寿险主要保的是身故或全残。
如果是18周岁前不幸出险,赔已交保费和现金价值的较大者;
18周岁后,缴费期内出险,赔已交保费×给付系数和现金价值的较大者;
18周岁后,缴费期满后出险,赔已交保费×给付系数、现金价值、基本保额×(1 + 2.5%)^(n - 1)的最大者。
给付系数是根据年龄定的,
18 - 40周岁是1.6倍,41 - 60周岁是1.4倍,61周岁及以上是1.2倍。
比如说,35岁的小明投保后不幸身故,给付系数是1.6,要是已交保费是30万,那就能拿到48万的赔付。
新华E增福优享版终身寿险的保单权益也很实用,
支持减保和保单贷款。
减保每年能申请一次,每次最多领基本保额的20%,剩下的钱还能继续复利增值;
保单贷款能借出最高80%的现金价值,最长贷款时间是6个月。
要是持有保单期间着急用钱,这些功能就很方便,可以取一笔资金应急。
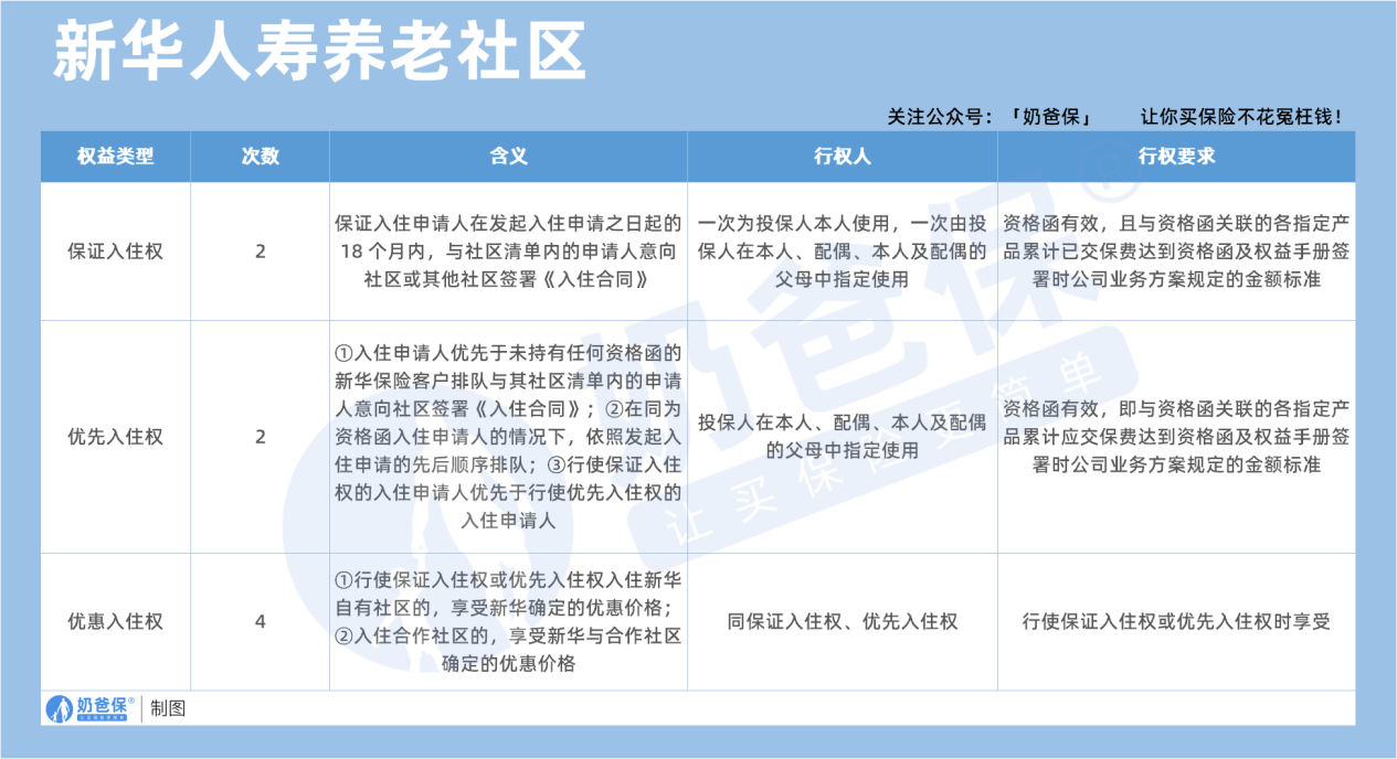
另外,达到一定保费还能对接养老社区,
像北京延庆尊悦社区、上海复星星堡中环养老公寓等,能为晚年生活提供高品质的居住和护理服务。

二、新华E增福优享版终身寿险长期收益高吗?
奶爸以30岁女性,年交10万,分3年交为例来看看收益。

保单第1年,当年保费10万,这时候现金价值还比较低,只有22700元,是已交保费的约22.7%
保单第2年,被保人32岁,当年保费10万,累计保费20万,
而现金价值增长到了91800元,是已交保费的约45.9%
保单第4年,被保人34岁,现金价值来到了301300元。
这时候现金价值超过了已交的30万保费,实现了回本,
也就是保单只用了4年时间就回本了,比很多同类产品都快。
接着看长期所以的情况。
保单第10年,被保人40岁,现金价值338800元,是已交保费的约1.13倍;
第20年,被保人50岁,现金价值412500元,是已交保费的约1.38倍;
第30年,被保人60岁,现金价值502900元,是已交保费的约1.68倍;
第75年,被保人105岁,现金价值1226000元,是已交保费的约4.09倍。
从这些数据能看出来,持有保单的时间越长,现金价值增长得也越多。
而且新华E增福优享版终身寿险的现金价值是写进合同的,收益稳定,不受市场利率波动的影响。
三、奶爸总结
新华E增福优享版终身寿险亮点是蛮多的。
一是投保门槛低,2000元起投,70岁的人也能买,而且职业限制少;
二是回本快,3年交的话4年就能回本;
三是收益稳定,终身复利2.5%,长期持有现金价值能达到已交保费的几倍;
四是资金灵活,支持减保和保单贷款,还能对接养老社区。
不过,它也不是十全十美。
比如说,缴费方式选择相对少一些,只有趸交、3年交、5年交。
但综合来看,它还是一款不错的增额终身寿险。
如果你是年轻人,想开始储蓄,2000元的门槛不高,能培养储蓄习惯;
如果你是家庭财务规划者,想给子女留一笔钱,或者规划教育金、婚嫁金,它的现金价值增长和灵活取用能满足需求;
如果你是养老规划需求者,想提前为晚年生活做准备,它的终身复利和养老社区资源也很有吸引力。
奶爸也给大家推荐几款目前值得选择的终身寿险产品:
1、如意尊(泰来2026)
出自信泰人寿,妥妥的【快速收益黑马】。
30岁女性,5年交,年交10万,
缴费期刚结束,就已经回本了!
保单第10年,复利IRR>1.6%,就跟存个国债差不多的感觉。
如果后续没有更好的选择,还可以继续存着复利增值,最高达1.95%!
【适用人群】
看中回本速度,打算当国债来用,又或者是工薪族想存钱的朋友。
2、福有余2025
太平洋人寿承保的大品牌产品,老七家出品,保司实力不用多说。
合同期内就可以减保,而这款产品封闭期也短:
30岁女性,5年交,年交10万,回本只要5年,
搭配减保规则来看,资金使用超级灵活!
收益也在线:
长期复利IRR最高达1.91%。
【适用人群】
看中品牌实力、偏好短期回本、预算有限的月光族。
3、守护神5.0尊享版
这款产品出自爱心人寿,产品收益和如意尊(泰来2026)差不多。
30岁女性,5年交,年交10万,也是保单第5年回本,
保单第1年复利IRR接近1.6%,最高复利IRR接近1.95%
【适用人群】
看中回本速度快、整体收益还不错的朋友。
4、岁岁享3.0
出自中荷人寿,和前面几款有点不同,
这款是税优产品,最高可抵扣个税2400元/年。
还提供护理保障,确诊合同约定特疾,可以获得一笔护理金。
真的就是节税+保障+增值三合一!
收益也不错的:
30岁女生,年交2400元交10年,按3级(20%税率)来算:
每年可节税480元,累计节税4800元,
保单第10年,复利IRR(含节税)达4.251%,非常高!
【适用人群】
准备即将年底了,有节税需求的朋友,可以着手安排一波!
想要了解产品详细信息的朋友,也可以私聊奶爸~
微信扫一扫
微信扫一扫
关注微信
客服热线
奶爸保

